Suppr超能文献

源自癌症相关成纤维细胞的外泌体介导顺铂耐药。

Exosomes derived from cancer-associated fibrolasts mediated ciplatin resistance.

作者信息

Meng Yiyu, Shao Hui, Wu Lijun

机构信息

Department of Otolaryngology, Lishui People's Hospital, Lishui, China.

Department of Ophthalmology, Lishui People's Hospital, Lishui, China.

出版信息

Cytojournal. 2024 Dec 27;21:74. doi: 10.25259/Cytojournal_149_2024. eCollection 2024.

Abstract

OBJECTIVE

Nasopharyngeal carcinoma (NPC), a highly invasive form of head and neck cancer, carries a significant risk of distant metastasis. NPC is particularly prevalent in Asia and has a high incidence in southern China. Cisplatin-diamminedichloroplatinum (DDP), a chemotherapy agent, is commonly employed in NPC treatment. Despite DDP's efficacy, many patients eventually develop resistance to it over the course of their therapy, which significantly hinders treatment outcomes. Cancer-associated fibroblasts (CAFs) are key components of the tumor micro-environment and contribute to tumor progression and chemotherapy resistance. Exosomes secreted by CAFs serve as crucial mediators of intercellular communication and participate in modulating diverse biological processes. This study aimed to explore how exosomes derived from CAFs contribute to DDP resistance in NPC.

MATERIAL AND METHODS

An coculture system was used to simulate the interaction between CAFs and NPC cells, and exosomes secreted by CAFs were isolated and characterized. The expression of autophagy hallmark proteins was detected by Western blot and quantitative real-time polymerase chain reaction. Autophagy intensity was quantified using monodansylcadaverine staining, and cell proliferation was assessed by colony formation assays and methylthiazolyldiphenyl-tetrazolium assays. NPC cells were treated with autophagy inducers (rapamycin), and the expression of Ras homologue enriched in brain (Rheb), mammalian target of rapamycin complex (mTORC1), and UNC51-like kinase was detected. Immunofluorescence was used to determine the cellular localization and expression intensity of mTORC1, and the effect on DDP sensitivity was evaluated through cell proliferation rates. In addition, the exosome-mediated resistance mechanism was further validated using an xenograft tumor model.

RESULTS

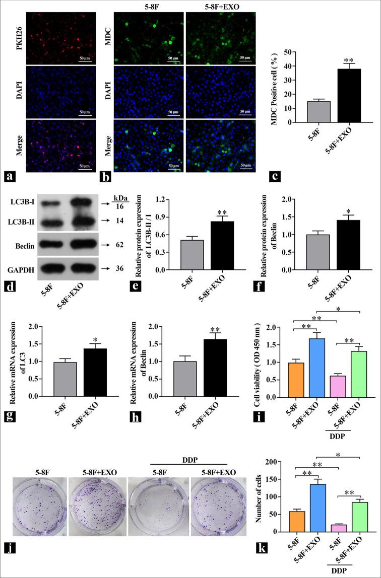
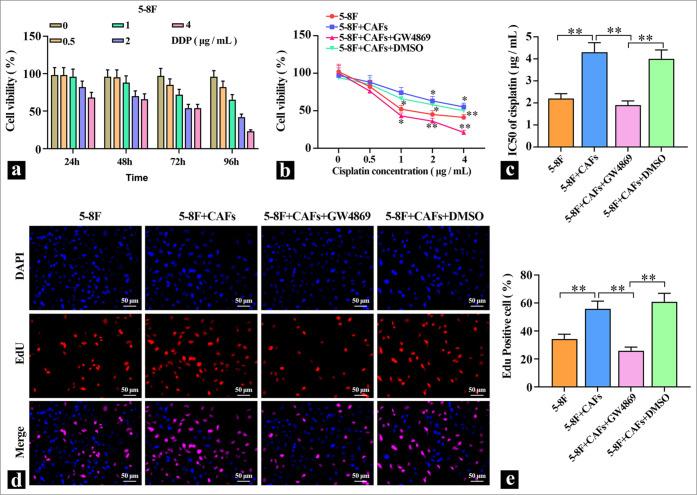
Coculture of CAFs with NPC cells significantly promoted the proliferation of NPC cells ( < 0.01), significantly elevated the IC50 value of DDP ( < 0.01), and elevated the resistance of NPC cells to DDP. CAF-derived exosomes elevated autophagy hallmark proteins light chain 3B-II, Beclin, and increased the autophagy intensity ( < 0.01). CAF-derived exosomes promoted autophagy by inhibiting mTORC1 ( < 0.01). In the model, exosomes promoted the growth of tumor tissues ( < 0.01), and the inhibition of exosome secretion reversed the promotion effect of autophagy ( < 0.01) and elevated the sensitivity of NPC cells to DDP.

CONCLUSION

CAF-derived exosomes promote protective autophagy in NPC cells through the Rheb/mTOR axis, and result in DDP resistance in NPC.

摘要

目的

鼻咽癌(NPC)是一种侵袭性很强的头颈癌,具有很高的远处转移风险。鼻咽癌在亚洲尤为普遍,在中国南方发病率很高。顺铂 - 二氯二氨铂(DDP)是一种化疗药物,常用于鼻咽癌治疗。尽管顺铂有效,但许多患者在治疗过程中最终会对其产生耐药性,这严重阻碍了治疗效果。癌症相关成纤维细胞(CAFs)是肿瘤微环境的关键组成部分,有助于肿瘤进展和化疗耐药性。CAFs分泌的外泌体作为细胞间通讯的关键介质,参与调节多种生物学过程。本研究旨在探讨CAFs来源的外泌体如何导致鼻咽癌对顺铂耐药。

材料与方法

采用共培养系统模拟CAFs与NPC细胞之间的相互作用,并分离和鉴定CAFs分泌的外泌体。通过蛋白质免疫印迹法和定量实时聚合酶链反应检测自噬标志性蛋白的表达。使用单丹磺酰尸胺染色定量自噬强度,并通过集落形成试验和甲基噻唑基二苯基四氮唑试验评估细胞增殖。用自噬诱导剂(雷帕霉素)处理NPC细胞,检测富含脑的Ras同源物(Rheb)、雷帕霉素复合物哺乳动物靶点(mTORC1)和UNC51样激酶的表达。采用免疫荧光法测定mTORC1的细胞定位和表达强度,并通过细胞增殖率评估对顺铂敏感性的影响。此外,使用异种移植肿瘤模型进一步验证外泌体介导的耐药机制。

结果

CAFs与NPC细胞共培养显著促进NPC细胞增殖(<0.01),显著提高顺铂的IC50值(<0.01),并提高NPC细胞对顺铂的耐药性。CAFs来源的外泌体提高了自噬标志性蛋白轻链3B-II、Beclin的水平,并增加了自噬强度(<0.01)。CAFs来源的外泌体通过抑制mTORC1促进自噬(<0.01)。在异种移植模型中,外泌体促进肿瘤组织生长(<0.01),抑制外泌体分泌可逆转自噬的促进作用(<0.01),并提高NPC细胞对顺铂的敏感性。

结论

CAFs来源的外泌体通过Rheb/mTOR轴促进NPC细胞中的保护性自噬,导致鼻咽癌顺铂耐药。

https://cdn.ncbi.nlm.nih.gov/pmc/blobs/fa85/11801690/ec9ab20dde54/Cytojournal-21-74-g001.jpg

文献AI研究员

20分钟写一篇综述,助力文献阅读效率提升50倍。

立即体验

用中文搜PubMed

大模型驱动的PubMed中文搜索引擎

马上搜索

文档翻译

学术文献翻译模型,支持多种主流文档格式。

立即体验