Suppr超能文献

由核糖核酸酶H1作用的R环影响利什曼原虫的DNA复制时间和基因组稳定性。

R-loops acted on by RNase H1 influence DNA replication timing and genome stability in Leishmania.

作者信息

Damasceno Jeziel D, Briggs Emma M, Krasilnikova Marija, Marques Catarina A, Lapsley Craig, McCulloch Richard

机构信息

The University of Glasgow Centre for Parasitology, The Wellcome Centre for Integrative Parasitology, University of Glasgow, School of Infection and Immunity, Sir Graeme Davies Building, 120 University Place, Glasgow, G12 8TA, UK.

University of Edinburgh, Institute for Immunology and Infection Research, School of Biological Sciences, Edinburgh, UK.

出版信息

Nat Commun. 2025 Feb 8;16(1):1470. doi: 10.1038/s41467-025-56785-y.

Abstract

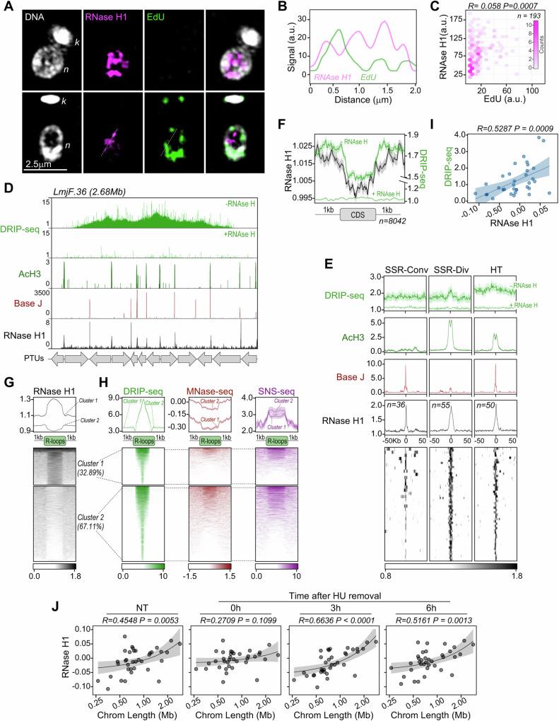
Genomes in eukaryotes normally undergo DNA replication in a choreographed temporal order, resulting in early and late replicating chromosome compartments. Leishmania, a human protozoan parasite, displays an unconventional DNA replication program in which the timing of DNA replication completion is chromosome size-dependent: larger chromosomes complete replication later then smaller ones. Here we show that both R-loops and RNase H1, a ribonuclease that resolves RNA-DNA hybrids, accumulate in Leishmania major chromosomes in a pattern that reflects their replication timing. Furthermore, we demonstrate that such differential organisation of R-loops, RNase H1 and DNA replication timing across the parasite's chromosomes correlates with size-dependent differences in chromatin accessibility, G quadruplex distribution and sequence content. Using conditional gene excision, we show that loss of RNase H1 leads to transient growth perturbation and permanently abrogates the differences in DNA replication timing across chromosomes, as well as altering levels of aneuploidy and increasing chromosome instability in a size-dependent manner. This work provides a link between R-loop homeostasis and DNA replication timing in a eukaryotic parasite and demonstrates that orchestration of DNA replication dictates levels of genome plasticity in Leishmania.

摘要

真核生物的基因组通常按照精心编排的时间顺序进行DNA复制,从而产生早期和晚期复制的染色体区域。利什曼原虫是一种人类原生动物寄生虫,它表现出一种非常规的DNA复制程序,其中DNA复制完成的时间取决于染色体大小:较大的染色体比较小的染色体更晚完成复制。在这里,我们表明R环和RNase H1(一种可解析RNA-DNA杂交体的核糖核酸酶)在大型利什曼原虫染色体中积累,其模式反映了它们的复制时间。此外,我们证明,R环、RNase H1的这种差异组织以及整个寄生虫染色体上的DNA复制时间与染色质可及性、G-四链体分布和序列内容的大小依赖性差异相关。通过条件性基因切除,我们表明RNase H1的缺失会导致短暂的生长扰动,并永久消除染色体间DNA复制时间的差异,同时以大小依赖的方式改变非整倍体水平并增加染色体不稳定性。这项工作揭示了真核寄生虫中R环稳态与DNA复制时间之间的联系,并证明DNA复制的编排决定了利什曼原虫基因组可塑性的水平。

https://cdn.ncbi.nlm.nih.gov/pmc/blobs/a4f5/11807225/f06a393f59fc/41467_2025_56785_Fig1_HTML.jpg

文献AI研究员

20分钟写一篇综述,助力文献阅读效率提升50倍。

立即体验

用中文搜PubMed

大模型驱动的PubMed中文搜索引擎

马上搜索

文档翻译

学术文献翻译模型,支持多种主流文档格式。

立即体验