Suppr超能文献

活性氧在鼻咽癌放射增敏中的双向调控

Bidirectional regulation of reactive oxygen species for radiosensitization in nasopharyngeal carcinoma.

作者信息

Chen Jie, Feng Chengyu, Lan Yufei, Chen Xiangtian, Peng Zhengqi, Huang Zihan, Wang Ruiqing, Zhang Wenxin, Ye Yingying, Mao Zhilei, Pan Dongyue, Yang Lihua

机构信息

Department of Oncology, Zhujiang Hospital, Southern Medical University, Guangzhou, Guangdong, 510282, People's Republic of China.

The Breast Center, Cancer Hospital, Shantou University Medical College, Shantou, Guangdong, 515000, People's Republic of China.

出版信息

J Nanobiotechnology. 2025 Feb 8;23(1):96. doi: 10.1186/s12951-025-03177-5.

Abstract

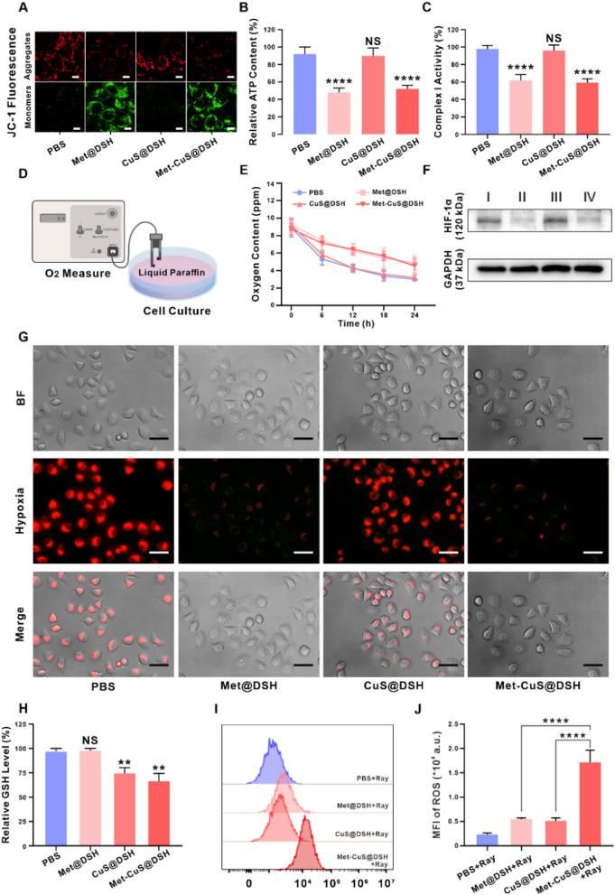
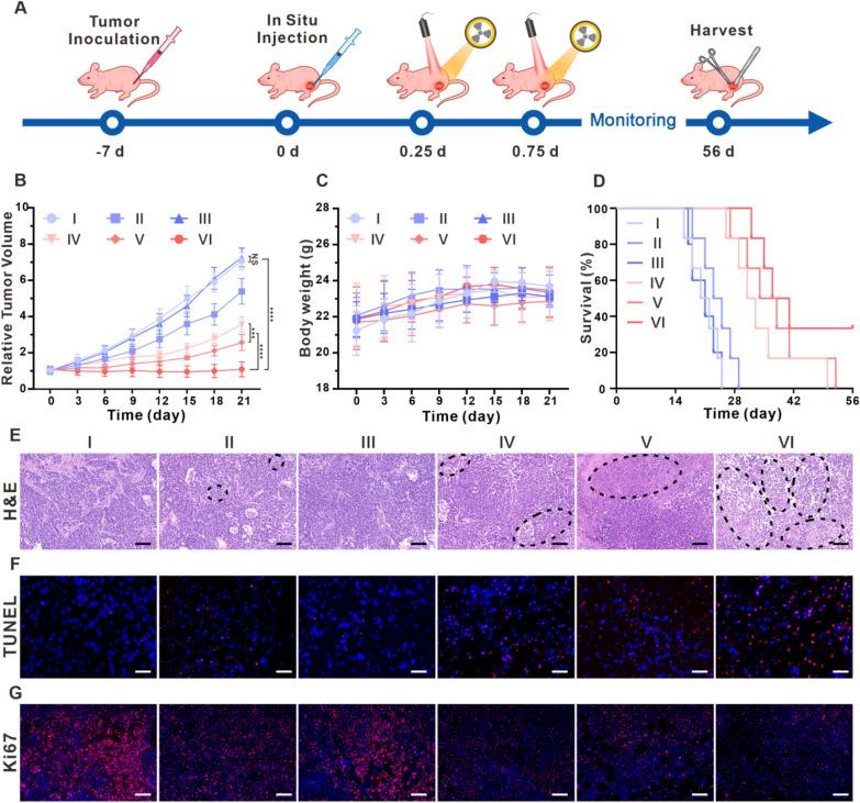
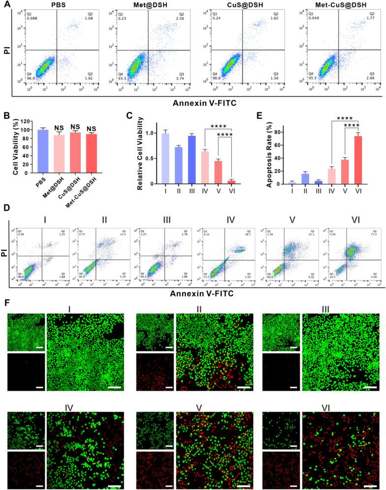
Radiotherapy (RT) is the primary treatment modality for nasopharyngeal carcinoma (NPC). However, the tumor microenvironment (TME)-induced radioresistance often compromises its therapeutic efficacy. Herein, we propose an innovative bidirectional radiosensitization strategy for NPC. Specifically, we have encapsulated metformin (Met) and copper sulfide nanoparticles (CuS NPs) within injectable DNA supramolecular hydrogels (DSH) to create a novel radiosensitizer, Met-CuS@DSH. This radiosensitizer not only effectively reverses tumor hypoxia to promote reactive oxygen species (ROS) generation but also significantly inhibits glutathione (GSH)-mediated ROS scavenging, thereby achieving bidirectional radiosensitization by enhancing ROS production and suppressing its scavenging. This strategy significantly improves the therapeutic effect of NPC while reducing the RT dose (3 Gy in total), which provides a promising approach for overcoming the radioresistance of NPC caused by TME.

摘要

放射治疗(RT)是鼻咽癌(NPC)的主要治疗方式。然而,肿瘤微环境(TME)诱导的放射抗性常常会损害其治疗效果。在此,我们提出了一种针对鼻咽癌的创新性双向放射增敏策略。具体而言,我们已将二甲双胍(Met)和硫化铜纳米颗粒(CuS NPs)封装在可注射的DNA超分子水凝胶(DSH)中,以制备一种新型放射增敏剂,即Met-CuS@DSH。这种放射增敏剂不仅能有效逆转肿瘤缺氧以促进活性氧(ROS)生成,还能显著抑制谷胱甘肽(GSH)介导的ROS清除,从而通过增强ROS产生和抑制其清除实现双向放射增敏。该策略在降低放疗剂量(总计3 Gy)的同时显著提高了鼻咽癌的治疗效果,为克服由TME引起的鼻咽癌放射抗性提供了一种有前景的方法。

https://cdn.ncbi.nlm.nih.gov/pmc/blobs/18c5/11806541/83ce77cee425/12951_2025_3177_Fig1_HTML.jpg

文献AI研究员

20分钟写一篇综述,助力文献阅读效率提升50倍。

立即体验

用中文搜PubMed

大模型驱动的PubMed中文搜索引擎

马上搜索

文档翻译

学术文献翻译模型,支持多种主流文档格式。

立即体验