Suppr超能文献

β2整合素调节创伤性脑损伤后中性粒细胞跨内皮迁移。

β2 integrin regulates neutrophil trans endothelial migration following traumatic brain injury.

作者信息

Li Lei, Peng Ruilong, Wang Cong, Chen Xin, Gheyret Dilmurat, Guan Siyu, Chen Bo, Liu Yafan, Liu Xilei, Cao Yiyao, Han Cha, Xiong Jianhua, Li Fanjian, Lu Taoyuan, Jia Haoran, Li Kaiji, Wang Jinchao, Zhang Xu, Xu Jianye, Wang Yajuan, Xu Xin, Li Tuo, Zhang Jianning, Zhang Shu

机构信息

Department of Neurosurgery, Tianjin Medical University General Hospital, Tianjin, 300052, China.

Key Laboratory of Post-Trauma Neuro-Repair and Regeneration in Central Nervous System, Tianjin Key Laboratory of Injuries, Variations and Regeneration of Nervous System, Tianjin State Key Laboratory of Experimental Hematology, Tianjin Neurological Institute, Ministry of Education, Tianjin, 300052, China.

出版信息

Cell Commun Signal. 2025 Feb 8;23(1):70. doi: 10.1186/s12964-025-02071-9.

Abstract

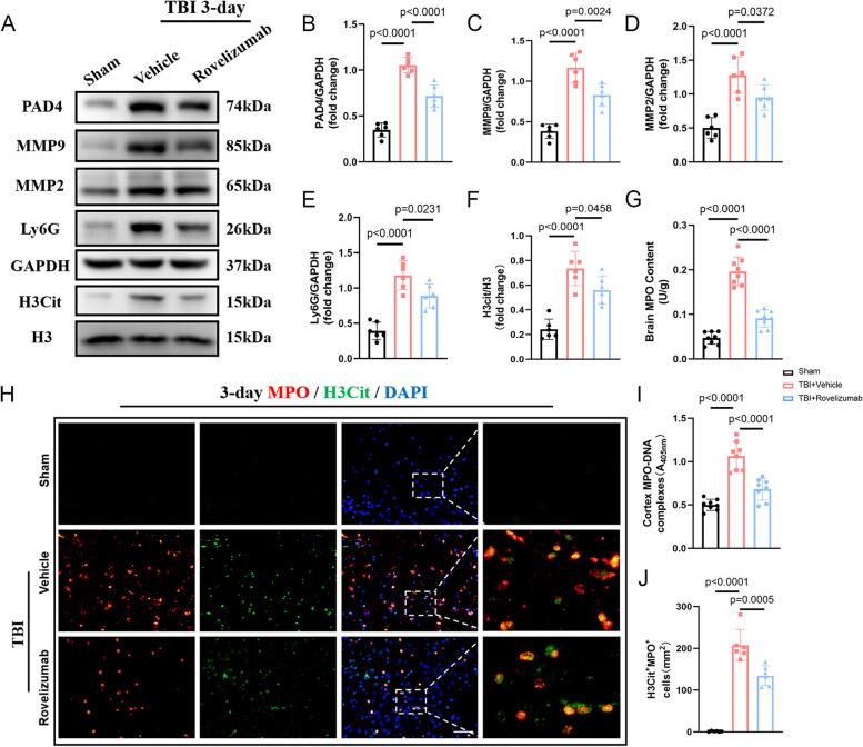
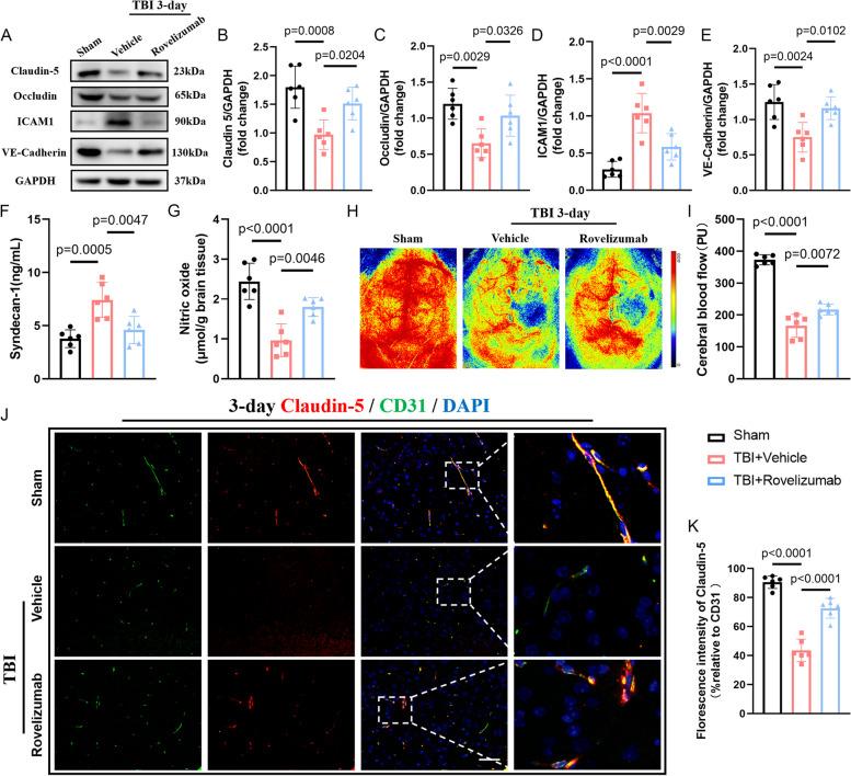
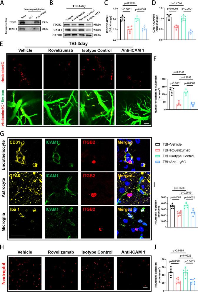
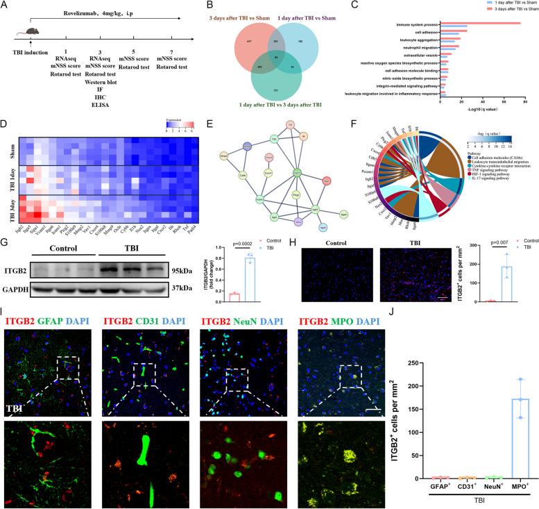
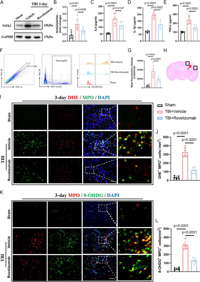
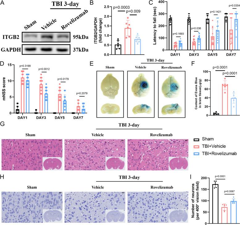
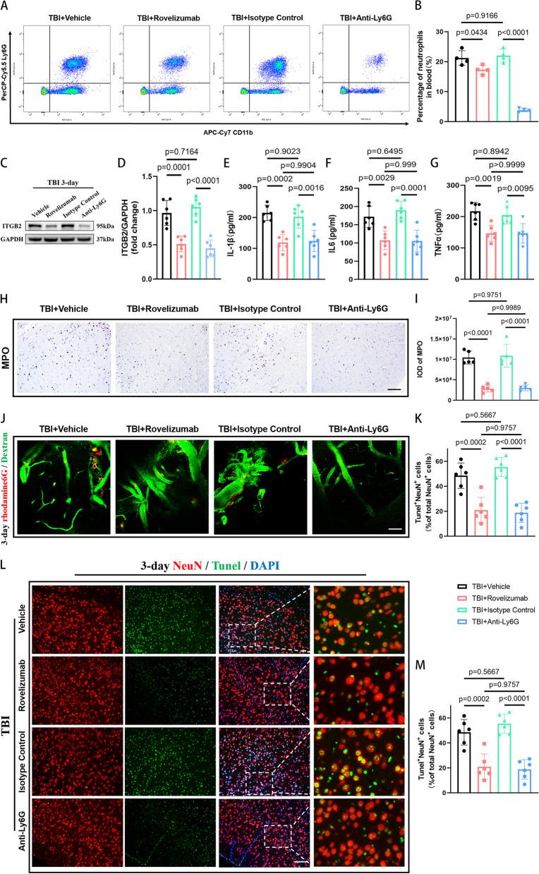
Neutrophils are the first responders among peripheral immune cells to infiltrate the central nervous system following a traumatic brain injury (TBI), triggering neuroinflammation that can exacerbate secondary tissue damage. The precise molecular controls that dictate the inflammatory behavior of neutrophils post-TBI, however, remain largely elusive. Our comprehensive analysis of the molecular landscape surrounding the trauma in TBI mice has revealed a significant alteration in the abundance of β2 integrin (ITGB2), predominantly expressed by neutrophils and closely associated with immune responses. Using the fluid percussion injury (FPI) mouse model, we investigated the therapeutic efficacy of Rovelizumab, an agent that blocks ITGB2. The treatment has demonstrated significant improvements in neurologic function in TBI mice, attenuating blood-brain barrier permeability, mitigating oxidative stress and inflammatory mediator release, and enhancing cerebral perfusion. Moreover, ITGB2 blockade has effectively limited the adherence, migration, and infiltration of neutrophils, and has impeded the formation of neutrophil extracellular traps (NETs) upon their activation. Finally, it was demonstrated that ITGB2 mediates these effects mainly through its interaction with intercellular adhesion molecule-1 (ICAM 1) of endotheliocyte. These findings collectively illuminate ITGB2 as a crucial molecular switch that governs the adverse effects of neutrophils post-TBI and could be targeted to improve clinical outcome in patients.

摘要

中性粒细胞是外周免疫细胞中在创伤性脑损伤(TBI)后最早浸润中枢神经系统的细胞,会引发神经炎症,进而加剧继发性组织损伤。然而,TBI后决定中性粒细胞炎症行为的精确分子调控机制在很大程度上仍不清楚。我们对TBI小鼠创伤周围分子格局的全面分析揭示了β2整合素(ITGB2)丰度的显著变化,ITGB2主要由中性粒细胞表达,且与免疫反应密切相关。我们使用液压冲击伤(FPI)小鼠模型,研究了阻断ITGB2的药物Rovelizumab的治疗效果。该治疗方法已证明可显著改善TBI小鼠的神经功能,减轻血脑屏障通透性,减轻氧化应激和炎症介质释放,并增强脑灌注。此外,阻断ITGB2可有效限制中性粒细胞的黏附、迁移和浸润,并在其激活后阻碍中性粒细胞胞外陷阱(NETs)的形成。最后,研究表明ITGB2主要通过与内皮细胞的细胞间黏附分子-1(ICAM 1)相互作用来介导这些效应。这些发现共同表明,ITGB2是控制TBI后中性粒细胞不良反应的关键分子开关,可作为改善患者临床结局的靶点。

https://cdn.ncbi.nlm.nih.gov/pmc/blobs/abb5/11806581/092479983b6c/12964_2025_2071_Fig1_HTML.jpg

文献AI研究员

20分钟写一篇综述,助力文献阅读效率提升50倍。

立即体验

用中文搜PubMed

大模型驱动的PubMed中文搜索引擎

马上搜索

文档翻译

学术文献翻译模型,支持多种主流文档格式。

立即体验