Suppr超能文献

单核转录组揭示了山羊产热脂肪组织动态变白的潜在机制。

Single-nucleus transcriptomes reveal the underlying mechanisms of dynamic whitening in thermogenic adipose tissue in goats.

作者信息

Li Manman, Ma Nange, Luo Shujie, Lu Yuyi, Yan Xixi, Li Yang, Li Xinmei, Li Zhuohui, Wu Zhipei, Wei Zhenyu, Wang Wei, Fan Huimei, Jiang Yu, Xiong Yan, Wang Yu

机构信息

Key Laboratory of Animal Genetics, Breeding and Reproduction of Shaanxi Province, College of Animal Science and Technology, Northwest A&F University, Yangling, 712100, Shaanxi, China.

Key Laboratory of Qinghai-Tibetan Plateau Animal Genetic Resource Reservation and Utilization, Ministry of Education, College of Animal and Veterinary Sciences, Southwest Minzu University, Chengdu, China.

出版信息

J Anim Sci Biotechnol. 2025 Feb 9;16(1):23. doi: 10.1186/s40104-025-01157-1.

Abstract

BACKGROUND

Thermogenic adipose tissue, both beige and brown, experiences whitening as animals are exposed to warmth and age, but the potential mechanisms are not fully understood. In this study, we employed single-nucleus RNA-seq to construct a cell atlas during whitening progression and identified the characteristics of thermogenic adipocytes.

RESULTS

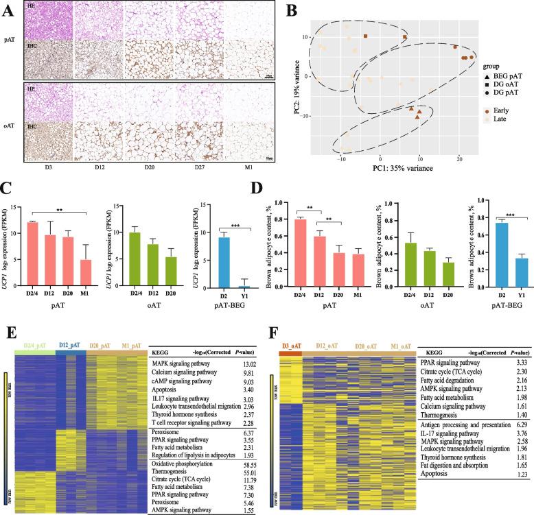
Our histological studies and bulk transcriptome gene expression analysis confirmed that both perirenal and omental adipose tissues (pAT and oAT) exhibited progressive whitening in goats. Compared to the classic brown adipocytes in mice, goat thermogenic adipocytes were more closely related in gene expression patterns to human beige adipocytes, which was also confirmed by adipocyte type- and lineage-specific marker expression analysis. Furthermore, trajectory analysis revealed beige- and white-like adipocytes deriving from a common origin, coexisting and undergoing the transdifferentiation. In addition, differences in gene expression profiles and cell communication patterns (e.g., FGF and CALCR signaling) between oAT and pAT suggested a lower thermogenic capacity of oAT than that of pAT.

CONCLUSIONS

We constructed a cell atlas of goat pAT and oAT and descripted the characteristics of thermogenic adipocytes during whitening progression. Altogether, our results make a significant contribution to the molecular and cellular mechanisms behind the whitening of thermogenic adipocytes, and providing new insights into obesity prevention in humans and cold adaptation in animals.

摘要

背景

随着动物暴露于温暖环境及衰老,米色和棕色产热脂肪组织会发生白化,但潜在机制尚未完全明确。在本研究中,我们采用单核RNA测序构建了白化进程中的细胞图谱,并确定了产热脂肪细胞的特征。

结果

我们的组织学研究和批量转录组基因表达分析证实,山羊的肾周和网膜脂肪组织(pAT和oAT)均呈现出渐进性白化。与小鼠中的经典棕色脂肪细胞相比,山羊产热脂肪细胞在基因表达模式上与人类米色脂肪细胞更为相似,这也通过脂肪细胞类型和谱系特异性标记表达分析得到了证实。此外,轨迹分析显示米色和白色样脂肪细胞起源相同,共存并经历转分化。此外,oAT和pAT之间基因表达谱和细胞通讯模式(如FGF和CALCR信号)的差异表明oAT的产热能力低于pAT。

结论

我们构建了山羊pAT和oAT的细胞图谱,并描述了白化进程中产热脂肪细胞的特征。总之,我们的结果为产热脂肪细胞白化背后的分子和细胞机制做出了重要贡献,并为人类肥胖预防和动物冷适应提供了新的见解。

https://cdn.ncbi.nlm.nih.gov/pmc/blobs/d9a0/11807308/b0c3e489d480/40104_2025_1157_Fig1_HTML.jpg

文献AI研究员

20分钟写一篇综述,助力文献阅读效率提升50倍。

立即体验

用中文搜PubMed

大模型驱动的PubMed中文搜索引擎

马上搜索

文档翻译

学术文献翻译模型,支持多种主流文档格式。

立即体验