Suppr超能文献

负载天然化合物的脂肪来源干细胞外泌体的协同抗衰作用

Synergistic Anti-Aging Effects of Adipose-Derived Stem Cell Extracellular Vesicles Loaded With Natural Compounds.

作者信息

Vo Nhan, Vu Diem My, Tran Nam H B, Nguyen Diem D N, Phung Phuc M, Nguyen Hoai-Nghia, Tu Lan N

机构信息

Medical Genetics Institute, Ho Chi Minh, Vietnam.

Center for Molecular Biomedicine, University of Medicine and Pharmacy at Ho Chi Minh City, Ho Chi Minh, Vietnam.

出版信息

J Cosmet Dermatol. 2025 Feb;24(2):e70021. doi: 10.1111/jocd.70021.

Abstract

BACKGROUND

Small extracellular vesicles from adipose-derived stem cells (ASC-sEVs) are gaining attentions rapidly for inherent therapeutic values in skin care and cosmetics. However, the optimal combinations of ASC-sEVs and certain natural compounds for synergistic anti-aging effects have not been systematically studied.

METHODS

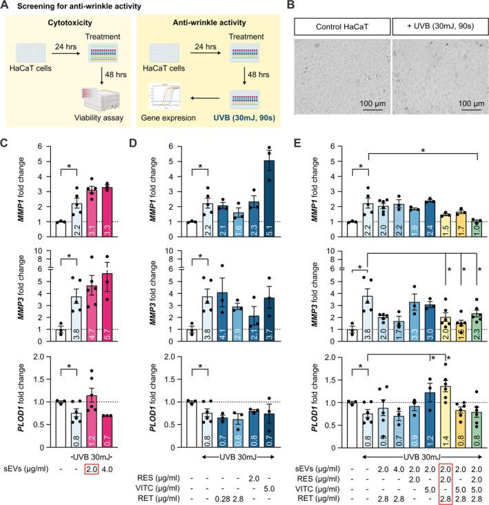
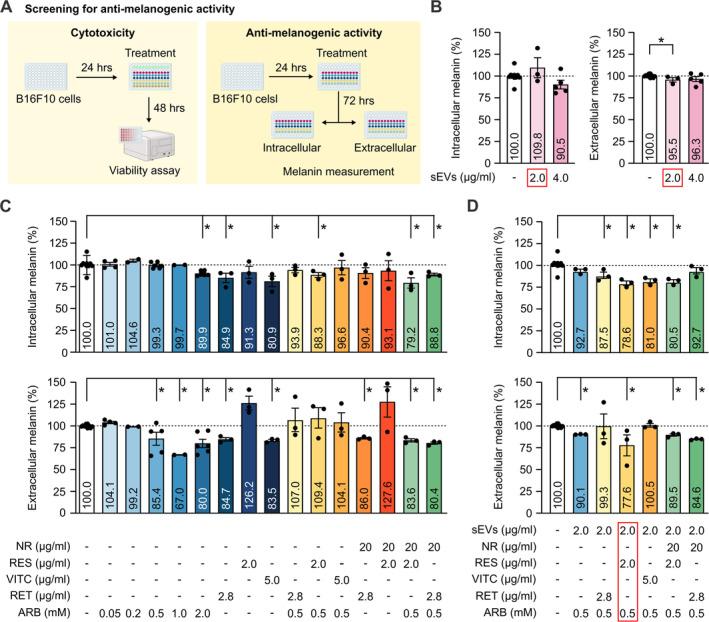
Human ASC-sEVs were purified from culture supernatant of ASCs and multi-omics datasets of miRNAs, proteins and lipids of ASC-sEVs were analyzed for pathways regulating skin homeostasis. ASC-sEVs were then loaded with nicotinamide riboside (NR), resveratrol (RES), vitamin C (VITC), retinol (RET) and arbutin (ARB) at different concentrations by the sonication-incubation method. Their anti-oxidant, anti-wrinkle and anti-melanogenic effects were tested in vitro using the human keratinocyte HaCaT cells exposed to UVB radiation and human melanocyte B16F10 cells.

RESULTS

Multi-omics data analysis of ASC-sEVs identified key bioactive molecules regulating collagen formation, pigmentation, oxidative stress and inflammation. In the in vitro screenings for anti-aging effects, the compound-loaded ASC-sEVs outperformed the sEV- and compound-only treatments. Specifically in UVB-exposed HaCaT cells, 2 μg/mL sEVs loaded with 20 μg/mL NR, 2 μg/mL RES, 5 μg/mL VITC reduced reactive oxygen species level by 22.0%; while combination of sEVs and 2 μg/mL RES, 2.8 μg/mL RET significantly reduced MMP3 and upregulated PLOD1 expressions. B16F10 cells incubated with 2 μg/mL sEVs loaded with 2 μg/mL RES, 0.5 mM ARB had intracellular and extracellular melanin content lowered by 21.4% and 22.4% respectively. All the combinations caused no cytotoxicity.

CONCLUSION

Our study demonstrated the superiority of ASC-sEVs to deliver both endogenous biocargos and exogenous compounds to achieve synergistic skin anti-aging effects.

摘要

背景

脂肪来源干细胞的小细胞外囊泡(ASC-sEVs)因其在皮肤护理和化妆品中的内在治疗价值而迅速受到关注。然而,ASC-sEVs与某些天然化合物协同抗老化作用的最佳组合尚未得到系统研究。

方法

从脂肪来源干细胞的培养上清液中纯化人ASC-sEVs,并分析其miRNA、蛋白质和脂质的多组学数据集,以了解调节皮肤稳态的途径。然后通过超声孵育法将不同浓度的烟酰胺核糖(NR)、白藜芦醇(RES)、维生素C(VITC)、视黄醇(RET)和熊果苷(ARB)加载到ASC-sEVs中。使用暴露于紫外线B辐射的人角质形成细胞HaCaT细胞和人黑素细胞B16F10细胞在体外测试其抗氧化、抗皱和抗黑素生成作用。

结果

对ASC-sEVs的多组学数据分析确定了调节胶原蛋白形成、色素沉着、氧化应激和炎症的关键生物活性分子。在抗老化作用的体外筛选中,负载化合物的ASC-sEVs优于仅使用sEV和化合物的处理。具体而言,在暴露于紫外线B的HaCaT细胞中,负载20μg/mL NR、2μg/mL RES、5μg/mL VITC的2μg/mL sEVs使活性氧水平降低了22.0%;而sEVs与2μg/mL RES、2.8μg/mL RET的组合显著降低了MMP3并上调了PLOD1的表达。用负载2μg/mL RES、0.5mM ARB的2μg/mL sEVs孵育的B16F10细胞的细胞内和细胞外黑色素含量分别降低了21.4%和22.4%。所有组合均无细胞毒性。

结论

我们的研究证明了ASC-sEVs在递送内源性生物货物和外源性化合物以实现协同皮肤抗老化作用方面的优越性。

https://cdn.ncbi.nlm.nih.gov/pmc/blobs/bda0/11807792/1600b2b14056/JOCD-24-e70021-g002.jpg

文献AI研究员

20分钟写一篇综述,助力文献阅读效率提升50倍。

立即体验

用中文搜PubMed

大模型驱动的PubMed中文搜索引擎

马上搜索

文档翻译

学术文献翻译模型,支持多种主流文档格式。

立即体验