Suppr超能文献

2,2'-联吡啶衍生物在对抗耐甲氧西林金黄色葡萄球菌生物膜形成和持续存在方面的全面安全性和毒性分析。

Comprehensive safety and toxicity analysis of 2,2'-Bipyridine derivatives in combating MRSA biofilm formation and persistence.

作者信息

Sharma Mohini, Vaid Bhavna, Bharti Ram, Raut Sachin, Jolly R S, Khatri Neeraj

机构信息

IMTECH Centre for Animal Resources & Experimentation (iCARE), Council of Scientific and Industrial Research (CSIR)-Institute of Microbial Technology, Chandigarh, India.

Academy of Scientific and Innovative Research, Ghaziabad, India.

出版信息

Front Cell Infect Microbiol. 2025 Jan 24;15:1493679. doi: 10.3389/fcimb.2025.1493679. eCollection 2025.

Abstract

INTRODUCTION

Methicillin-resistant (MRSA) infections have become arduous to treat due to their capacity to form biofilms, develop persistence, and exhibit significant antimicrobial resistance. These factors contribute to the complexity of managing MRSA infections and highlight the urgent need for innovative treatment strategies.

OBJECTIVES

This endeavor aims to evaluate the safety of 2,2'-Bipyridine (2,2'-Bipy) derivatives and their antimicrobial, anti-biofilm, and anti-persister activities in treating MRSA Infections.

METHODS

Six derivatives were screened for their ADMET properties and tested for minimum inhibitory concentrations against various bacterial strains using agar well diffusion and broth dilution. Safety studies were conducted through hemolysis tests, cell viability assays, and acute oral toxicity examinations. Bactericidal mechanisms and biofilm disruption effects were analyzed using crystal violet staining and confocal microscopy assays. The murine thigh infection model was also used to investigate the efficacy.

RESULTS

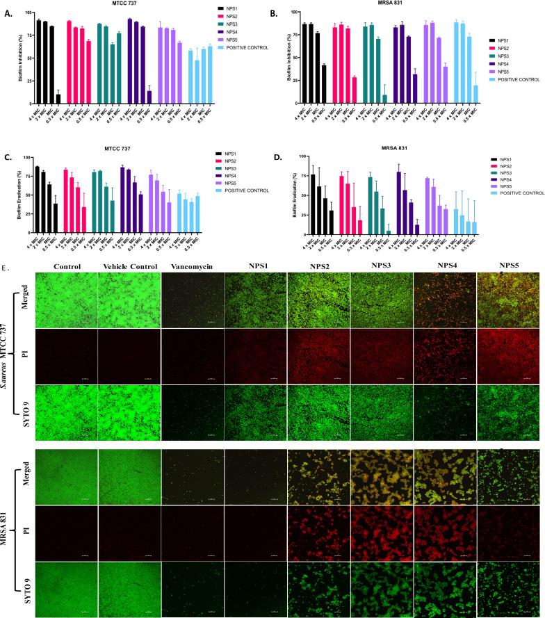
All derivatives exhibited favorable physicochemical profiles and ADMET properties and are predicted to be safe based on their drug-like properties. studies demonstrated that derivatives are non-toxic to 3T3 L1, and studies confirmed their safety in mice at a dose of 300 mg/kg and their non-hemolytic nature against rabbit red blood cells. All compounds showed potent antibacterial activity against the tested bacteria, including the resistant MRSA strain 831. They inhibited biofilm formation and eradicated biofilms in a dose-dependent manner against MTCC 737 and MRSA 831, and they effectively eliminated MRSA persister cells, outperforming the reference antibiotic vancomycin. These derivatives were found to depolarize the mitochondrial membrane and accumulate intracellular reactive oxygen species. These derivatives significantly reduced the bacterial load in the murine thigh infection model.

CONCLUSION

The study concluded that 2,2'-Bipy derivatives possess significant antimicrobial activity, are non-toxic, and are effective in inhibiting biofilm formation and killing persister cells.

摘要

引言

耐甲氧西林金黄色葡萄球菌(MRSA)感染由于其形成生物膜、产生持续性感染以及表现出显著抗菌耐药性的能力,已变得难以治疗。这些因素导致了MRSA感染管理的复杂性,并凸显了对创新治疗策略的迫切需求。

目的

本研究旨在评估2,2'-联吡啶(2,2'-Bipy)衍生物在治疗MRSA感染中的安全性及其抗菌、抗生物膜和抗持续感染活性。

方法

筛选了六种衍生物的药物代谢动力学(ADMET)特性,并使用琼脂孔扩散法和肉汤稀释法测试其对各种细菌菌株的最低抑菌浓度。通过溶血试验、细胞活力测定和急性口服毒性检查进行安全性研究。使用结晶紫染色和共聚焦显微镜测定法分析杀菌机制和生物膜破坏效果。还使用小鼠大腿感染模型研究其疗效。

结果

所有衍生物均表现出良好的物理化学特征和ADMET特性,基于其类药物特性预计是安全的。研究表明,衍生物对3T3 L1细胞无毒,研究证实其在300mg/kg剂量下对小鼠安全且对兔红细胞无溶血作用。所有化合物对测试细菌均表现出强效抗菌活性,包括耐药的MRSA菌株831。它们以剂量依赖方式抑制MTCC 737和MRSA 831的生物膜形成并根除生物膜,并且有效消除MRSA持续感染细胞,优于参考抗生素万古霉素。发现这些衍生物使线粒体膜去极化并积累细胞内活性氧。这些衍生物在小鼠大腿感染模型中显著降低了细菌载量。

结论

该研究得出结论,2,2'-Bipy衍生物具有显著的抗菌活性,无毒,并且在抑制生物膜形成和杀死持续感染细胞方面有效。

https://cdn.ncbi.nlm.nih.gov/pmc/blobs/3b3c/11802822/ae4c5594ccf6/fcimb-15-1493679-g001.jpg

文献AI研究员

20分钟写一篇综述,助力文献阅读效率提升50倍。

立即体验

用中文搜PubMed

大模型驱动的PubMed中文搜索引擎

马上搜索

文档翻译

学术文献翻译模型,支持多种主流文档格式。

立即体验