Suppr超能文献

自然流产与心肌梗死:孟德尔随机化研究及转录组分析

Spontaneous Abortion and Myocardial Infarction: A Mendelian Randomization Investigation and Transcriptomic Analysis.

作者信息

Xiang Shiqing, You Qingxia, Mu Fangxiang, Zhang Nian

机构信息

Department of Laboratory Diagnosis, Southwest Hospital, Chongqing 400038, China.

Department of Reproductive Medicine, Lanzhou University Second Hospital, Lanzhou 730030, China.

出版信息

Glob Heart. 2025 Feb 6;20(1):12. doi: 10.5334/gh.1392. eCollection 2025.

Abstract

BACKGROUND

A link has been found between spontaneous abortion (SA) and myocardial infarction (MI). However, there is still a lack of comprehensive knowledge regarding the genetic links and biological mechanisms between SA and MI. An investigation of the causal association between SA and MI, along with the associated signaling networks, was conducted using univariate Mendelian randomization (MR) and transcriptome analysis.

METHODS

Data from genome-wide association studies (GWAS) for SA and MI were analyzed using the FinnGen consortium database. To assess the causality between SA and MI, various methods were employed including inverse-variance-weighted (IVW), weighted median, simple mode, and weighted mode analyses. Sensitivity analysis was conducted using heterogeneity, pleiotropy, and the Leave-One-Out (LOO) approach. Transcriptomic analysis of the GSE60993 dataset was performed to identify differentially expressed genes (DEGs) associated with single nucleotide polymorphisms (SNPs). Following this, two bioinformatics analyses were carried out.

RESULTS

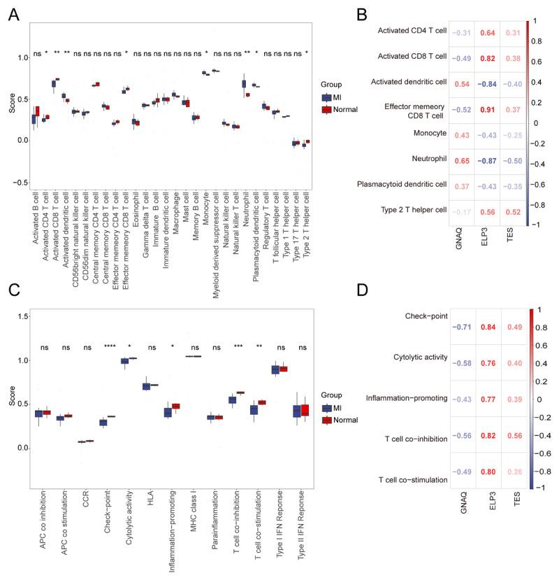
Based on IVW results, SA was found to be causally associated with MI (OR = 1.095, 95%CI 1.012-1.186). Sensitivity analysis was subsequently conducted to validate the robustness of our findings. Through differential analysis, three key genes - GNAQ, ELP3, and TES - were identified as closely linked to processes related to ribosome biogenesis, DNA replication, and congenital immune deficiency. Furthermore, strong correlations were observed with various immunologic gene sets, including the Major Histocompatibility Complex (MHC), immunoactivators, and immunosuppressors.

CONCLUSION

This study reveals a robust causal relationship between SA and MI, highlighting genetic and immunological pathways that could inform future research and therapeutic approaches.

摘要

背景

已发现自然流产(SA)与心肌梗死(MI)之间存在联系。然而,关于SA和MI之间的遗传联系及生物学机制仍缺乏全面了解。使用单变量孟德尔随机化(MR)和转录组分析对SA和MI之间的因果关联以及相关信号网络进行了研究。

方法

利用芬兰基因联盟数据库分析SA和MI的全基因组关联研究(GWAS)数据。为评估SA和MI之间的因果关系,采用了多种方法,包括逆方差加权(IVW)、加权中位数、简单模式和加权模式分析。使用异质性、多效性和留一法(LOO)进行敏感性分析。对GSE60993数据集进行转录组分析,以鉴定与单核苷酸多态性(SNP)相关的差异表达基因(DEG)。在此之后,进行了两项生物信息学分析。

结果

基于IVW结果,发现SA与MI存在因果关联(OR = 1.095,95%CI 1.012 - 1.186)。随后进行敏感性分析以验证研究结果的稳健性。通过差异分析,确定了三个关键基因——GNAQ、ELP3和TES——与核糖体生物发生、DNA复制和先天性免疫缺陷相关过程密切相关。此外,还观察到与各种免疫基因集存在强相关性,包括主要组织相容性复合体(MHC)、免疫激活剂和免疫抑制剂。

结论

本研究揭示了SA和MI之间存在稳健的因果关系,突出了可能为未来研究和治疗方法提供信息的遗传和免疫途径。

https://cdn.ncbi.nlm.nih.gov/pmc/blobs/d368/11804178/7b56970435da/gh-20-1-1392-g1.jpg

文献AI研究员

20分钟写一篇综述,助力文献阅读效率提升50倍。

立即体验

用中文搜PubMed

大模型驱动的PubMed中文搜索引擎

马上搜索

文档翻译

学术文献翻译模型,支持多种主流文档格式。

立即体验