Suppr超能文献

通过单细胞RNA测序和机器学习解析金属离子转运相关基因在2型糖尿病发病机制和免疫细胞浸润中的作用

Deciphering the role of metal ion transport-related genes in T2D pathogenesis and immune cell infiltration via scRNA-seq and machine learning.

作者信息

Pu Zuhui, Wang Tony Bowei, Lu Ying, Wu Zijing, Chen Yuxian, Luo Ziqi, Wang Xinyu, Mou Lisha

机构信息

Department of Endocrinology, Institute of Translational Medicine, Health Science Center, The First Affiliated Hospital of Shenzhen University, Shenzhen Second People's Hospital, Shenzhen, Guangdong, China.

Imaging Department, The First Affiliated Hospital of Shenzhen University, Shenzhen Second People's Hospital, Shenzhen, Guangdong, China.

出版信息

Front Immunol. 2025 Jan 24;15:1479166. doi: 10.3389/fimmu.2024.1479166. eCollection 2024.

Abstract

INTRODUCTION

Type 2 diabetes (T2D) is a complex metabolic disorder with significant global health implications. Understanding the molecular mechanisms underlying T2D is crucial for developing effective therapeutic strategies. This study employs single-cell RNA sequencing (scRNA-seq) and machine learning to explore the the pathogenesis of T2D, with a particular focus on immune cell infiltration.

METHODS

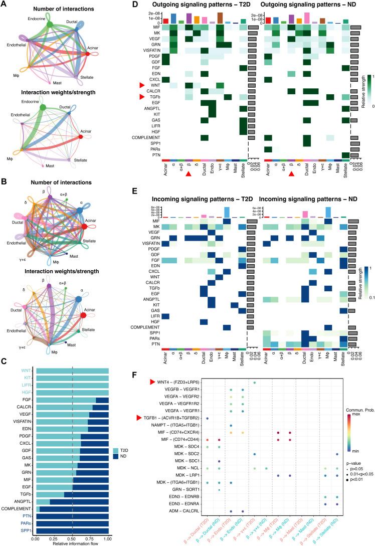
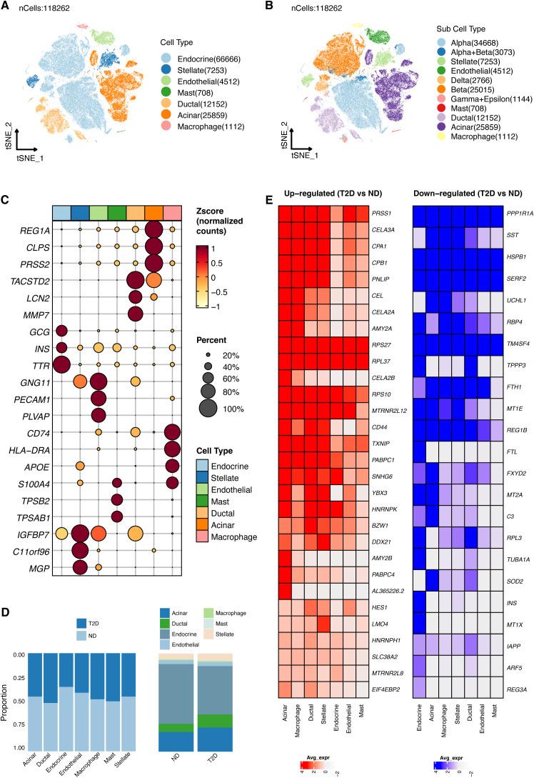
We analyzed scRNA-seq data from islet cells of T2D and nondiabetic (ND) patients, identifying differentially expressed genes (DEGs), especially those related to metal ion transport (RMITRGs). We employed 12 machine learning algorithms to develop predictive models and assessed immune cell infiltration using single-sample gene set enrichment analysis (ssGSEA). Correlations between immune cells and key RMITRGs were investigated, and the interactions among these genes were explored through protein-protein interaction (PPI) network analysis. Additionally, we performed a detailed cell-cell communication analysis to identify significant signaling pathways in T2D.

RESULTS

Our analysis identified 1953 DEGs between T2D and ND patients, with the Stepglm[backward] plus GBM model demonstrating high predictive accuracy and identifying 13 hub RMITRGs. Twelve protein structures were predicted using AlphaFold 3, revealing potential functional conformations. We observed a strong correlation between hub RMITRGs and immune cells, and PPI network analysis revealed key interactions. Cell-cell communication analysis highlighted 16 active signaling pathways, with CXCL, MIF, and COMPLEMENT linked to immune and inflammatory responses, and WNT, KIT, LIFR, and HGF pathways uniquely activated in T2D.

CONCLUSION

Our analysis identified genes crucial for T2D, emphasizing ion transport, signaling, and immune cell interactions. These findings suggest therapeutic potential to enhance T2D management. The identified pathways and genes provide valuable insights into the disease mechanisms and potential targets for intervention.

摘要

引言

2型糖尿病(T2D)是一种复杂的代谢紊乱疾病,对全球健康具有重大影响。了解T2D背后的分子机制对于制定有效的治疗策略至关重要。本研究采用单细胞RNA测序(scRNA-seq)和机器学习来探索T2D的发病机制,特别关注免疫细胞浸润。

方法

我们分析了T2D患者和非糖尿病(ND)患者胰岛细胞的scRNA-seq数据,鉴定了差异表达基因(DEG),尤其是那些与金属离子转运相关的基因(RMITRG)。我们使用12种机器学习算法开发预测模型,并使用单样本基因集富集分析(ssGSEA)评估免疫细胞浸润。研究了免疫细胞与关键RMITRG之间的相关性,并通过蛋白质-蛋白质相互作用(PPI)网络分析探索了这些基因之间的相互作用。此外,我们进行了详细的细胞-细胞通讯分析,以确定T2D中重要的信号通路。

结果

我们的分析确定了T2D患者和ND患者之间的1953个DEG,Stepglm[向后]加GBM模型显示出高预测准确性,并鉴定了13个核心RMITRG。使用AlphaFold 3预测了12种蛋白质结构,揭示了潜在的功能构象。我们观察到核心RMITRG与免疫细胞之间存在强烈相关性,PPI网络分析揭示了关键相互作用。细胞-细胞通讯分析突出了16条活跃的信号通路,CXCL、MIF和补体与免疫和炎症反应相关,而WNT、KIT、LIFR和HGF通路在T2D中被独特激活。

结论

我们的分析确定了对T2D至关重要的基因,强调了离子转运、信号传导和免疫细胞相互作用。这些发现表明在加强T2D管理方面具有治疗潜力。所确定的通路和基因提供了对疾病机制和潜在干预靶点的宝贵见解。

https://cdn.ncbi.nlm.nih.gov/pmc/blobs/0989/11802808/0dcbe01d2e51/fimmu-15-1479166-g001.jpg

文献AI研究员

20分钟写一篇综述,助力文献阅读效率提升50倍。

立即体验

用中文搜PubMed

大模型驱动的PubMed中文搜索引擎

马上搜索

文档翻译

学术文献翻译模型,支持多种主流文档格式。

立即体验