Suppr超能文献

线粒体转录因子A促进上皮性卵巢癌的淋巴结转移和淋巴管生成。

Transcription factor A, mitochondrial promotes lymph node metastasis and lymphangiogenesis in epithelial ovarian carcinoma.

作者信息

Wubuli Reziwanguli, Niyazi Mayinuer, Han Lili, Aierken Mayinuer, Fan Lingling

机构信息

Graduate School of Xinjiang Medical University, Urumqi, 830001, China.

Department of Gynecology, People's Hospital of Xinjiang Uygur Autonomous Region, Urumqi, China.

出版信息

Open Med (Wars). 2025 Feb 7;20(1):20241089. doi: 10.1515/med-2024-1089. eCollection 2025.

Abstract

BACKGROUND

Mitochondria play a central, multifunctional role in cancer progression. However, the mechanism of mitochondrial genes in epithelial ovarian cancer (EOC) remains unclear. This study aimed to screen candidate mitochondrial genes in EOC and then to investigate their biological functions and potential mechanisms.

METHODS

We downloaded Gene Expression Omnibus RNA-seq profiles and identified mitochondrial differentially expressed genes in EOC by bioinformatics analysis. Transcription factor A, mitochondrial (TFAM) expression in EOC tissues was determined by immunohistochemistry. assays were applied to clarify TFAM function in EOC.

RESULTS

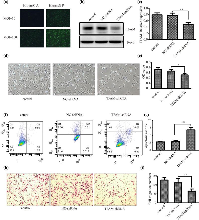
The bioinformatics analysis results showed that the mitochondrial genes , , and were significantly upregulated ( < 0.05) in EOC, and their upregulation was associated with a poor prognosis. was highly expressed in EOC tissues and significantly associated with clinical stage ( = 0.004), lymph node metastasis ( = 0.043), and overall survival ( < 0.05). Silencing in EOC cells significantly inhibited cell proliferation and migration and induced cell apoptosis ( < 0.05).

CONCLUSION

TFAM promotes EOC cell secretion of VEGF-A, VEGF-C, VEGF-D, lymphangiogenesis, and EOC lymph node metastasis. Our results may provide new insights into the biological functions and potential mechanisms of TFAM in EOC, which might provide new targets for EOC diagnosis and treatment.

摘要

背景

线粒体在癌症进展中发挥着核心的多功能作用。然而,线粒体基因在上皮性卵巢癌(EOC)中的作用机制仍不清楚。本研究旨在筛选EOC中的候选线粒体基因,然后研究其生物学功能和潜在机制。

方法

我们下载了基因表达综合数据库(Gene Expression Omnibus)的RNA测序数据,并通过生物信息学分析鉴定了EOC中线粒体差异表达基因。通过免疫组织化学检测EOC组织中线粒体转录因子A(TFAM)的表达。采用实验来阐明TFAM在EOC中的功能。

结果

生物信息学分析结果显示,线粒体基因、和在EOC中显著上调(<0.05),其上调与预后不良相关。在EOC组织中高表达,且与临床分期(=0.004)、淋巴结转移(=0.043)和总生存期(<0.05)显著相关。在EOC细胞中沉默显著抑制细胞增殖和迁移,并诱导细胞凋亡(<0.05)。

结论

TFAM促进EOC细胞分泌血管内皮生长因子A(VEGF-A)、血管内皮生长因子C(VEGF-C)、血管内皮生长因子D(VEGF-D),促进淋巴管生成和EOC淋巴结转移。我们的结果可能为TFAM在EOC中的生物学功能和潜在机制提供新的见解,这可能为EOC的诊断和治疗提供新的靶点。

https://cdn.ncbi.nlm.nih.gov/pmc/blobs/e7b2/11806237/56865b843b94/j_med-2024-1089-fig001.jpg

文献AI研究员

20分钟写一篇综述,助力文献阅读效率提升50倍。

立即体验

用中文搜PubMed

大模型驱动的PubMed中文搜索引擎

马上搜索

文档翻译

学术文献翻译模型,支持多种主流文档格式。

立即体验