Suppr超能文献

中年晚期高强度间歇训练与持续中等强度训练对老年小鼠心脏影响的比较

Comparison Between the Effect of Mid-Late-Life High-Intensity Interval Training and Continuous Moderate-Intensity Training in Old Mouse Hearts.

作者信息

Li Qiaowei, Liu Qin, Lin Zhong, Lin Wenwen, Lin Zhonghua, Huang Feng, Zhu Pengli

机构信息

Shengli Clinical Medical College, Fujian Medical University, Fuzhou, Fujian, China.

Fuzhou University Affiliated Provincial Hospital, Fuzhou, Fujian, China.

出版信息

J Gerontol A Biol Sci Med Sci. 2025 Apr 7;80(5). doi: 10.1093/gerona/glaf025.

Abstract

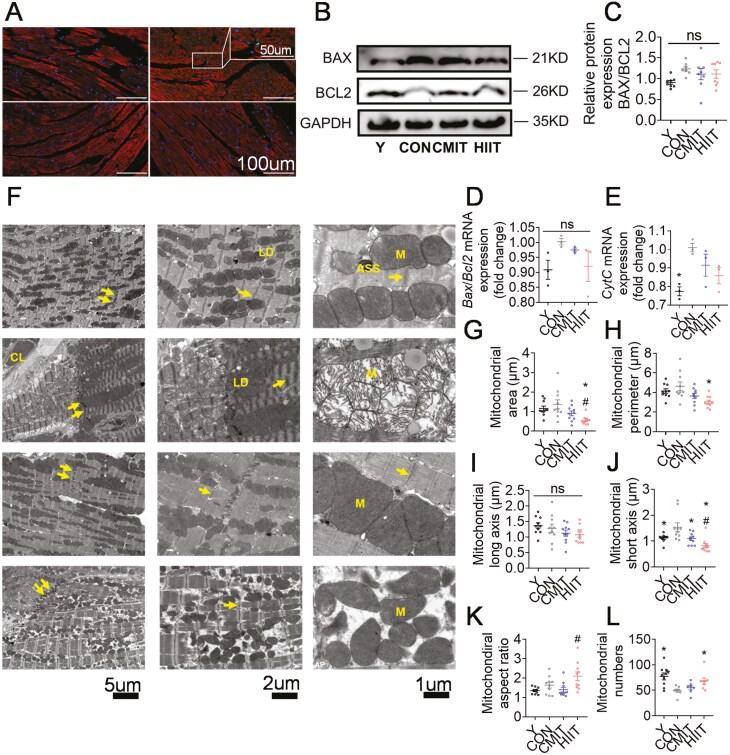
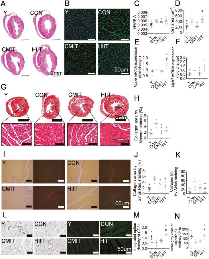
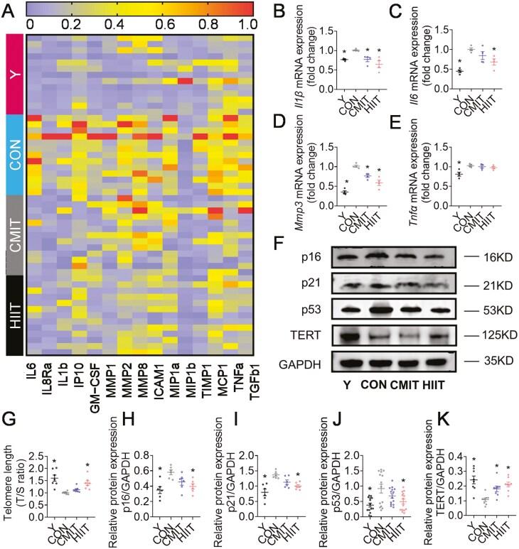
The impact of mid-late-life exercise on the aging heart remains unclear, particularly the effects of high-intensity interval training (HIIT) and continuous moderate-intensity training (CMIT). This study was the first to examine cardiac function, tissue characteristics, electrical remodeling, mitochondrial morphology, and homeostasis in old mice subjected to CMIT or HIIT, compared to untrained controls. Our results showed that 8-week HIIT significantly improved the survival rate of old mice. HIIT presented advantages on cardiac function, deposition of collagen fibers, neovascularization, aging biomarkers, and mitochondrial homeostasis. Only CMIT alleviated age-related cardiac hypertrophy. However, CMIT potentially exacerbated adverse cardiac electrical remodeling. Those findings suggested HIIT as a particularly appealing option for clinical application for aging populations.

摘要

中年及老年运动对衰老心脏的影响仍不明确,尤其是高强度间歇训练(HIIT)和持续中等强度训练(CMIT)的效果。本研究首次对接受CMIT或HIIT训练的老年小鼠与未训练的对照组进行了心脏功能、组织特征、电重构、线粒体形态和内稳态的检测。我们的结果显示,8周的HIIT显著提高了老年小鼠的存活率。HIIT在心脏功能、胶原纤维沉积、新生血管形成、衰老生物标志物和线粒体稳态方面具有优势。只有CMIT减轻了与年龄相关的心脏肥大。然而,CMIT可能会加剧不良的心脏电重构。这些发现表明,HIIT是老年人群临床应用中一个特别有吸引力的选择。

https://cdn.ncbi.nlm.nih.gov/pmc/blobs/c794/11973967/70dc7408e81b/glaf025_fig1.jpg

文献AI研究员

20分钟写一篇综述,助力文献阅读效率提升50倍。

立即体验

用中文搜PubMed

大模型驱动的PubMed中文搜索引擎

马上搜索

文档翻译

学术文献翻译模型,支持多种主流文档格式。

立即体验