Suppr超能文献

微管相关蛋白1轻链3C(MAP1LC3C)表达受抑可降低非小细胞肺癌中Ⅱ类主要组织相容性复合体反式激活因子(CIITA)及Ⅱ类组织相容性抗原(HLA class II)的表达。

MAP1LC3C repression reduces CIITA- and HLA class II expression in non-small cell lung cancer.

作者信息

Barbeau Lydie M O, Beelen Nicky A, Savelkouls Kim G, Keulers Tom G H, Wieten Lotte, Rouschop Kasper M A

机构信息

Department of Radiation Oncology (Maastro), GROW - School for Oncology and Reproduction, Maastricht University Medical Center+, Maastricht, The Netherlands.

Department of Internal Medicine, GROW - School for Oncology and Reproduction, Maastricht University Medical Center+, Maastricht, The Netherlands.

出版信息

PLoS One. 2025 Feb 10;20(2):e0316716. doi: 10.1371/journal.pone.0316716. eCollection 2025.

Abstract

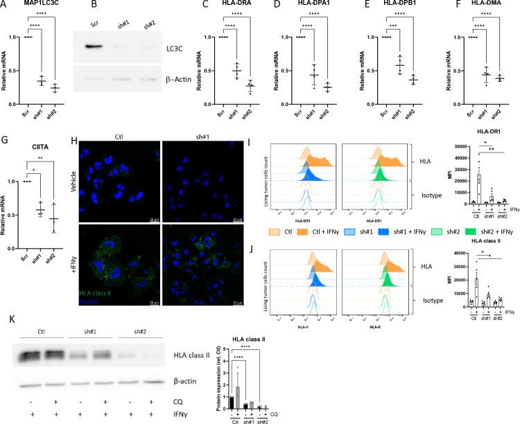
In the last decade, advancements in understanding the genetic landscape of lung squamous cell carcinoma (LUSC) have significantly impacted therapy development. Immune checkpoint inhibitors (ICI) have shown great promise, improving overall and progression-free survival in approximately 25% of the patients. However, challenges remain, such as the lack of predictive biomarkers, difficulties in patient stratification, and identifying mechanisms that cancers use to become immune-resistant ("immune-cold"). Analysis of TCGA datasets reveals reduced MAP1LC3C expression in cancer. Further analysis indicates that low MAP1LC3C is associated with reduced CIITA and HLA expression and with decreased immune cell infiltration. In tumor cells, silencing MAP1LC3C inhibits CIITA expression and suppresses HLA class II production. These findings suggest that cancer cells are selected for low MAP1LC3C expression to evade efficient immune responses.

摘要

在过去十年中,对肺鳞状细胞癌(LUSC)基因图谱的认识进展显著影响了治疗方法的开发。免疫检查点抑制剂(ICI)已显示出巨大潜力,使约25%的患者总生存期和无进展生存期得到改善。然而,挑战依然存在,比如缺乏预测性生物标志物、患者分层困难,以及确定癌症产生免疫抗性(“免疫冷”)的机制。对TCGA数据集的分析显示,癌症中MAP1LC3C表达降低。进一步分析表明,低水平的MAP1LC3C与CIITA和HLA表达降低以及免疫细胞浸润减少有关。在肿瘤细胞中,沉默MAP1LC3C可抑制CIITA表达并抑制HLA II类分子的产生。这些发现表明,癌细胞因MAP1LC3C低表达而被选择,以逃避有效的免疫反应。

https://cdn.ncbi.nlm.nih.gov/pmc/blobs/a38a/11809862/aab9fcadcad7/pone.0316716.g001.jpg

文献AI研究员

20分钟写一篇综述,助力文献阅读效率提升50倍。

立即体验

用中文搜PubMed

大模型驱动的PubMed中文搜索引擎

马上搜索

文档翻译

学术文献翻译模型,支持多种主流文档格式。

立即体验