Suppr超能文献

接受免疫检查点抑制剂治疗的微卫星高度不稳定和V600E突变的转移性结直肠癌患者的性别与预后

Sex and outcomes of patients with microsatellite instability-high and V600E mutated metastatic colorectal cancer receiving immune checkpoint inhibitors.

作者信息

Nasca Vincenzo, Zhao Joseph, Ros Javier, Lonardi Sara, Zwart Koen, Cohen Romain, Fakih Marwan, Jayachandran Priya, Roodhart Jeanine M L, Derksen Jeroen, Intini Rossana, Bergamo Francesca, Mazzoli Giacomo, Ghelardi Filippo, Ligero Marta, Jonnagaddala Jitendra, Hawkins Nicholas, Ward Robyn L, Wankhede Durgesh, Brenner Hermann, Hoffmeister Michael, Vitellaro Marco, Salvatore Lisa, Gallois Claire, Laurent-Puig Pierre, Cremolini Chiara, Overman Michael J, Taieb Julien, Tougeron David, Andre Thierry, Kather Jakob Nikolas, Sundar Raghav, Carmona Javier, Elez Elena, Koopman Miriam, Pietrantonio Filippo

机构信息

Medical Oncology, Fondazione IRCCS Istituto Nazionale dei Tumori, Milano, Italy.

Department of Medicine, National University Hospital, Singapore.

出版信息

J Immunother Cancer. 2025 Feb 10;13(2):e010598. doi: 10.1136/jitc-2024-010598.

Abstract

BACKGROUND

Immune checkpoint inhibitors (ICIs) are the gold standard therapy in patients with deficient mismatch repair (dMMR)/microsatellite instability-high (MSI-H) metastatic colorectal cancer (mCRC). A significant proportion of patients show resistance, making the identification of determinants of response crucial. Growing evidence supports the role of sex in determining susceptibility to anticancer therapies, but data is lacking for patients with MSI-H CRC.

METHODS

In this real-world cohort comprising 624 patients with MSI-H mCRC receiving ICIs, we investigated the impact of sex on patients' outcomes, overall and according to mutational status or type of treatment (anti-PD-(L)1 with or without anti-CTLA-4 agents). We then investigated these associations also in two independent cohorts of patients with early-stage or advanced MSI-H CRC unexposed to ICIs. Finally, we explored two public microarray and RNA-seq datasets from patients with non-metastatic or metastatic MSI-H CRC to gain translational insights on the association between sex, status and immune contextures/ICI efficacy.

RESULTS

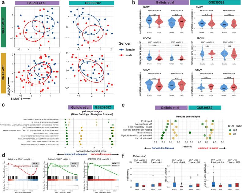
Although no differences were observed between females and males either overall or in the wild-type cohort, male sex was associated with inferior progression-free survival (PFS) and overall survival (OS) in the mutated cohort (in multivariable models, HR for PFS: 1.79, 95% CI: 1.13 to 2.83, p=0.014, and for OS: 2.33, 95% CI: 1.36 to 3.98, p=0.002). Males receiving anti-PD-(L)1 monotherapy had the worst outcomes, with a 3-year PFS and 3-year OS of 23.9% and 41.8%, respectively, while the addition of anti-CTLA-4 agents rescued such a worse outcome. We also observed that females experienced a higher frequency of any-grade immune-related adverse events. Conversely, sex was not prognostic in the independent cohorts of patients with MSI-H CRCs not treated with ICIs. Exploratory transcriptomic analyses suggest that tumors of males with mutated MSI-H metastatic CRC are characterized by an enrichment of androgen receptor signature and an immune-depleted microenvironment, with a reduction in memory B cells, activated natural killer cells, and activated myeloid dendritic cells.

CONCLUSIONS

Overall, our findings suggest a complex interplay between sex and mutational status that may modulate the activity of ICIs in patients with MSI-H mCRC and pave the way to novel tailored strategies.

摘要

背景

免疫检查点抑制剂(ICIs)是错配修复缺陷(dMMR)/微卫星高度不稳定(MSI-H)转移性结直肠癌(mCRC)患者的金标准治疗方案。相当一部分患者会出现耐药,因此确定反应的决定因素至关重要。越来越多的证据支持性别在决定抗癌治疗易感性方面的作用,但MSI-H结直肠癌患者的数据尚缺乏。

方法

在这个包含624例接受ICIs治疗的MSI-H mCRC患者的真实世界队列中,我们研究了性别对患者总体结局的影响,并根据突变状态或治疗类型(使用或不使用抗CTLA-4药物的抗PD-(L)1)进行了研究。然后,我们还在两个未接受ICIs治疗的早期或晚期MSI-H CRC患者的独立队列中研究了这些关联。最后,我们探索了来自非转移性或转移性MSI-H CRC患者的两个公共微阵列和RNA测序数据集,以获得关于性别、状态与免疫微环境/ICI疗效之间关联的转化见解。

结果

尽管总体上或在野生型队列中,女性和男性之间未观察到差异,但在突变队列中,男性的无进展生存期(PFS)和总生存期(OS)较差(在多变量模型中,PFS的HR为1.79,95%CI:1.13至2.83,p=0.014;OS的HR为2.33,95%CI:1.36至3.98,p=0.002)。接受抗PD-(L)1单药治疗的男性结局最差,3年PFS和3年OS分别为23.9%和41.8%,而添加抗CTLA-4药物可挽救这种较差的结局。我们还观察到女性发生任何级别的免疫相关不良事件的频率更高。相反,在未接受ICIs治疗的MSI-H CRC患者独立队列中,性别无预后意义。探索性转录组分析表明,MSI-H转移性CRC突变的男性患者的肿瘤具有雄激素受体特征富集和免疫耗竭微环境的特点,记忆B细胞、活化自然杀伤细胞和活化髓样树突状细胞减少。

结论

总体而言,我们的研究结果表明性别与突变状态之间存在复杂的相互作用,这可能会调节ICIs在MSI-H mCRC患者中的活性,并为新的定制策略铺平道路。

https://cdn.ncbi.nlm.nih.gov/pmc/blobs/af35/11815414/05da23813bf5/jitc-13-2-g001.jpg

文献AI研究员

20分钟写一篇综述,助力文献阅读效率提升50倍。

立即体验

用中文搜PubMed

大模型驱动的PubMed中文搜索引擎

马上搜索

文档翻译

学术文献翻译模型,支持多种主流文档格式。

立即体验