Suppr超能文献

CD8 T细胞与肿瘤细胞的空间接近程度可预测乳腺癌新辅助治疗的疗效。

Spatial proximity of CD8 T cells to tumor cells predicts neoadjuvant therapy efficacy in breast cancer.

作者信息

Liang Hongling, Huang Jianqing, Li Hongsheng, He Weixing, Ao Xiang, Xie Zhi, Chen Yu, Lv Zhiyi, Zhang Leyao, Zhong Yanhua, Tan Xiaojun, Han Guodong, Zhou Jie, Qiu Ni, Jiang Ming, Xia Haoming, Zhan Yongtao, Jiao Lei, Ma Jie, Radisky Derek, Huang Jia, Zhang Xuchao

机构信息

Department of Breast Oncology, Affiliated Cancer Hospital & Institute of Guangzhou Medical University, Guangzhou, 510095, China.

School of Health Management, Guangzhou Medical University, Guangzhou, 511436, China.

出版信息

NPJ Breast Cancer. 2025 Feb 10;11(1):13. doi: 10.1038/s41523-025-00728-9.

Abstract

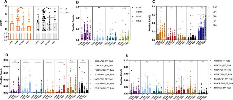
The spatial proximity of CD8 T cells to tumor cells critically influences the efficacy of neoadjuvant therapy (NAT) in breast cancer (BC). In this study, we evaluated whether the presence of CD8 T cells and other immune cells near cancer cells predicts treatment outcomes across various BC subtypes. We analyzed pre- and post-NAT biopsies from 104 BC patients using multiplex immunofluorescence (mIF) and immunohistochemistry (IHC) to assess the distribution of immune markers, including CD8 T cells, CD68 macrophages, FoxP3 regulatory T cells. Our findings revealed that a higher percentage of CD8 T cells within 20 µm of cancer cells (N20-CD8 T cells) was strongly correlated with improved pathological complete response (pCR), disease-free survival (DFS), and overall survival (OS), regardless of tumor subtype or NAT regimen. Moreover, a positive correlation between CXCL9 expression and N20-CD8 T cells suggests that CXCL9 may facilitate the recruitment of CD8 T cells to tumor cells. Our study emphasizes the link between immune cell composition and location, and patient outcomes with NAT. Focusing on the spatial dynamics of CD8 T cells could significantly advance personalized treatment strategies and the development of targeted immunotherapies in BC.

摘要

CD8 T细胞与肿瘤细胞的空间 proximity 对乳腺癌(BC)新辅助治疗(NAT)的疗效具有关键影响。在本研究中,我们评估了癌细胞附近CD8 T细胞和其他免疫细胞的存在是否能预测不同BC亚型的治疗结果。我们使用多重免疫荧光(mIF)和免疫组织化学(IHC)分析了104例BC患者NAT前后的活检样本,以评估免疫标志物的分布,包括CD8 T细胞、CD68巨噬细胞、FoxP3调节性T细胞。我们的研究结果显示,无论肿瘤亚型或NAT方案如何,癌细胞20μm范围内较高比例的CD8 T细胞(N20-CD8 T细胞)与病理完全缓解(pCR)、无病生存期(DFS)和总生存期(OS)的改善密切相关。此外,CXCL9表达与N20-CD8 T细胞之间的正相关表明,CXCL9可能促进CD8 T细胞向肿瘤细胞的募集。我们的研究强调了免疫细胞组成和位置与NAT患者预后之间的联系。关注CD8 T细胞的空间动态可能会显著推进BC的个性化治疗策略和靶向免疫疗法的发展。

https://cdn.ncbi.nlm.nih.gov/pmc/blobs/6fdb/11811209/c111c50f772f/41523_2025_728_Fig1_HTML.jpg

文献AI研究员

20分钟写一篇综述,助力文献阅读效率提升50倍。

立即体验

用中文搜PubMed

大模型驱动的PubMed中文搜索引擎

马上搜索

文档翻译

学术文献翻译模型,支持多种主流文档格式。

立即体验