Suppr超能文献

神经酰胺合成酶6将神经酰胺代谢与糖尿病肾病中的固有免疫反应联系起来。

CerS6 links ceramide metabolism to innate immune responses in diabetic kidney disease.

作者信息

Zhu Zijing, Cao Yun, Jian Yonghong, Hu Hongtu, Yang Qian, Hao Yiqun, Jiang Houhui, Luo Zilv, Yang Xueyan, Li Weiwei, Hu Jijia, Liu Hongyan, Liang Wei, Ding Guohua, Chen Zhaowei

机构信息

Division of Nephrology, Renmin Hospital of Wuhan University, Wuhan, China.

Nephrology and Urology Research Institute of Wuhan University, Wuhan, China.

出版信息

Nat Commun. 2025 Feb 11;16(1):1528. doi: 10.1038/s41467-025-56891-x.

Abstract

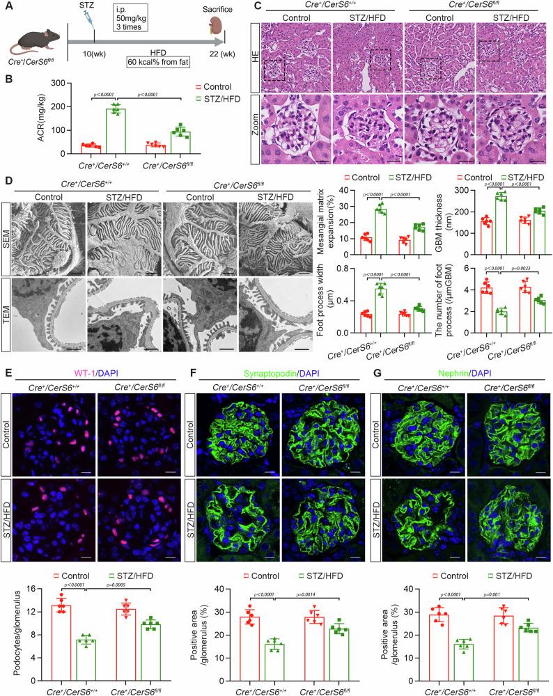
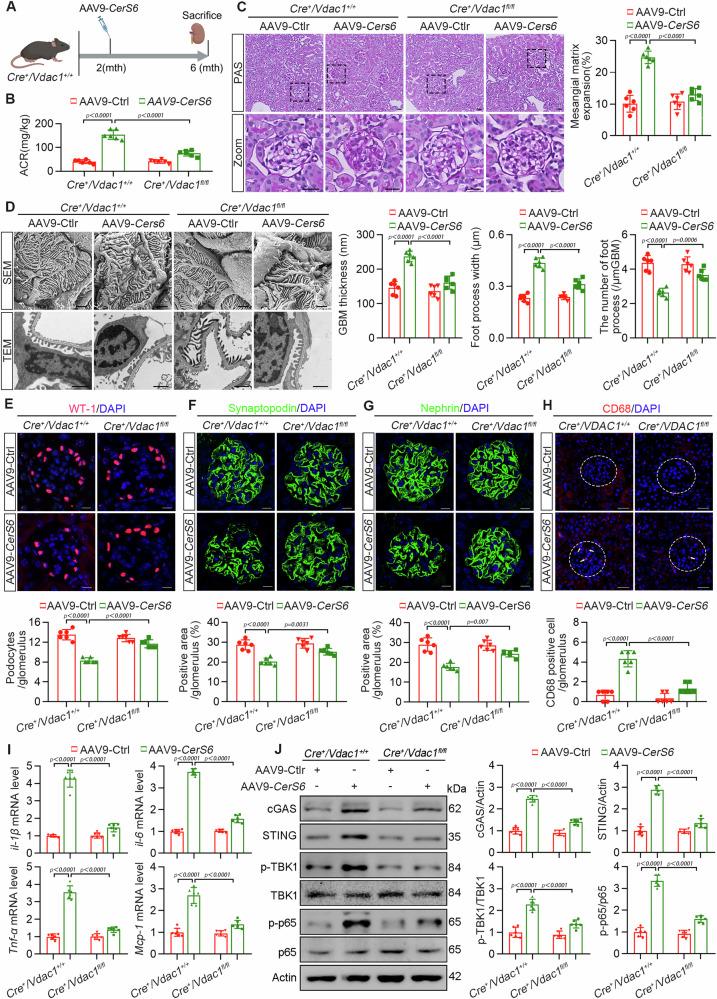
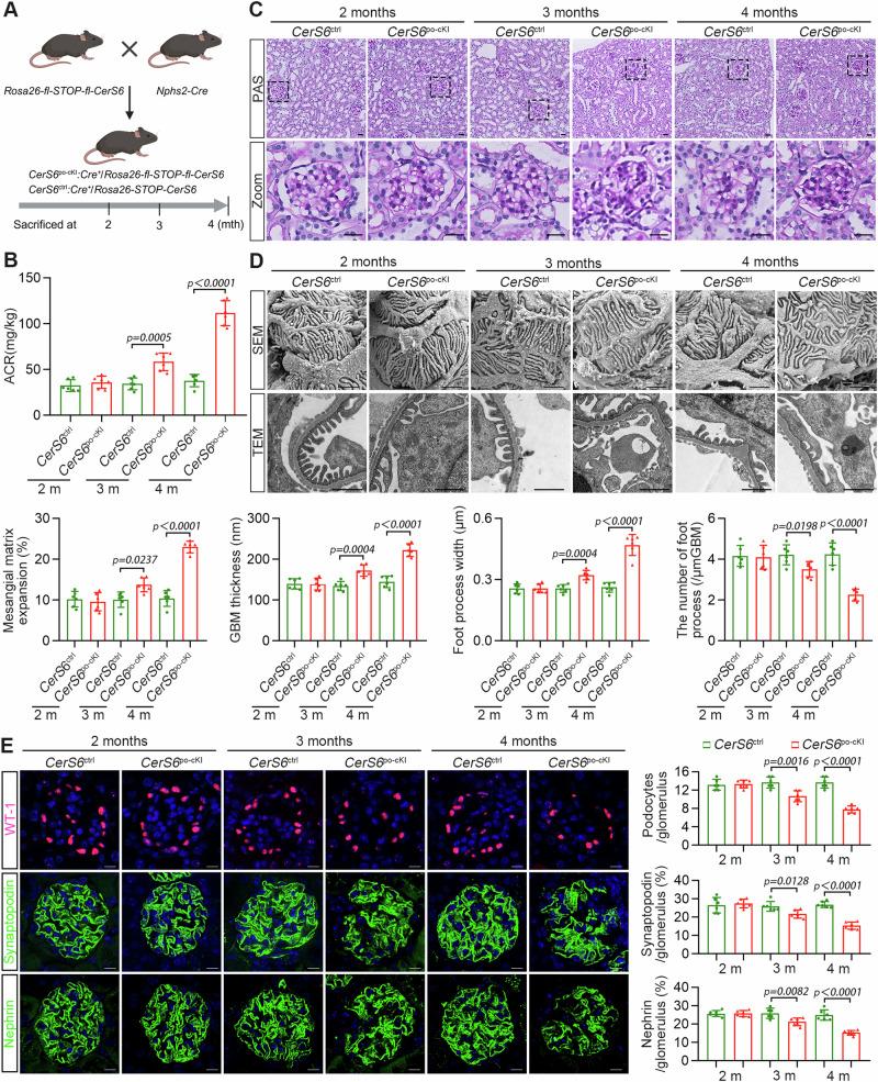
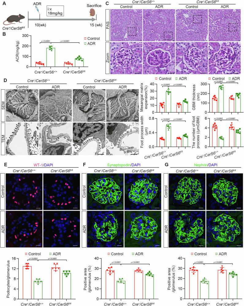
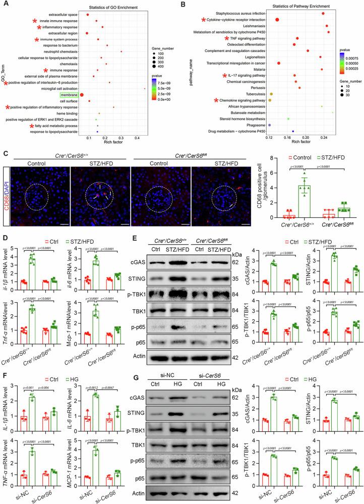
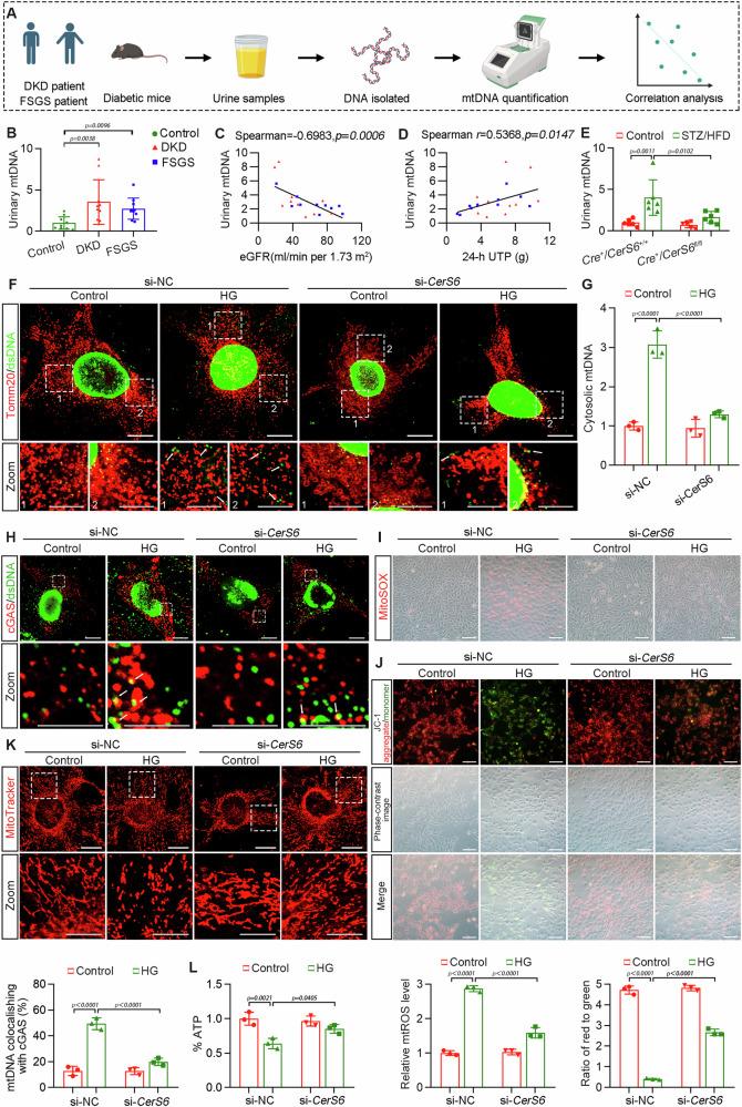
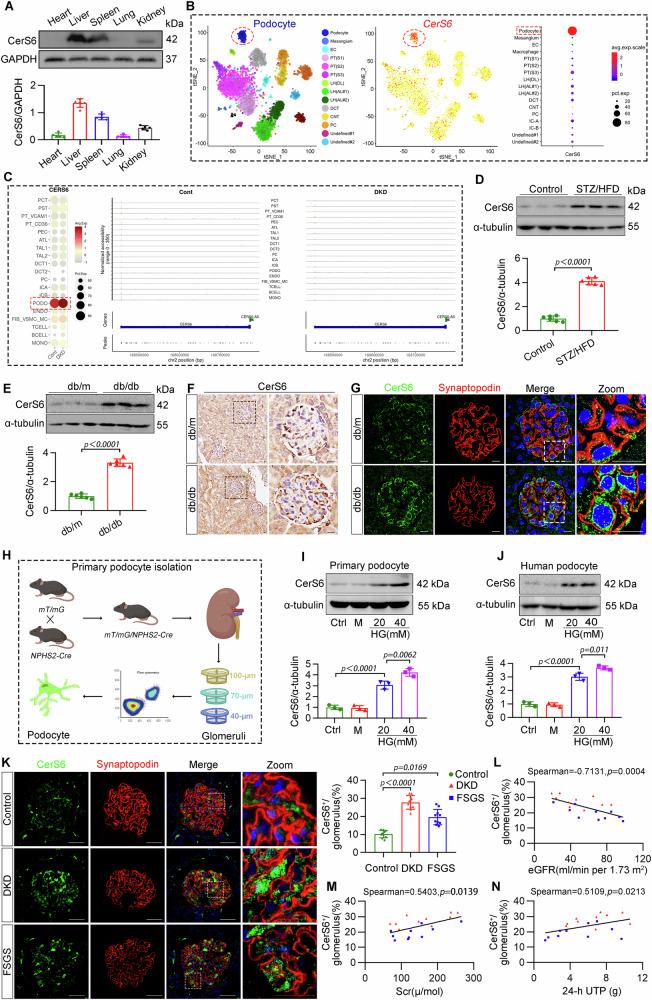
Ectopic lipid deposition, mitochondrial injury, and inflammatory responses contribute to the development of diabetic kidney disease (DKD); however, the mechanistic link between these processes remains unclear. In this study, we demonstrate that the ceramide synthase 6 (CerS6) is primarily localized in podocytes of the glomeruli and is upregulated in two different models of diabetic mice. Podocyte-specific CerS6 knockout ameliorates glomerular injury and inflammatory responses in male diabetic mice and in male mice with adriamycin-induced nephropathy. In contrast, podocyte-specific overexpression of CerS6 sufficiently induces proteinuria. Mechanistically, CerS6-derived ceramide (d18:1/16:0) can bind to the mitochondrial channel protein VDAC1 at Glu59 residue, initiating mitochondrial DNA (mtDNA) leakage, activating the cGAS-STING signaling pathway, and ultimately promoting an immune-inflammatory response in the kidney. Importantly, CERS6 expression is increased in podocytes from kidney biopsies of patients with DKD and focal segmental glomerulosclerosis (FSGS), and the expression level of CERS6 is correlated negatively with glomerular filtration rate and positively with proteinuria. Thus, our findings suggest that targeting CerS6 may be a potential therapeutic strategy for proteinuric kidney diseases.

摘要

异位脂质沉积、线粒体损伤和炎症反应均参与糖尿病肾病(DKD)的发生发展;然而,这些过程之间的机制联系仍不清楚。在本研究中,我们证明神经酰胺合酶6(CerS6)主要定位于肾小球足细胞,且在两种不同的糖尿病小鼠模型中表达上调。足细胞特异性敲除CerS6可改善雄性糖尿病小鼠以及阿霉素诱导的雄性肾病小鼠的肾小球损伤和炎症反应。相反,足细胞特异性过表达CerS6足以诱导蛋白尿。机制上,CerS6衍生的神经酰胺(d18:1/16:0)可在Glu59残基处与线粒体通道蛋白VDAC1结合,引发线粒体DNA(mtDNA)泄漏,激活cGAS-STING信号通路,并最终促进肾脏的免疫炎症反应。重要的是,在DKD和局灶节段性肾小球硬化(FSGS)患者的肾活检足细胞中,CERS6表达增加,且CERS6的表达水平与肾小球滤过率呈负相关,与蛋白尿呈正相关。因此,我们的研究结果表明,靶向CerS6可能是蛋白尿性肾脏疾病的一种潜在治疗策略。

https://cdn.ncbi.nlm.nih.gov/pmc/blobs/920c/11814332/40fb5c5ca15d/41467_2025_56891_Fig1_HTML.jpg

文献AI研究员

20分钟写一篇综述,助力文献阅读效率提升50倍。

立即体验

用中文搜PubMed

大模型驱动的PubMed中文搜索引擎

马上搜索

文档翻译

学术文献翻译模型,支持多种主流文档格式。

立即体验