Suppr超能文献

单细胞和表观遗传数据的可解释深度学习揭示了衰老中的新分子见解。

Interpretable deep learning of single-cell and epigenetic data reveals novel molecular insights in aging.

作者信息

Li Zhi-Peng, Du Zhaozhen, Huang De-Shuang, Teschendorff Andrew E

机构信息

Ningbo Institute of Digital Twin, Eastern Institute of Technology, Ningbo, 315201, Zhejiang, China.

School of life sciences, University of Science and Technology of China, Hefei, 230026, Anhui, China.

出版信息

Sci Rep. 2025 Feb 11;15(1):5048. doi: 10.1038/s41598-025-89646-1.

Abstract

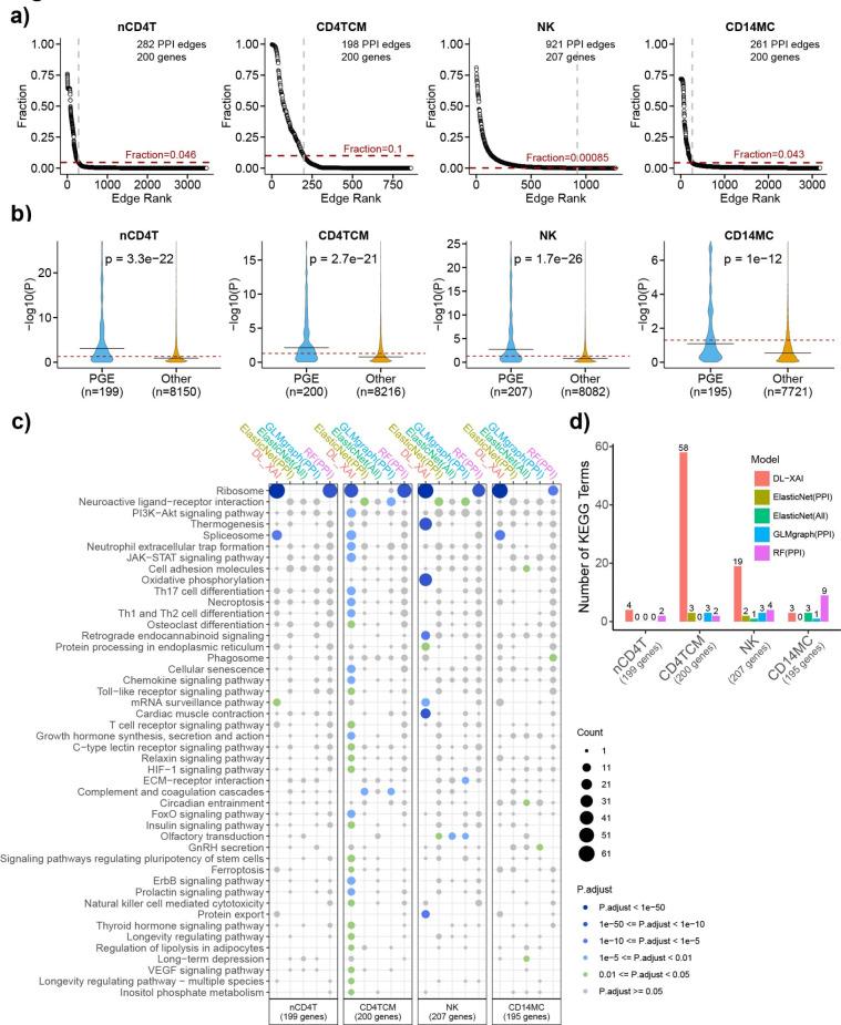
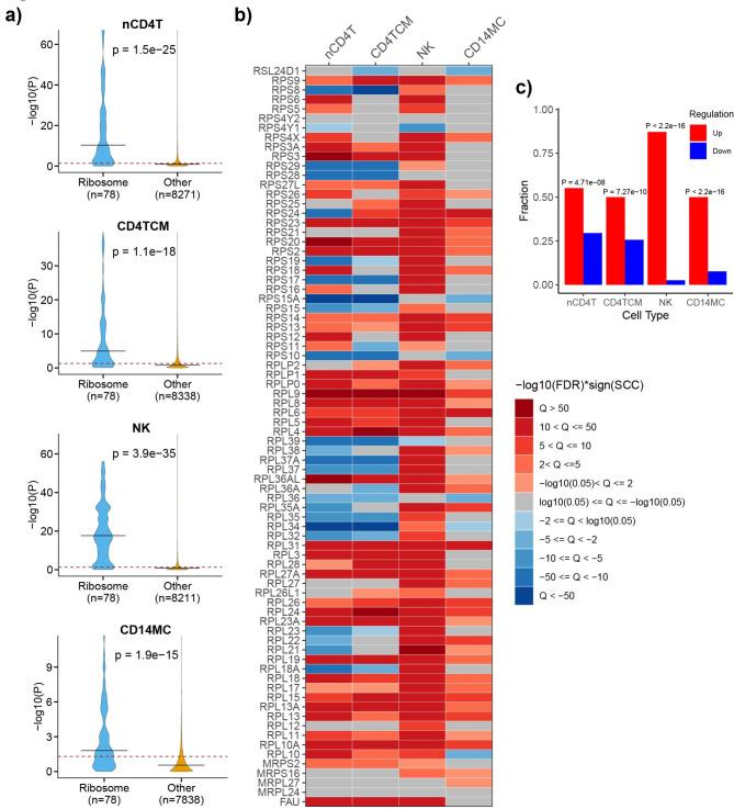
Deep learning (DL) and explainable artificial intelligence (XAI) have emerged as powerful machine-learning tools to identify complex predictive data patterns in a spatial or temporal domain. Here, we consider the application of DL and XAI to large omic datasets, in order to study biological aging at the molecular level. We develop an advanced multi-view graph-level representation learning (MGRL) framework that integrates prior biological network information, to build molecular aging clocks at cell-type resolution, which we subsequently interpret using XAI. We apply this framework to one of the largest single-cell transcriptomic datasets encompassing over a million immune cells from 981 donors, revealing a ribosomal gene subnetwork, whose expression correlates with age independently of cell-type. Application of the same DL-XAI framework to DNA methylation data of sorted monocytes reveals an epigenetically deregulated inflammatory response pathway whose activity increases with age. We show that the ribosomal module and inflammatory pathways would not have been discovered had we used more standard machine-learning methods. In summary, the computational deep learning framework presented here illustrates how deep learning when combined with explainable AI tools, can reveal novel biological insights into the complex process of aging.

摘要

深度学习(DL)和可解释人工智能(XAI)已成为强大的机器学习工具,用于识别空间或时间域中的复杂预测数据模式。在此,我们考虑将DL和XAI应用于大型组学数据集,以便在分子水平上研究生物衰老。我们开发了一种先进的多视图图级表示学习(MGRL)框架,该框架整合了先前的生物网络信息,以细胞类型分辨率构建分子衰老时钟,随后我们使用XAI对其进行解释。我们将此框架应用于最大的单细胞转录组数据集之一,该数据集包含来自981名供体的超过一百万个免疫细胞,揭示了一个核糖体基因子网,其表达与年龄相关,与细胞类型无关。将相同的DL-XAI框架应用于分选单核细胞的DNA甲基化数据,揭示了一种表观遗传失调的炎症反应途径,其活性随年龄增加而增加。我们表明,如果使用更标准的机器学习方法,核糖体模块和炎症途径是不会被发现的。总之,本文提出的计算深度学习框架说明了深度学习与可解释人工智能工具相结合时,如何能够揭示对衰老复杂过程的新生物学见解。

https://cdn.ncbi.nlm.nih.gov/pmc/blobs/a32c/11814351/d314806f0e16/41598_2025_89646_Fig1_HTML.jpg

文献AI研究员

20分钟写一篇综述,助力文献阅读效率提升50倍。

立即体验

用中文搜PubMed

大模型驱动的PubMed中文搜索引擎

马上搜索

文档翻译

学术文献翻译模型,支持多种主流文档格式。

立即体验