Suppr超能文献

肝外胆管癌中TIGIT的表达及其对CD8 + T细胞耗竭的影响:对免疫治疗的启示

TIGIT expression in extrahepatic cholangiocarcinoma and its impact on CD8 + T cell exhaustion: implications for immunotherapy.

作者信息

Tang Tengqian, Wang Wenhao, Gan Lang, Bai Jie, Tan Dehong, Jiang Yan, Zheng Ping, Zhang Weijun, He Yu, Zuo Qianfei, Zhang Leida

机构信息

Department of Hepatobiliary Surgery, First Affiliated Hospital, Army Medical University, Chongqing, 400038, PR China.

College of Pharmacy, Henan University, Kaifeng, 475001, PR China.

出版信息

Cell Death Dis. 2025 Feb 12;16(1):90. doi: 10.1038/s41419-025-07388-4.

Abstract

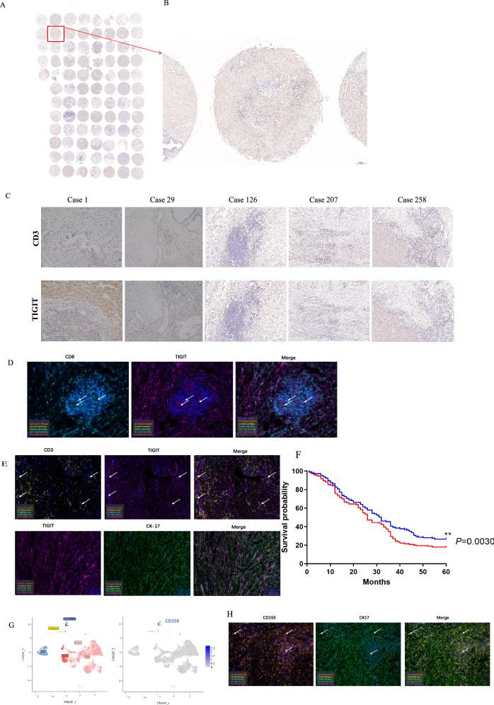
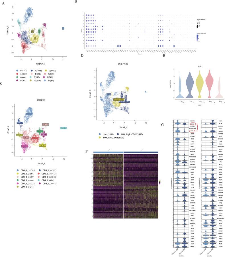
Extrahepatic cholangiocarcinoma (ECCA) is a malignant tumor. The precise role of T-cell immunoreceptor with Ig and ITIM domains (TIGIT), an emerging immunosuppressive receptor, in ECCA, and its impact on CD8+ T cell exhaustion (Tex) remains unclear. We performed single-cell RNA sequencing (scRNA-seq) to characterize tumor-infiltrating lymphocytes (TILs) isolated from ECCA. We found that TIGIT was significantly overexpressed in TOX+CD8 T cells. Tissue microarray and immunohistochemistry staining demonstrated that increased TIGIT expression was associated with poorer patient survival. Flow cytometry analysis revealed that TIGIT+CD8+ T cells exhibited decreased TNF-α, IFN-γ, and TCF-1 expression, accompanied by elevated PD-1 and TIM-3 expression compared to TIGIT-CD8+ T cells. In the patient-derived xenograft (PDX) model, the anti-TIGIT treatment group demonstrated reduced tumor weight, enhanced CD8 frequency, and an increased IFN-γ proportion compared to the PBS treatment group. The TIGIT antibody-treated group exhibited a notably higher fraction of GRZB, and anti-TIGIT treatment led to elevated TCF-1 protein levels and decreased protein levels of TOX1 and NR4A1. Moreover, TIGIT+CD8 T cells from TILs appear to be in a state of exhaustion with low potential killing capacity in ECCA, as shown by scRNA-seq. Taken together, the present study underscores the significant role of TIGIT in ECCA, contributing to T cell exhaustion and a compromised CD8+ T cell immune response. Targeting TIGIT presents a promising therapeutic avenue to enhance the CD8+ T-cell response, thereby potentially improving ECCA therapeutic benefits.

摘要

肝外胆管癌(ECCA)是一种恶性肿瘤。具有Ig和ITIM结构域的T细胞免疫受体(TIGIT)作为一种新兴的免疫抑制受体,在ECCA中的精确作用及其对CD8 + T细胞耗竭(Tex)的影响仍不清楚。我们进行了单细胞RNA测序(scRNA-seq)以表征从ECCA分离的肿瘤浸润淋巴细胞(TIL)。我们发现TIGIT在TOX + CD8 T细胞中显著过表达。组织芯片和免疫组化染色表明,TIGIT表达增加与患者较差的生存率相关。流式细胞术分析显示,与TIGIT-CD8 + T细胞相比,TIGIT + CD8 + T细胞表现出TNF-α、IFN-γ和TCF-1表达降低,同时PD-1和TIM-3表达升高。在患者来源的异种移植(PDX)模型中,与PBS治疗组相比,抗TIGIT治疗组的肿瘤重量减轻,CD8频率增加,IFN-γ比例升高。TIGIT抗体治疗组的颗粒酶B(GRZB)比例明显更高,抗TIGIT治疗导致TCF-1蛋白水平升高,TOX1和NR4A1蛋白水平降低。此外,scRNA-seq显示,ECCA中TILs的TIGIT + CD8 T细胞似乎处于耗竭状态,杀伤能力较低。综上所述,本研究强调了TIGIT在ECCA中的重要作用,它导致T细胞耗竭和CD8 + T细胞免疫反应受损。靶向TIGIT为增强CD8 + T细胞反应提供了一条有前景的治疗途径,从而有可能提高ECCA的治疗效果。

https://cdn.ncbi.nlm.nih.gov/pmc/blobs/af2b/11822069/fc086b584210/41419_2025_7388_Fig1_HTML.jpg

文献AI研究员

20分钟写一篇综述,助力文献阅读效率提升50倍。

立即体验

用中文搜PubMed

大模型驱动的PubMed中文搜索引擎

马上搜索

文档翻译

学术文献翻译模型,支持多种主流文档格式。

立即体验