Suppr超能文献

阴离子交换蛋白2在[具体生物或组织]中的分子特征及其在亚硝酸盐胁迫中的作用

Molecular Characterization of Anion Exchanger 2 in and Its Role in Nitrite Stress.

作者信息

Li Xuenan, Dai Xilin

机构信息

Key Laboratory of Freshwater Aquatic Genetic Resources, Ministry of Agriculture and Rural Affairs, Shanghai Ocean University, Shanghai 201306, China.

Shanghai Collaborative Innovation for Aquatic Animal Genetics and Breeding, Shanghai 201306, China.

出版信息

Int J Mol Sci. 2025 Jan 23;26(3):964. doi: 10.3390/ijms26030964.

Abstract

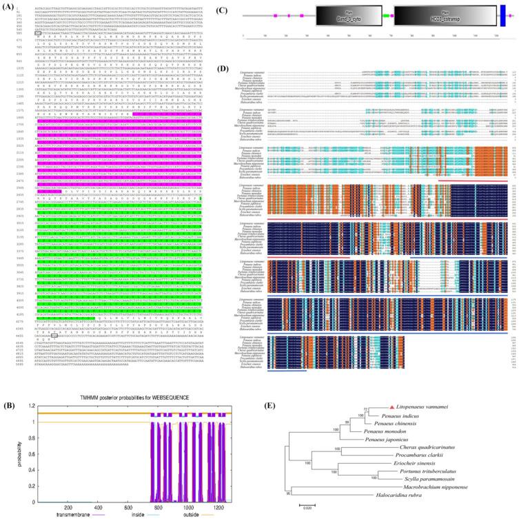
Anion exchanger 2 (AE2) mediates the Cl/HCO transmembrane exchange process and regulates intracellular pH homeostasis. In this study, the gene (GenBank: PQ073349) was cloned and characterized from using the rapid amplification of cDNA ends (RACE) technique. Employing bioinformatics, real-time fluorescence quantitative PCR, and RNA interference, we explored the gene's sequence characteristics, tissue distribution, and the effects of nitrite on shrimp survival, physiology, and tissue damage following gene silencing. The results showed that AE2 cDNA was 5134 bp in length, encoding 1293 amino acids, which includes both the Band3 and HCO structural domains. was expressed in all tissues, with the highest expression in muscle. After silencing , shrimp survival increased and hemolymph nitrite levels decreased. Notably, the oxidative stress enzyme system was not severely affected, and gill tissue damage was reduced. In addition, the expression level of Na/K/2Cl cotransporter 1 () was significantly reduced ( < 0.05). These findings suggest that AE2 and NKCC1 are jointly involved in regulating the physiological process of nitrite entry into the shrimp body through gill tissue. Overall, this study provides a crucial experimental foundation for addressing the toxicity concerns associated with nitrite.

摘要

阴离子交换蛋白2(AE2)介导Cl⁻/HCO₃⁻跨膜交换过程并调节细胞内pH稳态。在本研究中,利用cDNA末端快速扩增(RACE)技术从[具体生物名称未给出]克隆并鉴定了该基因(GenBank:PQ073349)。运用生物信息学、实时荧光定量PCR和RNA干扰技术,我们探究了该基因的序列特征、组织分布以及基因沉默后亚硝酸盐对虾的存活、生理和组织损伤的影响。结果表明,AE2 cDNA长度为5134 bp,编码1293个氨基酸,其中包含Band3和HCO₃⁻结构域。该基因在所有组织中均有表达,在肌肉中表达量最高。基因沉默后,虾的存活率提高,血淋巴中亚硝酸盐水平降低。值得注意的是,氧化应激酶系统未受到严重影响,鳃组织损伤减轻。此外,钠钾氯协同转运蛋白1(NKCC1)的表达水平显著降低(P < 0.05)。这些发现表明,AE2和NKCC1共同参与调节亚硝酸盐通过鳃组织进入虾体的生理过程。总体而言,本研究为解决与亚硝酸盐相关的毒性问题提供了关键的实验基础。

https://cdn.ncbi.nlm.nih.gov/pmc/blobs/f67a/11817657/7498df5d3fd6/ijms-26-00964-g001.jpg

文献AI研究员

20分钟写一篇综述,助力文献阅读效率提升50倍。

立即体验

用中文搜PubMed

大模型驱动的PubMed中文搜索引擎

马上搜索

文档翻译

学术文献翻译模型,支持多种主流文档格式。

立即体验