Suppr超能文献

分析强效且高选择性的细胞周期蛋白依赖性激酶2(CDK2)抑制剂BLU-222的活性,揭示了CCNE1异常的卵巢癌和子宫内膜癌肿瘤反应的决定因素。

Profiling the Activity of the Potent and Highly Selective CDK2 Inhibitor BLU-222 Reveals Determinants of Response in CCNE1-Aberrant Ovarian and Endometrial Tumors.

作者信息

House Nealia C, Brown Victoria E, Chen Maxine, Yuan Liang, Moore Sydney L, Guo Jian, Choi Yoon Jong, Muthuswamy Lakshmi, Ribich Scott, Ramsden Philip, Faia Kerrie L

出版信息

Cancer Res. 2025 Apr 3;85(7):1297-1309. doi: 10.1158/0008-5472.CAN-24-2360.

Abstract

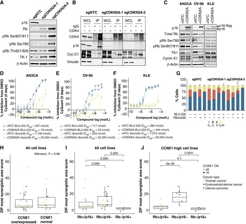
BLU-222 is an investigational, potent, highly selective, orally bioavailable cyclin-dependent kinase 2 (CDK2) inhibitor in clinical development. BLU-222 demonstrated robust antitumor activity in select CCNE1-high ovarian and endometrial cancer models. We used a combination of CRISPR whole-genome screens coupled with targeted genetic and pharmacologic approaches in ovarian and endometrial cell lines to identify biological determinants to predict BLU-222 monotherapy activity. Rb and p16 expression were biomarkers that enriched for CDK2-dependency/BLU-222 sensitivity in CCNE1-overexpressed, nonamplified cells. Furthermore, intact Rb and low p16 expression predicted a BLU-222 and CDK4/6 inhibitor combination response. BLU-222 demonstrated robust activity in combination with carboplatin or paclitaxel in CCNE1-aberrant models, rendering chemotherapy-resistant tumors strongly sensitive to the combination. These findings demonstrate that response to CDK2 inhibition by BLU-222 can be further predicted using a combinatorial biomarker signature that could refine patient selection criteria in CCNE1-high patients and support clinical development. Significance: The identification of biomarkers of response to the CDK2-selective inhibitor BLU-222 and effective combinations with CDK4/6 inhibitors or chemotherapy could enable precision medicine strategies for CDK2 inhibition in ovarian and endometrial cancer. See related article by Dommer and colleagues, p. 1310.

摘要

BLU-222是一种处于临床开发阶段的实验性、强效、高度选择性、口服生物可利用的细胞周期蛋白依赖性激酶2(CDK2)抑制剂。BLU-222在特定的CCNE1高表达的卵巢癌和子宫内膜癌模型中表现出强大的抗肿瘤活性。我们在卵巢癌和子宫内膜癌细胞系中结合使用CRISPR全基因组筛选以及靶向基因和药理学方法,以确定预测BLU-222单药治疗活性的生物学决定因素。Rb和p16表达是在CCNE1过表达、未扩增的细胞中富集CDK2依赖性/BLU-222敏感性的生物标志物。此外,完整的Rb和低p16表达预测了BLU-222与CDK4/6抑制剂联合治疗的反应。在CCNE1异常的模型中,BLU-222与卡铂或紫杉醇联合使用时表现出强大的活性,使化疗耐药肿瘤对联合治疗高度敏感。这些发现表明,使用组合生物标志物特征可以进一步预测BLU-222对CDK2抑制的反应,这可以完善CCNE1高表达患者的患者选择标准并支持临床开发。意义:鉴定对CDK2选择性抑制剂BLU-222的反应生物标志物以及与CDK4/6抑制剂或化疗的有效联合用药,可为卵巢癌和子宫内膜癌中CDK2抑制的精准医学策略提供支持。见Dommer及其同事的相关文章,第1310页。

https://cdn.ncbi.nlm.nih.gov/pmc/blobs/b92c/11967718/22e342f8b631/can-24-2360_ga.jpg

文献AI研究员

20分钟写一篇综述,助力文献阅读效率提升50倍。

立即体验

用中文搜PubMed

大模型驱动的PubMed中文搜索引擎

马上搜索

文档翻译

学术文献翻译模型,支持多种主流文档格式。

立即体验