Suppr超能文献

通过TORC1介导的微内质网自噬对异常膜蛋白进行选择性清除。

Selective clearance of aberrant membrane proteins by TORC1-mediated micro-ER-phagy.

作者信息

Gyurkovska Valeriya, Alvarado Cartagena Yaneris M, Murtazina Rakhilya, Zhao Sarah F, Ximenez de Olaso Candela, Segev Nava

机构信息

Department of Biochemistry and Molecular Genetics, College of Medicine, University of Illinois at Chicago, Chicago, IL, USA.

Department of Biochemistry and Molecular Genetics, College of Medicine, University of Illinois at Chicago, Chicago, IL, USA.

出版信息

Cell Rep. 2025 Feb 25;44(2):115282. doi: 10.1016/j.celrep.2025.115282. Epub 2025 Feb 12.

Abstract

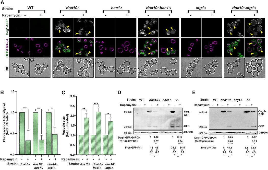
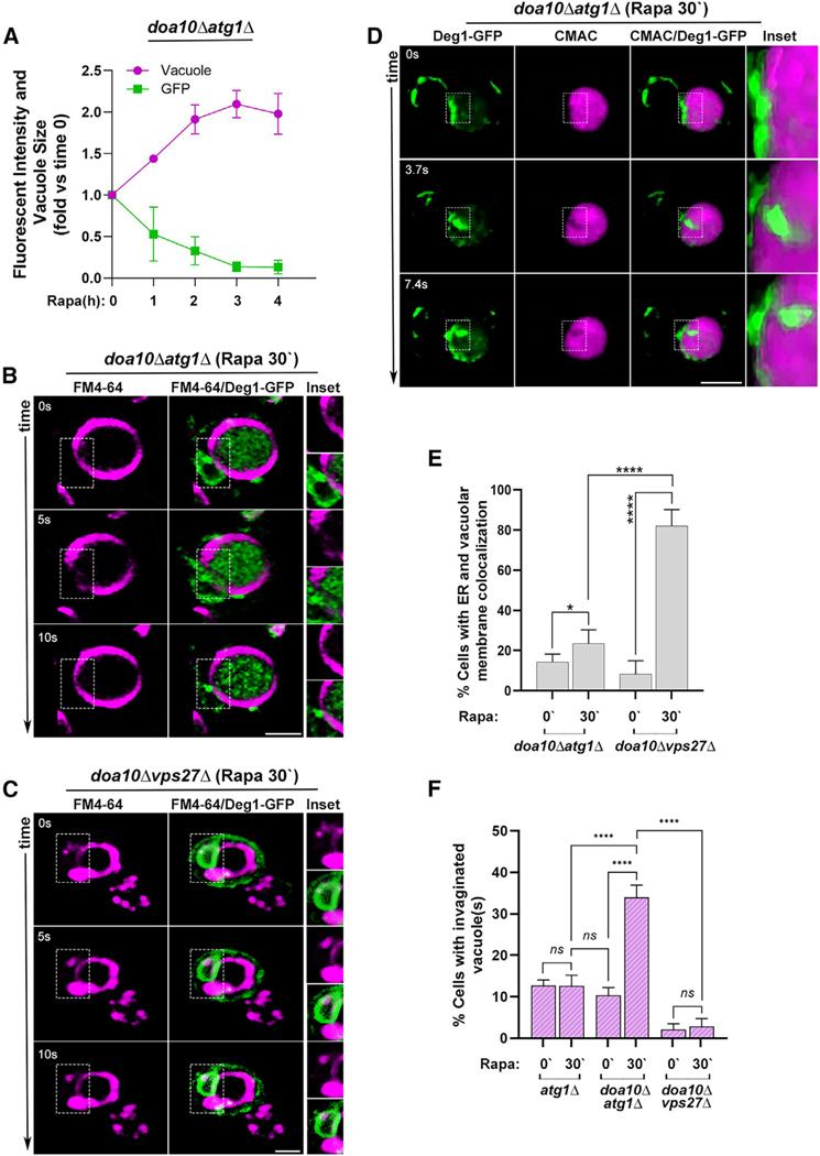
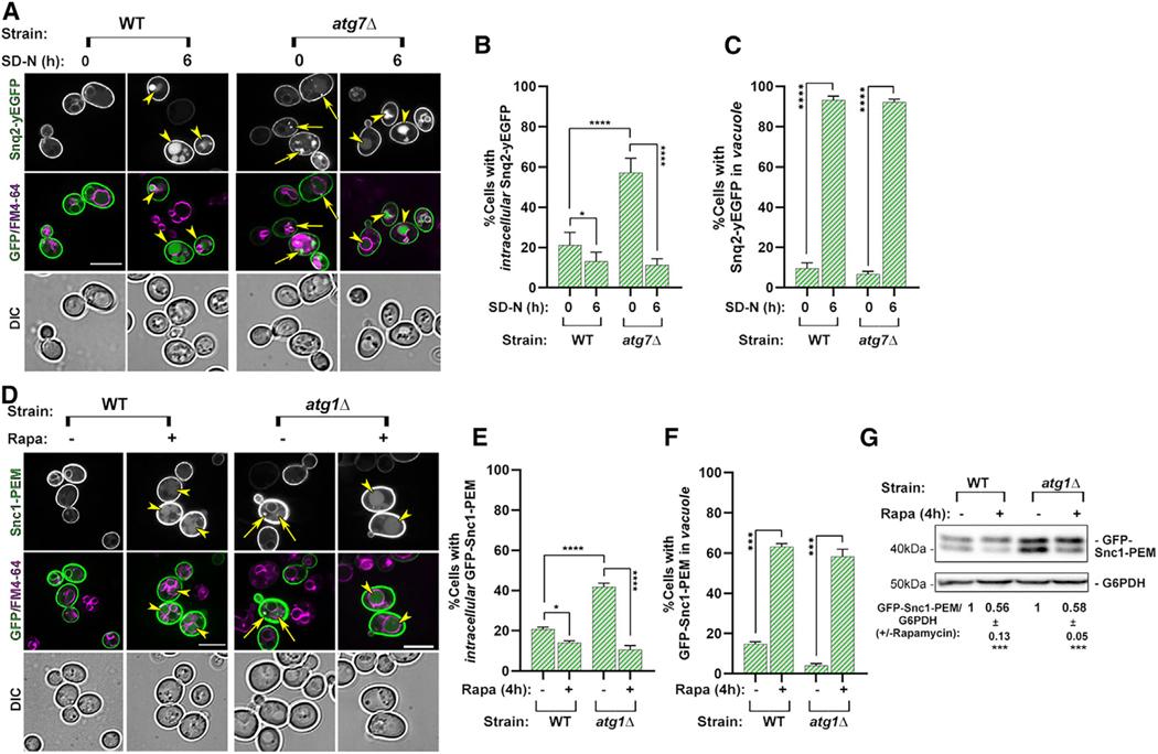
Aberrant accumulation and clearance of membrane proteins is associated with disease. Membrane proteins are inserted first to the endoplasmic reticulum (ER). During normal growth, two quality control (QC) processes, ER-associated degradation and macro-ER-phagy, deliver misfolded and excess membrane proteins for degradation in the proteasome and lysosome, respectively. We show that in yeast during normal growth, ER-QC is constitutive, since none of the stress-induced signaling pathways-nutritional, proteotoxic, or heat-are involved. In mutant cells defective in ER-QC, misfolded or excess proteins accumulate and nutritional stress, but not proteotoxic or heat stress, can stimulate their clearance. Early during nutritional stress, clearance occurs in the lysosome through a selective micro-ER-phagy pathway dependent on the ubiquitin ligase Rsp5, its Ssh4 adaptor, and ESCRT. In contrast, only a fraction of normal membrane proteins is degraded much later via macro-autophagy. Because the pathways explored here are conserved, nutritional stress emerges as a possible way for clearing disease-associated membrane proteins.

摘要

膜蛋白的异常积累和清除与疾病相关。膜蛋白首先插入内质网(ER)。在正常生长过程中,两种质量控制(QC)过程,即内质网相关降解和巨自噬内质网吞噬,分别将错误折叠和过量的膜蛋白输送到蛋白酶体和溶酶体中进行降解。我们发现,在酵母正常生长过程中,内质网质量控制是组成性的,因为没有涉及任何应激诱导的信号通路——营养、蛋白毒性或热应激。在内质网质量控制缺陷的突变细胞中,错误折叠或过量的蛋白质会积累,营养应激而非蛋白毒性或热应激可刺激它们的清除。在营养应激早期,清除通过依赖泛素连接酶Rsp5、其Ssh4衔接蛋白和内体分选转运复合体(ESCRT)的选择性微自噬内质网吞噬途径在溶酶体中发生。相比之下,只有一小部分正常膜蛋白在很久之后通过巨自噬被降解。由于此处探索的途径是保守的,营养应激成为清除与疾病相关膜蛋白的一种可能方式。

https://cdn.ncbi.nlm.nih.gov/pmc/blobs/c015/11999474/c65618e5b7dc/nihms-2060935-f0001.jpg

文献AI研究员

20分钟写一篇综述,助力文献阅读效率提升50倍。

立即体验

用中文搜PubMed

大模型驱动的PubMed中文搜索引擎

马上搜索

文档翻译

学术文献翻译模型,支持多种主流文档格式。

立即体验