Suppr超能文献

嵌合抗原受体巨噬细胞靶向CD26以清除慢性粒细胞白血病干细胞。

CAR-macrophages targets CD26 to eliminate chronic myeloid leukemia stem cells.

作者信息

Guoyun Jiang, Yuefeng Qin, Zhenglan Huang, Zuowei Yuan, Hongyan Zhou, Ying Yuan, Wenli Feng

机构信息

Department of Clinical Hematology, School of Laboratory Medicine, Chongqing Medical University, No. 1, Yixueyuan Road, Yuzhong District, Chongqing, 400016, China.

Department of Respiratory and Critical Care Medicine, The First Affiliated Hospital of Chongqing Medical University, No. 1, Youyi Road, Yuzhong District, Chongqing, 400016, China.

出版信息

Exp Hematol Oncol. 2025 Feb 13;14(1):14. doi: 10.1186/s40164-025-00608-9.

Abstract

BACKGROUND

Chronic myeloid leukemia stem cells (CML-LSCs), which exhibit resistance to tyrosine kinase inhibitors (TKIs), are the leading cause of treatment failure and recurrence in chronic myeloid leukemia (CML). This highlights the urgent need for novel therapies aimed at eliminating these CML-LSCs. Chimeric antigen receptor macrophages (CAR-M) not only perform phagocytosis on target cells but also function as antigen-presenting cells, thereby activating the anti-tumor immune response.CD26 (dipeptidyl peptidase 4, DPP IV) is abundantly expressed in CML-LSCs and functions as a tumor-specific antigen (TSA) in CAR-M treatment. The purpose of this study is to evaluate CAR-M's efficacy in targeting CD26-positive CML cells and to develop a novel strategy for CML treatment.

METHODS

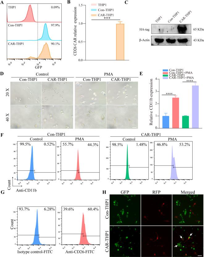
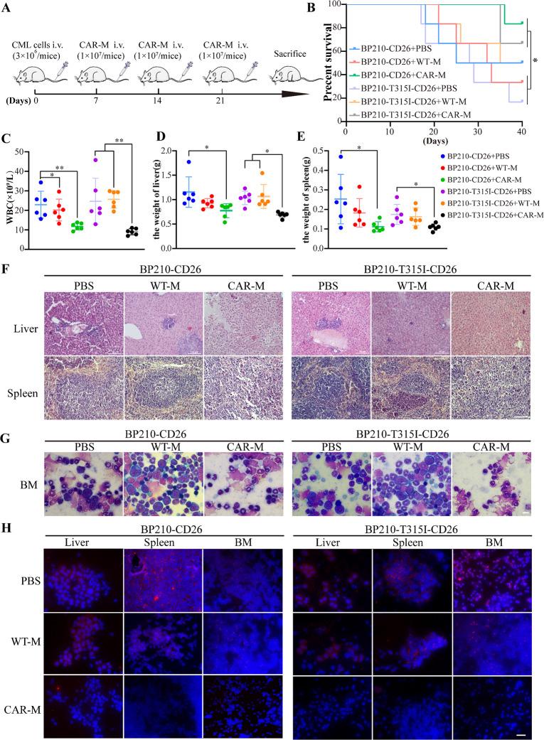
CD26 CAR-M was constructed using mouse-derived macrophage Raw264.7 cells. CD26 was overexpressed in CML cell lines BP210 and BP210-T315I. The targeting phagocytosis of CAR-M was verified using confocal microscopy and flow cytometry. X-ray was used to eliminate the tumorigenicity of CAR-M, and the safety of CAR-M was verified through CCK-8, clone formation assays, and animal experiments. To assess the anti-leukemia ability of CAR-M in the CML mouse model, the survival, peripheral blood white blood cell counts, and CML cell infiltration in the liver, spleen, and bone marrow (BM) were measured. Additionally, CD26 CAR-THP1 was constructed, and its phagocytic ability against CD26-positive cells NCI-H2452 was confirmed by confocal microscopy.

RESULTS

We successfully constructed CD26 CAR-M and validated its targeted phagocytosis of CD26-positive CML cells both in vitro and in vivo. The data indicate that CAR-M has higher phagocytic efficiency in CD26-positive CML cells than in CD26-negative cells. CAR-M-treated CML mice demonstrated extended survival and reduced CML invasion. In addition, CAR-THP1 demonstrated targeted phagocytosis of NCI-H2452 cells that normally express CD26.

CONCLUSION

This study demonstrates that CD26 CAR-M effectively targets and phagocytizes CD26-positive CML cells, implying that targeting CD26 with CAR-M could be a viable method for eradicating CML-LSCs. Furthermore, our discoveries illuminate the potential application of CAR-M in treating hematological malignancies.

摘要

背景

慢性髓性白血病干细胞(CML-LSCs)对酪氨酸激酶抑制剂(TKIs)具有抗性,是慢性髓性白血病(CML)治疗失败和复发的主要原因。这凸显了迫切需要旨在消除这些CML-LSCs的新型疗法。嵌合抗原受体巨噬细胞(CAR-M)不仅对靶细胞进行吞噬作用,还作为抗原呈递细胞发挥作用,从而激活抗肿瘤免疫反应。CD26(二肽基肽酶4,DPP IV)在CML-LSCs中大量表达,并在CAR-M治疗中作为肿瘤特异性抗原(TSA)发挥作用。本研究的目的是评估CAR-M靶向CD26阳性CML细胞的疗效,并开发一种新的CML治疗策略。

方法

使用小鼠来源的巨噬细胞Raw264.7细胞构建CD26 CAR-M。在CML细胞系BP210和BP210-T315I中过表达CD26。使用共聚焦显微镜和流式细胞术验证CAR-M的靶向吞噬作用。用X射线消除CAR-M的致瘤性,并通过CCK-8、克隆形成试验和动物实验验证CAR-M的安全性。为了评估CAR-M在CML小鼠模型中的抗白血病能力,测量了存活率、外周血白细胞计数以及肝脏、脾脏和骨髓(BM)中的CML细胞浸润情况。此外,构建了CD26 CAR-THP1,并通过共聚焦显微镜证实了其对CD26阳性细胞NCI-H2452的吞噬能力。

结果

我们成功构建了CD26 CAR-M,并在体外和体内验证了其对CD26阳性CML细胞的靶向吞噬作用。数据表明,CAR-M在CD26阳性CML细胞中的吞噬效率高于CD26阴性细胞。经CAR-M治疗的CML小鼠生存期延长,CML浸润减少。此外,CAR-THP1对正常表达CD26的NCI-H2452细胞表现出靶向吞噬作用。

结论

本研究表明,CD26 CAR-M有效地靶向并吞噬CD26阳性CML细胞,这意味着用CAR-M靶向CD26可能是根除CML-LSCs的一种可行方法。此外,我们的发现阐明了CAR-M在治疗血液系统恶性肿瘤中的潜在应用。

https://cdn.ncbi.nlm.nih.gov/pmc/blobs/d9a0/11823019/b213a9e8633e/40164_2025_608_Fig1_HTML.jpg

文献AI研究员

20分钟写一篇综述,助力文献阅读效率提升50倍。

立即体验

用中文搜PubMed

大模型驱动的PubMed中文搜索引擎

马上搜索

文档翻译

学术文献翻译模型,支持多种主流文档格式。

立即体验