Suppr超能文献

偏硅酸基碱性矿泉水通过微生物群介导的次级胆汁酸途径维持肠-肝轴稳态,从而提高断奶仔猪的生长性能。

Metasilicate-based alkaline mineral water improves the growth performance of weaned piglets by maintaining gut-liver axis homeostasis through microbiota-mediated secondary bile acid pathway.

作者信息

Chen Jian, Malhi Kanwar K, Li Xiaowei, Xu Xiangwen, Kang Jianxun, Zhao Bichen, Xu Yaru, Li Xuenan, Li Jinlong

机构信息

College of Veterinary Medicine, Northeast Agricultural University, Harbin 150030 China.

Key Laboratory of the Provincial Education Department of Heilongjiang for Common Animal Disease Prevention and Treatment, Northeast Agricultural University, Harbin 150030, China.

出版信息

Anim Nutr. 2024 Nov 2;20:95-109. doi: 10.1016/j.aninu.2024.09.003. eCollection 2025 Mar.

Abstract

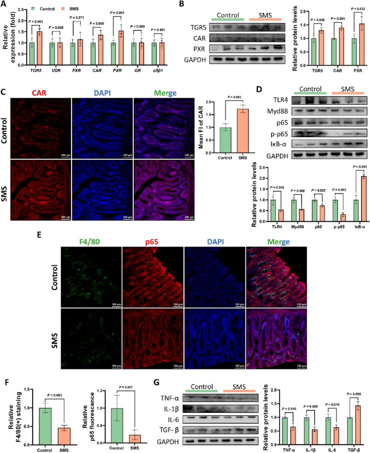
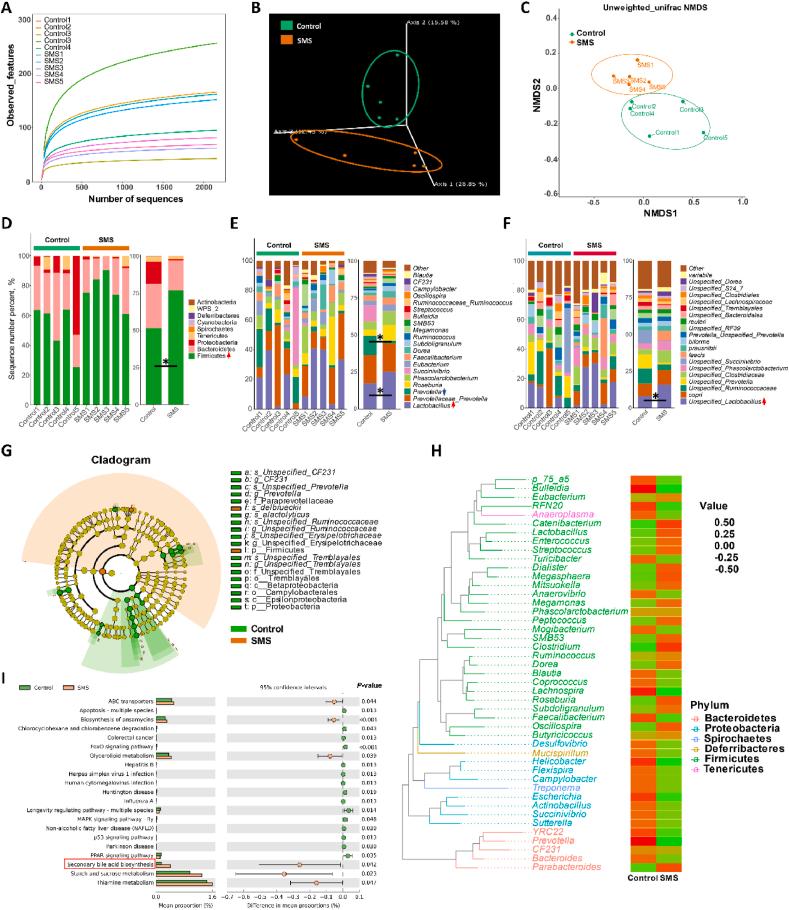
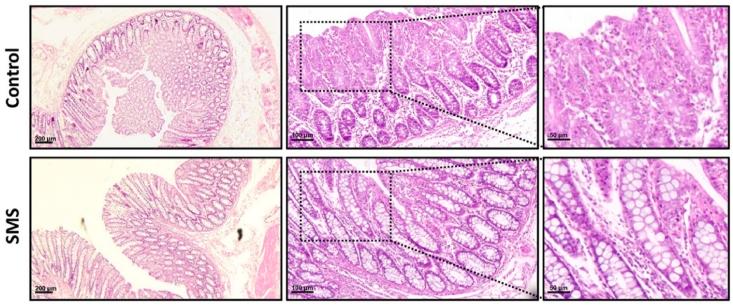
Weaning stress causes substantial economic loss in the swine industry. Moreover, weaning-induced intestinal barrier damage and dysfunction of the gut-liver axis are associated with reduced growth performance in piglets. Metasilicate-based alkaline mineral water (AMW) has shown potential therapeutic effects on gastrointestinal disorders; however, the mechanisms involved and their overall effects on the gut-liver axis have not been explored. Here, sodium metasilicate (SMS) was used to prepare metasilicate-based AMW (basal water + 500 mg/L SMS). A total of 240 newly weaned piglets were allocated to the Control and SMS groups (6 replicate pens per group and 20 piglets per pen) for a 15-day trial period. Histopathological evaluations were conducted using hematoxylin and eosin staining. To analyze the composition of the gut microbiota, 16S rRNA PacBio SMRT Gene Full-Length Sequencing was performed. Western blotting and immunofluorescence were employed to assess protein expression levels. Our results indicated that metasilicate-based AMW effectively alleviated weaning-induced colonic or liver morphological injury and inflammatory response, as well as liver cholesterol metabolism disorders. Further analysis showed that metasilicate-based AMW promoted deoxycholic acid (DCA) biosynthesis by increasing the abundance of in the colon ( < 0.001). This consequently improved weaning-induced colon and liver injury and dysfunction through the DCA-secondary bile acid (SBA) receptors (SBAR)-nuclear factor-kappaB (NF-κB)/NOD-like receptor family pyrin domain-containing 3 (NLRP3) pathways. Growth performance parameters, including final body weight ( = 0.034) and average daily gain ( < 0.001), in the SMS group were significantly higher than those in the Control group. Therefore, metasilicate-based AMW maintains gut-liver axis homeostasis by regulating the microbiota-mediated SBA-SBAR pathway in piglets under weaning stress. Our research provides a new strategy for mitigating stress-induced gut-liver axis dysfunction in weaned piglets.

摘要

断奶应激给养猪业造成了巨大的经济损失。此外,断奶引起的肠道屏障损伤和肠-肝轴功能障碍与仔猪生长性能下降有关。偏硅酸基碱性矿泉水(AMW)已显示出对胃肠道疾病的潜在治疗作用;然而,其中涉及的机制及其对肠-肝轴的整体影响尚未得到探究。在此,使用偏硅酸钠(SMS)制备偏硅酸基AMW(基础水 + 500 mg/L SMS)。总共240头新断奶仔猪被分配到对照组和SMS组(每组6个重复栏,每栏20头仔猪),进行为期15天的试验期。使用苏木精和伊红染色进行组织病理学评估。为了分析肠道微生物群的组成,进行了16S rRNA PacBio SMRT基因全长测序。采用蛋白质免疫印迹法和免疫荧光法评估蛋白质表达水平。我们的结果表明,偏硅酸基AMW有效减轻了断奶引起的结肠或肝脏形态损伤、炎症反应以及肝脏胆固醇代谢紊乱。进一步分析表明,偏硅酸基AMW通过增加结肠中 的丰度促进脱氧胆酸(DCA)生物合成( < 0.001)。这进而通过DCA-次级胆汁酸(SBA)受体(SBAR)-核因子-κB(NF-κB)/含NOD样受体家族吡咯结构域3(NLRP3)途径改善了断奶引起的结肠和肝脏损伤及功能障碍。SMS组的生长性能参数,包括终末体重( = 0.034)和平均日增重( < 0.001),显著高于对照组。因此,偏硅酸基AMW通过调节断奶应激仔猪中微生物群介导的SBA-SBAR途径维持肠-肝轴稳态。我们的研究为减轻断奶仔猪应激诱导的肠-肝轴功能障碍提供了一种新策略。

https://cdn.ncbi.nlm.nih.gov/pmc/blobs/14c9/11821399/5992656752cc/gr1.jpg

文献AI研究员

20分钟写一篇综述,助力文献阅读效率提升50倍。

立即体验

用中文搜PubMed

大模型驱动的PubMed中文搜索引擎

马上搜索

文档翻译

学术文献翻译模型,支持多种主流文档格式。

立即体验