Suppr超能文献

AMPK激酶LKB1的一种经CRISPR编辑的同工型可改善A549肺癌细胞对顺铂的反应。

A CRISPR-edited isoform of the AMPK kinase LKB1 improves the response to cisplatin in A549 lung cancer cells.

作者信息

Severino Matheus Brandemarte, Morelli Ana Paula, Pavan Isadora Carolina Betim, Mancini Mariana Camargo Silva, Góis Mariana Marcela, Borges Rafael Junqueira, Braga Renata Rosseto, da Silva Luiz Guilherme Salvino, Quintero-Ruiz Nathalia, Costa Maíra Maftoum, Oliveira Wesley de Lima, Bezerra Rosângela Maria Neves, Ropelle Eduardo Rochete, Simabuco Fernando Moreira

机构信息

Multidisciplinary Laboratory of Food and Health, School of Applied Sciences, University of Campinas, Limeira, Brazil.

Multidisciplinary Laboratory of Food and Health, School of Applied Sciences, University of Campinas, Limeira, Brazil; Department of Biochemistry, Institute of Chemistry, University of São Paulo, São Paulo, Brazil.

出版信息

J Biol Chem. 2025 Mar;301(3):108308. doi: 10.1016/j.jbc.2025.108308. Epub 2025 Feb 13.

Abstract

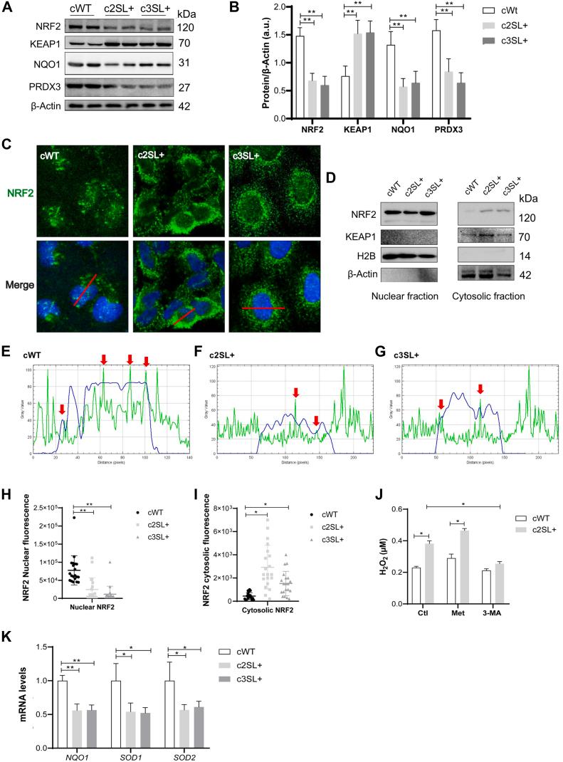
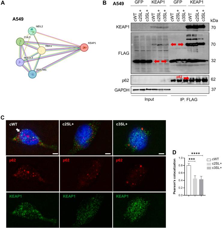
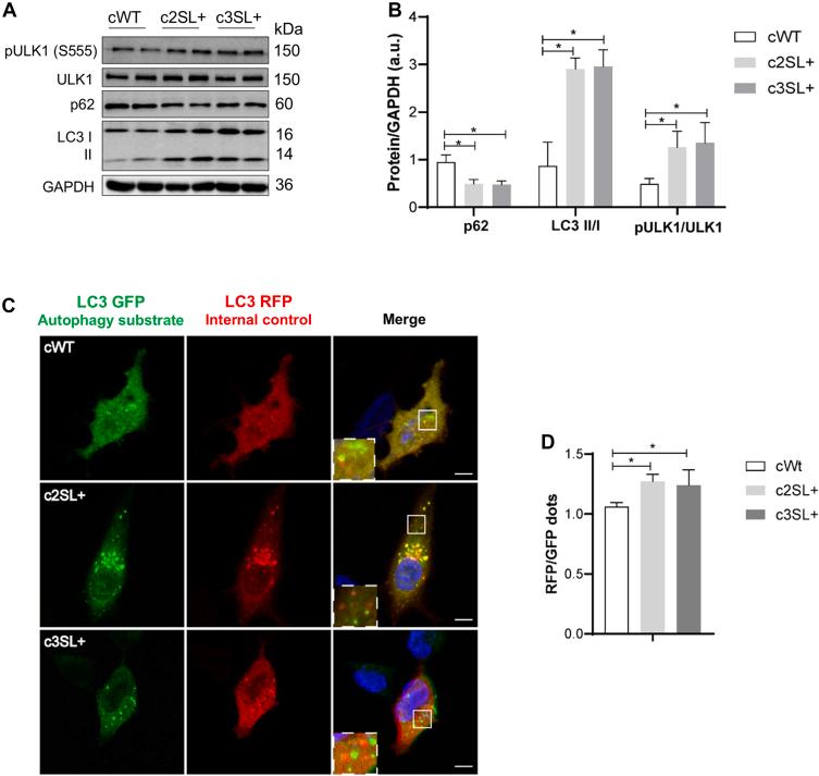
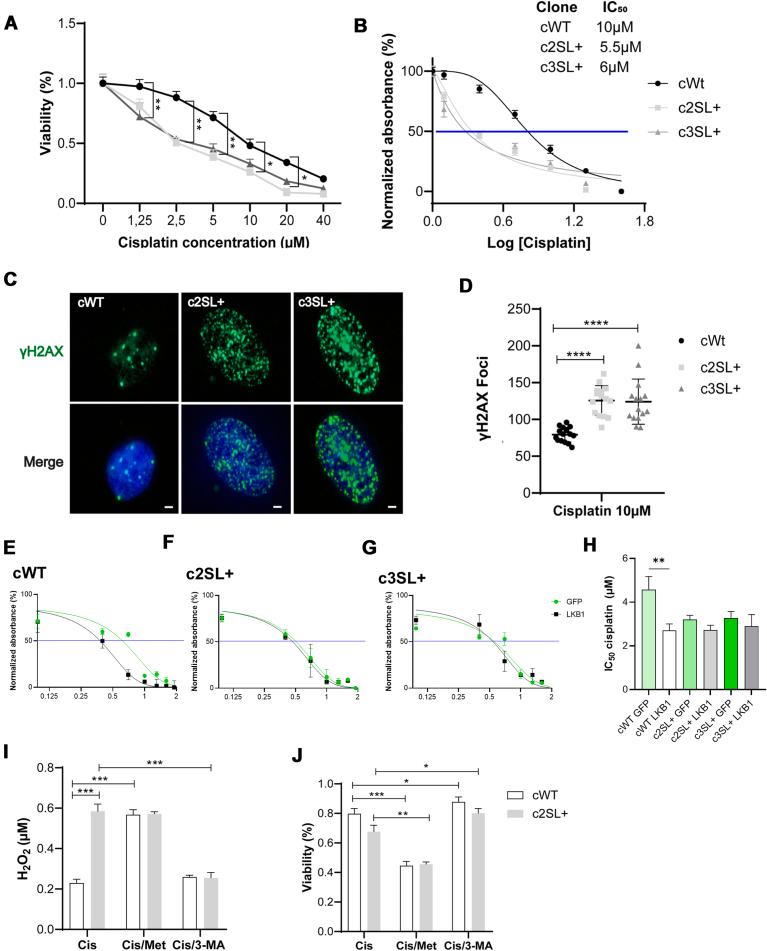
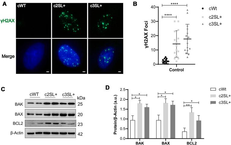
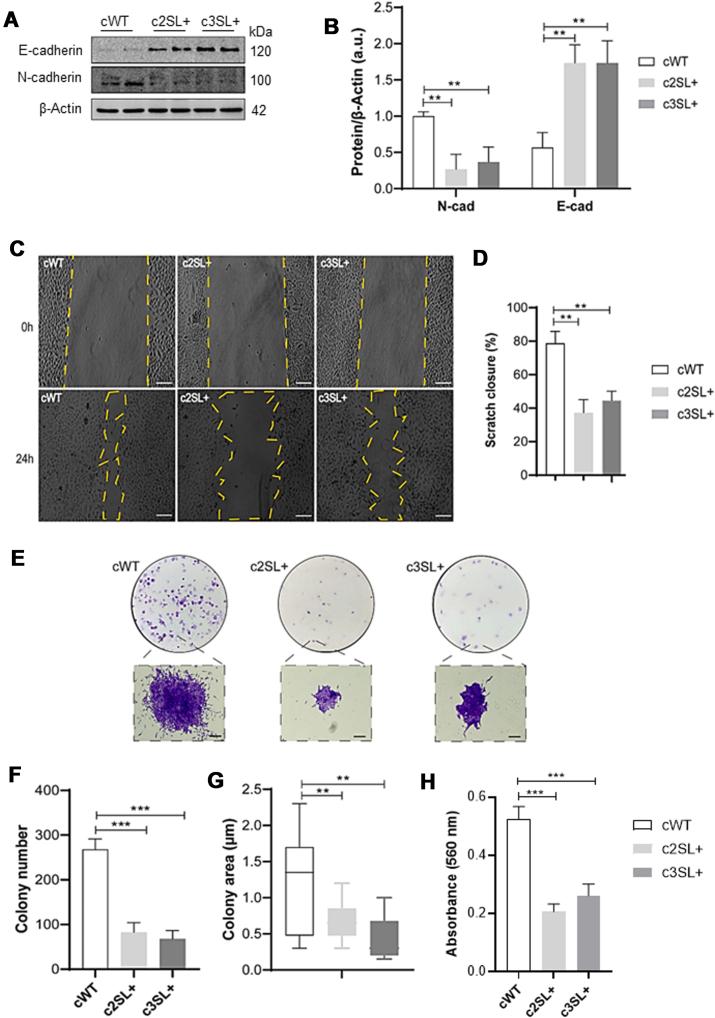
Lung cancer presents the highest mortality rate in the world when compared to other cancer types and often presents chemotherapy resistance to cisplatin. The A549 nonsmall cell lung cancer line is widely used as a model for lung adenocarcinoma studies since it presents a high proliferative rate and a nonsense mutation in the STK11 gene. The LKB1 protein, encoded by the STK11 gene, is one of the major regulators of cellular metabolism through AMPK activation under nutrient deprivation. Mutation in the STK11 gene in A549 cells potentiates cancer hallmarks, such as deregulation of cellular metabolism, aside from the Warburg effect, mTOR activation, autophagy inhibition, and NRF2 and redox activation. In this study, we investigated the integration of these pathways associated with the metabolism regulation by LKB1/AMPK to improve cisplatin response in the A549 cell line. We first used the CRISPR/Cas9 system to generate cell lines with a CRISPR-edited LKB1 isoform (called Super LKB1), achieved through the introduction of a +1 adenine insertion in the first exon of the STK11 gene after NHEJ-mediated repair. This insertion led to the expression of a higher molecular weight protein containing an alternative exon described in the Peutz-Jeghers Syndrome. Through metabolic regulation by Super LKB1 expression and AMPK activation, we found an increase in autophagy flux (LC3 GFP/RFP p < 0.05), as well as a reduction in the phosphorylation of mTORC1 downstream targets (S6K2 phospho-serine 423; p < 0.05; and S6 ribosomal protein phospho-serine 240/244; p < 0.03). The NRF2 protein exhibited increased levels and more nuclear localization in A549 WT cells compared to the edited cells (p < 0.01). We also observed lower levels of HO in the WT A549 cells, as a possible result of NRF2 activation, and a higher requirement of cisplatin to achieve the IC (WT: 10 μM; c2SL+: 5.5 μM; c3SL+: 6 μM). The data presented here suggests that the regulation of molecular pathways by the novel Super LKB1 in A549 cells related to metabolism, mTORC1, and autophagy promotes a better response of lung cancer cells to cisplatin. This NHEJ-CRISPR-based approach may be potentially used for lung cancer gene therapy.

摘要

与其他癌症类型相比,肺癌在全球呈现出最高的死亡率,并且常常对顺铂产生化疗耐药性。A549非小细胞肺癌细胞系被广泛用作肺腺癌研究的模型,因为它具有高增殖率以及STK11基因中的无义突变。由STK11基因编码的LKB1蛋白是细胞代谢的主要调节因子之一,在营养剥夺情况下通过激活AMPK发挥作用。A549细胞中STK11基因的突变除了增强瓦博格效应、mTOR激活、自噬抑制以及NRF2和氧化还原激活等癌症特征外,还会使细胞代谢失调。在本研究中,我们调查了这些与LKB1/AMPK介导的代谢调节相关的途径的整合情况,以改善A549细胞系对顺铂的反应。我们首先使用CRISPR/Cas9系统生成了具有CRISPR编辑的LKB1异构体(称为超级LKB1)的细胞系,这是通过在非同源末端连接(NHEJ)介导的修复后,在STK11基因的第一个外显子中引入+1腺嘌呤插入实现的。这种插入导致了一种更高分子量蛋白质的表达,该蛋白质包含在黑斑息肉综合征中描述的一个可变外显子。通过超级LKB1表达和AMPK激活进行代谢调节,我们发现自噬通量增加(LC3 GFP/RFP p < 0.05),同时mTORC1下游靶点的磷酸化减少(S6K2磷酸化丝氨酸423;p < 0.05;以及S6核糖体蛋白磷酸化丝氨酸240/244;p < 0.03)。与编辑后的细胞相比,NRF2蛋白在A549野生型细胞中表现出更高的水平和更多的核定位(p < 0.01)。我们还观察到野生型A549细胞中HO水平较低,这可能是NRF2激活的结果,并且达到半数抑制浓度(IC)时对顺铂的需求量更高(野生型:10μM;c2SL +:5.5μM;c3SL +:6μM)。此处呈现的数据表明,新型超级LKB1在A549细胞中对与代谢、mTORC1和自噬相关的分子途径的调节促进了肺癌细胞对顺铂的更好反应。这种基于NHEJ - CRISPR的方法可能潜在地用于肺癌基因治疗。

https://cdn.ncbi.nlm.nih.gov/pmc/blobs/10bf/11952844/675757cb5e24/gr1.jpg

文献AI研究员

20分钟写一篇综述,助力文献阅读效率提升50倍。

立即体验

用中文搜PubMed

大模型驱动的PubMed中文搜索引擎

马上搜索

文档翻译

学术文献翻译模型,支持多种主流文档格式。

立即体验