Suppr超能文献

单细胞和空间转录组学揭示了ATF3在肺腺癌脑转移中的潜在作用。

Single-cell and spatial transcriptomics reveal a potential role of ATF3 in brain metastasis of lung adenocarcinoma.

作者信息

Xu Chaoliang, Bao Jingpiao, Pan Deshen, Wei Kehong, Gao Qing, Lin Weihong, Ma Yujie, Lou Meiqing, Chang Cheng, Jia Deshui

机构信息

Department of Thoracic Surgery, Institute of Clinical Research, Shanghai General Hospital, Shanghai Jiao Tong University School of Medicine, Shanghai, China.

Department of Gastroenterology, Shanghai General Hospital, Shanghai Jiao Tong University School of Medicine, Shanghai, China.

出版信息

Transl Lung Cancer Res. 2025 Jan 24;14(1):209-223. doi: 10.21037/tlcr-24-784. Epub 2025 Jan 21.

Abstract

BACKGROUND

Brain metastasis (BrM) has been a challenge for lung cancer treatment, but the mechanisms underlying lung cancer BrM remain elusive. This study aims to dissect cellular components and their spatial distribution in human BrM tumors of lung adenocarcinoma (LUAD) and identify potential therapeutic targets.

METHODS

We performed single-cell RNA sequencing (scRNA-seq) and spatial transcriptomics (ST) on three LUAD BrMs, and validated our findings using public scRNA-seq data of 10 LUAD BrMs. Western blotting, quantitative real-time polymerase chain reaction (qRT-PCR) and functional experiments were employed for experimental studies.

RESULTS

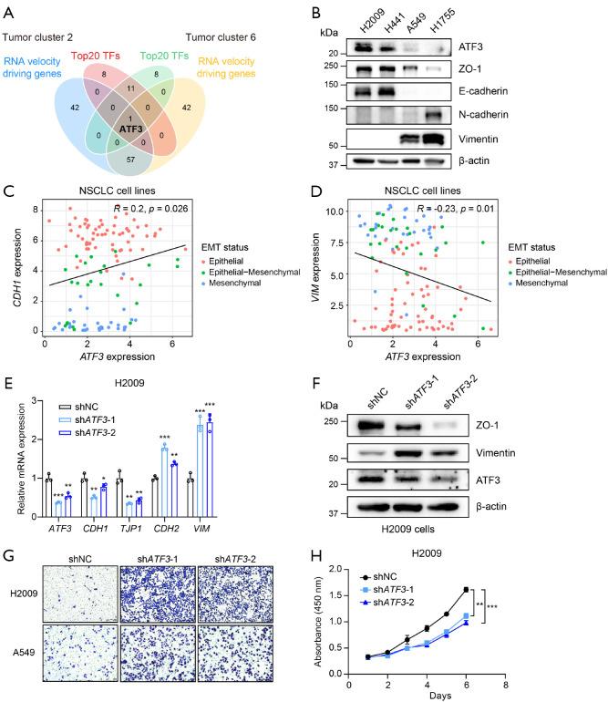
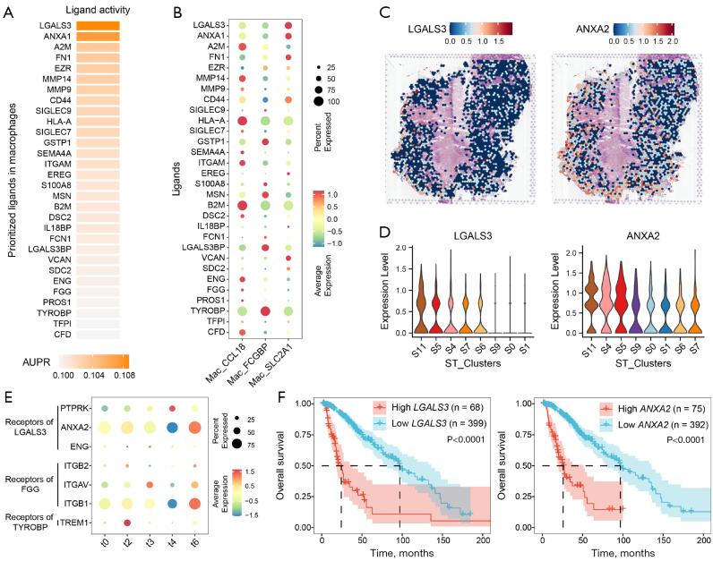
By combining scRNA-seq and ST, our analysis revealed the inter- and intra-tumoral heterogeneity of cellular components and their spatial localization within LUAD BrMs. Through RNA velocity and transcription factor (TF) regulatory activity analyses, we identified ATF3 as a potential regulator of the mesenchymal-epithelial transition (MET) program, which plays crucial roles in the colonization of tumor cells at metastatic sites. Furthermore, we demonstrated that knockdown of significantly inhibited cancer cell proliferation while promoting cancer cell migration. Mechanistically, ATF3 knockdown could reverse the MET program. Additionally, we revealed that LGALS3/ANXA2-mediated cell-cell interaction between macrophage and tumor cells may also promote the MET program.

CONCLUSIONS

Our study provides a single-cell atlas of the cellular composition in BrM of LUAD and identifies ATF3 as a potential therapeutic target for BrM treatment.

摘要

背景

脑转移(BrM)一直是肺癌治疗的一大挑战,但肺癌脑转移的潜在机制仍不清楚。本研究旨在剖析肺腺癌(LUAD)脑转移瘤中的细胞成分及其空间分布,并确定潜在的治疗靶点。

方法

我们对3例LUAD脑转移瘤进行了单细胞RNA测序(scRNA-seq)和空间转录组学(ST)分析,并使用10例LUAD脑转移瘤的公开scRNA-seq数据验证了我们的研究结果。采用蛋白质免疫印迹法、定量实时聚合酶链反应(qRT-PCR)和功能实验进行实验研究。

结果

通过结合scRNA-seq和ST分析,我们揭示了LUAD脑转移瘤中细胞成分的瘤间和瘤内异质性及其空间定位。通过RNA速度和转录因子(TF)调控活性分析,我们确定ATF3是间充质-上皮转化(MET)程序的潜在调节因子,该程序在肿瘤细胞在转移部位的定植中起关键作用。此外,我们证明敲低ATF3可显著抑制癌细胞增殖,同时促进癌细胞迁移。机制上,敲低ATF3可逆转MET程序。此外,我们还发现LGALS3/ANXA2介导的巨噬细胞与肿瘤细胞之间的细胞间相互作用也可能促进MET程序。

结论

我们的研究提供了LUAD脑转移瘤细胞组成的单细胞图谱,并确定ATF3为脑转移治疗的潜在靶点。

https://cdn.ncbi.nlm.nih.gov/pmc/blobs/fd6a/11826269/e608eea9ded6/tlcr-14-01-209-f1.jpg

文献AI研究员

20分钟写一篇综述,助力文献阅读效率提升50倍。

立即体验

用中文搜PubMed

大模型驱动的PubMed中文搜索引擎

马上搜索

文档翻译

学术文献翻译模型,支持多种主流文档格式。

立即体验