Suppr超能文献

角膜蛋白通过促进骨骼肌发育和快肌纤维合成改善少肌症中的肌肉萎缩。

Keratocan Improves Muscle Wasting in Sarcopenia by Promoting Skeletal Muscle Development and Fast-Twitch Fibre Synthesis.

作者信息

Chen Xu, Zhang Yanyan, Deng Zhibo, Song Chao, Yang Linhai, Zhang Rongsheng, Zhang Peng, Xiu Yu, Su Yibin, Luo Jun, Xu Jie, Dai Hanhao

机构信息

Shengli Clinical Medical College of Fujian Medical University, Fuzhou, China.

Department of Minimally Invasive Spinal Surgery, The Affiliated Hospital of Putian University, Putian, China.

出版信息

J Cachexia Sarcopenia Muscle. 2025 Feb;16(1):e13724. doi: 10.1002/jcsm.13724.

Abstract

BACKGROUND

Osteosarcopenia refers to the co-occurrence of osteoporosis and sarcopenia, which are characterized by progressive bone density and muscle mass loss, respectively. Muscle and bone are regulated by many common genes and pathways, enabling potential co-treatment. Because keratocan protects against osteoporosis, we hypothesized it may also protect against sarcopenia, implying a new co-intervention target. This study aimed to elucidate the role and molecular mechanisms of keratocan in skeletal muscle.

METHODS

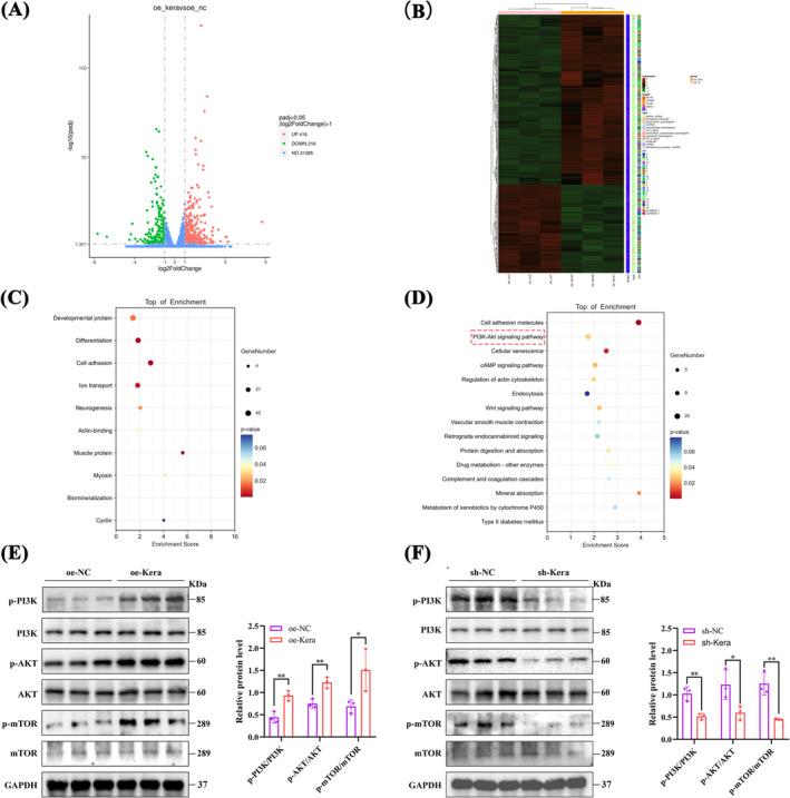
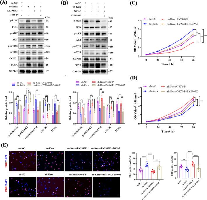
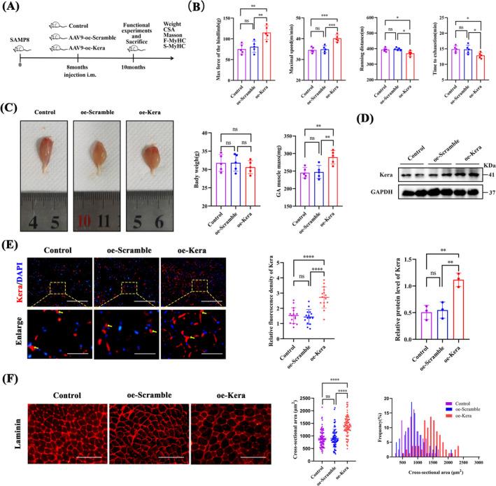
We analysed keratocan expression in the muscles of aged mice and patients with osteosarcopenia and during the differentiation of C2C12 myoblasts. The regulatory role of keratocan was assessed by knocking down or overexpressing keratocan in C2C12 cells and examining any effects on myogenic proliferation and differentiation. RNA sequencing analysis was also performed on these cells. The relationship between keratocan and enriched signalling pathways was verified using pathway inhibitors or agonists. Finally, adeno-associated virus-9 containing a muscle-specific promoter was injected into SAMP8 senile mice to observe the effects of keratocan overexpression.

RESULTS

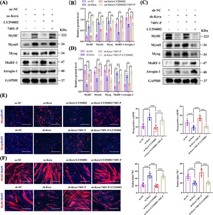
Keratocan expression was significantly lower in the skeletal muscles of aging mice (-2.02-fold, p < 0.01) and patients with osteosarcopenia (-1.78-fold, p < 0.001) compared with that in controls. Keratocan overexpression resulted in a significant increase in the proliferation indices CCND1 (+1.43-fold, p < 0.001), Ki67 (+2.30-fold, p < 0.001) and PCNA (+1.975-fold, p < 0.01) and the differentiation indices MyoD1 (+2.156-fold, p < 0.001), MyoG (+1.52-fold, p < 0.05) and myosin heavy chain (MyHC; +2.849-fold, p < 0.01); conversely, the muscle atrophy indices MuRF-1 (-30%, p < 0.01), atrogin-1 (-87%, p < 0.01) and myostatin (-24%, p < 0.01) were significantly decreased. PI3K/AKT/mTOR was identified as a potential pathway for keratocan regulation in C2C12 cells. PI3K inhibitor LY294002 reversed the promotion of myogenesis by keratocan overexpression, while PI3K activator 740Y-P reversed the inhibitory effect of keratocan knockdown on myogenesis, promoting myofibre development and ameliorating muscle atrophy in SAMP8 aging mice. This was evidenced by increased mean muscle cross-sectional area (+38%, p < 0.0001) and muscle mass (+7%, p < 0.01) and decreased fibrosis (-40%, p < 0.01). Furthermore, keratocan facilitated the conversion of slow-to-fast muscle fibres through the PI3K/AKT/mTOR pathway, characterized by significantly increased grip strength (+42%, p < 0.01) and maximum running speed (+19%, p < 0.001), and decreased fatigue time (+13%, p < 0.05).

CONCLUSIONS

Keratocan ameliorates muscle atrophy by activating the PI3K/AKT/mTOR pathway, promoting muscle satellite cell proliferation and myogenic differentiation, and facilitating the conversion of slow-to-fast muscle fibres. Our findings demonstrate the potential of keratocan as a novel therapeutic target for osteosarcopenia.

摘要

背景

骨少肌症指的是骨质疏松症和少肌症同时出现,其特征分别为骨密度进行性降低和肌肉量减少。肌肉和骨骼受许多共同基因和信号通路的调控,这使得二者有可能进行联合治疗。由于角蛋白聚糖可预防骨质疏松症,我们推测它可能也能预防少肌症,这意味着它是一个新的联合干预靶点。本研究旨在阐明角蛋白聚糖在骨骼肌中的作用及其分子机制。

方法

我们分析了老年小鼠和骨少肌症患者肌肉中角蛋白聚糖的表达情况,以及C2C12成肌细胞分化过程中角蛋白聚糖的表达。通过在C2C12细胞中敲低或过表达角蛋白聚糖,并检测其对成肌细胞增殖和分化的影响,来评估角蛋白聚糖的调节作用。我们还对这些细胞进行了RNA测序分析。使用信号通路抑制剂或激动剂验证角蛋白聚糖与富集信号通路之间的关系。最后,将含有肌肉特异性启动子的腺相关病毒9型注射到SAMP8老年小鼠体内,以观察角蛋白聚糖过表达的效果。

结果

与对照组相比,老年小鼠骨骼肌中角蛋白聚糖的表达显著降低(-2.02倍,p < 0.01),骨少肌症患者骨骼肌中角蛋白聚糖的表达也显著降低(-1.78倍,p < 0.001)。角蛋白聚糖过表达导致增殖指标CCND1(+1.43倍,p < 0.001)、Ki67(+2.30倍,p < 0.001)和PCNA(+1.975倍,p < 0.01)显著增加,分化指标MyoD1(+2.156倍,p < 0.001)、MyoG(+1.52倍,p < 0.05)和肌球蛋白重链(MyHC;+2.849倍,p < 0.01)显著增加;相反,肌肉萎缩指标MuRF-1(-30%,p < 0.01)、atrogin-1(-87%,p < 0.01)和肌肉生长抑制素(-24%,p < 0.01)显著降低。PI3K/AKT/mTOR被确定为C2C12细胞中角蛋白聚糖调节的潜在信号通路。PI3K抑制剂LY294002可逆转角蛋白聚糖过表达对成肌的促进作用,而PI3K激活剂740Y-P可逆转角蛋白聚糖敲低对成肌的抑制作用,促进SAMP8老年小鼠的肌纤维发育并改善肌肉萎缩。这表现为平均肌肉横截面积增加(+38%,p < 0.0001)和肌肉量增加(+7%,p < 0.01),纤维化减少(-40%,p < 0.01)。此外,角蛋白聚糖通过PI3K/AKT/mTOR信号通路促进慢肌纤维向快肌纤维的转化,表现为握力显著增加(+42%,p < 0.01)、最大跑步速度显著增加(+19%,p < 0.001)和疲劳时间减少(+13%,p < 0.05)。

结论

角蛋白聚糖通过激活PI3K/AKT/mTOR信号通路改善肌肉萎缩,促进肌肉卫星细胞增殖和成肌分化,并促进慢肌纤维向快肌纤维的转化。我们的研究结果表明角蛋白聚糖作为骨少肌症新的治疗靶点具有潜力。

https://cdn.ncbi.nlm.nih.gov/pmc/blobs/c05b/11832428/84d94835335e/JCSM-16-e13724-g007.jpg

文献AI研究员

20分钟写一篇综述,助力文献阅读效率提升50倍。

立即体验

用中文搜PubMed

大模型驱动的PubMed中文搜索引擎

马上搜索

文档翻译

学术文献翻译模型,支持多种主流文档格式。

立即体验