Suppr超能文献

反义寡核苷酸介导的外显子27跳跃可恢复肌营养不良蛋白病患者来源的肌肉细胞中的dysferlin功能。

Antisense oligonucleotide-mediated exon 27 skipping restores dysferlin function in dysferlinopathy patient-derived muscle cells.

作者信息

Anwar Saeed, Roshmi Rohini Roy, Woo Stanley, Haque Umme Sabrina, Arthur Lee Joshua James, Duddy William John, Bigot Anne, Maruyama Rika, Yokota Toshifumi

机构信息

Department of Medical Genetics, Faculty of Medicine and Dentistry, University of Alberta, Edmonton, AB T6G 2H7, Canada.

Neuroscience and Mental Health Institute, Faculty of Medicine and Dentistry, University of Alberta, Edmonton, AB T6G 2R3, Canada.

出版信息

Mol Ther Nucleic Acids. 2024 Dec 21;36(1):102443. doi: 10.1016/j.omtn.2024.102443. eCollection 2025 Mar 11.

Abstract

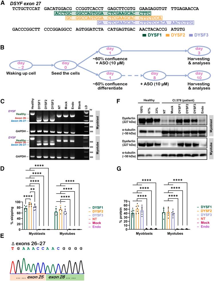
Dysferlinopathies are debilitating autosomal recessive muscular dystrophies caused by mutations in the gene, encoding dysferlin, a protein crucial for sarcolemmal homeostasis and membrane resealing. Currently, no therapies exist for dysferlinopathies. Dysferlin features a modular structure with multiple calcium-dependent C2 lipid-binding domains. Clinical reports of mild, late-onset phenotypes suggest partial retention of functionality despite missing C2 domains, supporting exon-skipping therapies using antisense oligonucleotides (ASOs). In this study, we identified a patient-derived muscle cell line with a splice site mutation in intron 26, causing exon 26 exclusion, an out-of-frame transcript, and no detectable dysferlin protein. We hypothesized that skipping exon 27 could restore the reading frame and membrane repair function. Using an in-house tool, we designed ASOs targeting exon 27. Treatment resulted in 65%-92% exon 27 skipping in myoblasts and myotubes, leading to a 39%-51% rescue of normal dysferlin expression, demonstrating robust efficacy of our designed ASOs. Two-photon laser-based assays indicated functional membrane repair. Additionally, we observed improved myotube fusion, cell vitality, and reduced apoptosis levels post-treatment. These findings provide proof of concept that exon 27 skipping restores functional dysferlin in patient-derived cells, paving the way for future and clinical studies.

摘要

肌膜蛋白病是由编码肌膜蛋白的基因突变引起的常染色体隐性遗传性肌肉萎缩症,肌膜蛋白对肌膜稳态和膜修复至关重要。目前,尚无针对肌膜蛋白病的治疗方法。肌膜蛋白具有模块化结构,含有多个钙依赖性C2脂质结合结构域。轻度、迟发性表型的临床报告表明,尽管缺少C2结构域,但仍部分保留了功能,这支持了使用反义寡核苷酸(ASO)进行外显子跳跃疗法。在本研究中,我们鉴定了一种源自患者的肌肉细胞系,其内含子26存在剪接位点突变,导致外显子26缺失、产生移码转录本且未检测到肌膜蛋白。我们假设跳过外显子27可以恢复阅读框和膜修复功能。使用内部工具,我们设计了靶向外显子27的ASO。治疗导致成肌细胞和肌管中外显子27跳跃率达到65%-92%,使正常肌膜蛋白表达恢复了39%-51%,证明了我们设计的ASO具有强大的疗效。基于双光子激光的检测表明膜修复功能得到改善。此外,我们观察到治疗后肌管融合、细胞活力得到改善,细胞凋亡水平降低。这些发现提供了概念验证,即外显子27跳跃可在源自患者的细胞中恢复功能性肌膜蛋白,为未来的研究和临床研究铺平了道路。

https://cdn.ncbi.nlm.nih.gov/pmc/blobs/335e/11834094/d513bd8c92b8/fx1.jpg

文献AI研究员

20分钟写一篇综述,助力文献阅读效率提升50倍。

立即体验

用中文搜PubMed

大模型驱动的PubMed中文搜索引擎

马上搜索

文档翻译

学术文献翻译模型,支持多种主流文档格式。

立即体验