Suppr超能文献

严重急性呼吸综合征冠状病毒(SARS-CoV)和严重急性呼吸综合征冠状病毒2(SARS-CoV-2)的核衣壳下游结构域(SUD-N)和跨膜结构域(SUD-M)的扭转。

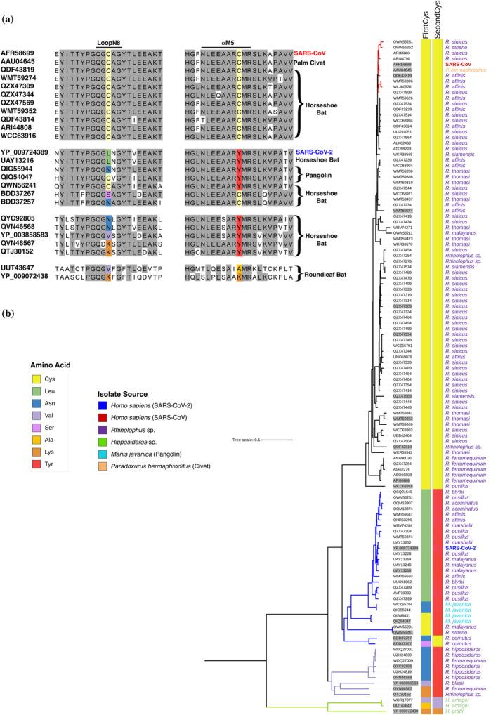
Torsional twist of the SARS-CoV and SARS-CoV-2 SUD-N and SUD-M domains.

作者信息

Rosas-Lemus Monica, Minasov George, Brunzelle Joseph S, Taha Taha Y, Lemak Sofia, Yin Shaohui, Shuvalova Ludmilla, Rosecrans Julia, Khanna Kanika, Seifert H Steven, Savchenko Alexei, Stogios Peter J, Ott Melanie, Satchell Karla J F

机构信息

Department of Microbiology-Immunology, Feinberg School of Medicine, Northwestern University, Chicago, Illinois, USA.

Center for Structural Biology of Infectious Diseases, Feinberg School of Medicine, Northwestern University, Chicago, Illinois, USA.

出版信息

Protein Sci. 2025 Mar;34(3):e70050. doi: 10.1002/pro.70050.

Abstract

Coronavirus non-structural protein 3 (nsp3) forms hexameric crowns of pores in the double membrane vesicle that houses the replication-transcription complex. Nsp3 in SARS-like viruses has three unique domains absent in other coronavirus nsp3 proteins. Two of these, SUD-N (Macrodomain 2) and SUD-M (Macrodomain 3), form two lobes connected by a peptide linker and an interdomain disulfide bridge. We resolve the first complete x-ray structure of SARS-CoV SUD-N/M as well as a mutant variant of SARS-CoV-2 SUD-N/M modified to restore cysteines for interdomain disulfide bond naturally lost by evolution. Comparative analysis of all structures revealed SUD-N and SUD-M are not rigidly associated but rather have significant rotational flexibility. Phylogenetic analysis supports that the potential to form the disulfide bond is common across betacoronavirus isolates from many bat species and civets, but also one or both of the cysteines that form the disulfide bond are absent across isolates from bats and pangolins. The absence of these cysteines does not impact viral replication or protein translation.

摘要

冠状病毒非结构蛋白3(nsp3)在容纳复制转录复合体的双膜囊泡中形成六聚体孔冠。类严重急性呼吸综合征(SARS)病毒中的nsp3具有其他冠状病毒nsp3蛋白中不存在的三个独特结构域。其中两个结构域,即SUD-N(大结构域2)和SUD-M(大结构域3),形成了由一个肽接头和一个结构域间二硫键连接的两个叶。我们解析了严重急性呼吸综合征冠状病毒(SARS-CoV)SUD-N/M的首个完整X射线结构,以及严重急性呼吸综合征冠状病毒2(SARS-CoV-2)SUD-N/M的一个突变变体的结构,该变体经过修饰以恢复在进化过程中自然丢失的用于结构域间二硫键形成的半胱氨酸。对所有结构的比较分析表明,SUD-N和SUD-M并非紧密相连,而是具有显著的旋转灵活性。系统发育分析支持形成二硫键的潜力在来自许多蝙蝠物种和果子狸的β冠状病毒分离株中普遍存在,但在来自蝙蝠和穿山甲的分离株中,形成二硫键的一个或两个半胱氨酸缺失。这些半胱氨酸的缺失并不影响病毒复制或蛋白质翻译。

https://cdn.ncbi.nlm.nih.gov/pmc/blobs/4a0f/11837046/e21f3b3820a4/PRO-34-e70050-g004.jpg

文献AI研究员

20分钟写一篇综述,助力文献阅读效率提升50倍。

立即体验

用中文搜PubMed

大模型驱动的PubMed中文搜索引擎

马上搜索

文档翻译

学术文献翻译模型,支持多种主流文档格式。

立即体验