Suppr超能文献

经肺部递送的白细胞介素-10可减轻雄性小鼠因反复接触内毒素而引发的肺部炎症。

Lung-delivered IL-10 mitigates Lung inflammation induced by repeated endotoxin exposures in male mice.

作者信息

Schwab Aaron D, Wyatt Todd A, Schanze Oliver W, Nelson Amy J, Gleason Angela M, Duryee Michael J, Mosley Deanna D, Thiele Geoffrey M, Mikuls Ted R, Poole Jill A

机构信息

Division of Allergy & Immunology, University of Nebraska Medical Center, Omaha, Nebraska, USA.

Division of Pulmonary, Critical Care & Sleep, University of Nebraska Medical Center, Omaha, Nebraska, USA.

出版信息

Physiol Rep. 2025 Feb;13(4):e70253. doi: 10.14814/phy2.70253.

Abstract

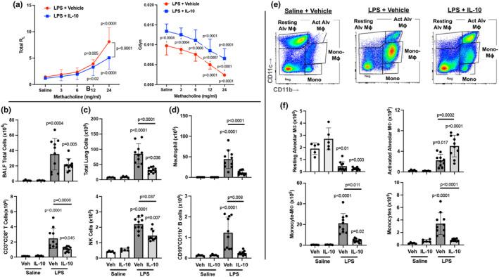
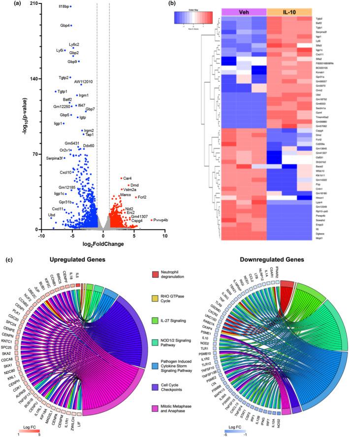
Therapies capable of resolving inflammatory lung disease resulting from high-consequence occupational/environmental hazards are lacking. This study seeks to determine the therapeutic potential of direct lung-delivered interleukin (IL)-10 following repeated lipopolysaccharide exposures. C57BL/6 mice were intratracheally instilled with LPS (10 μg) and treated with IL-10 (1 μg) or vehicle control for 3 days. Lung cell infiltrates were enumerated by flow cytometry. Lung sections were stained for myeloperoxidase (MPO), CCR2, vimentin, and post-translational protein citrullination (CIT) and malondialdehyde-acetaldehyde (MAA) modifications. Lung function testing and longitudinal in vivo micro-CT imaging were performed. Whole lungs were profiled using bulk RNA sequencing. IL-10 treatment reduced LPS-induced weight loss, pentraxin-2, and IL-6 serum levels. LPS-induced lung proinflammatory and wound repair mediators (i.e., TNF-α, IL-6, CXCL1, CCL2, MMP-8, MMP-9, TIMP-1, fibronectin) were decreased with IL-10. IL-10 reduced LPS-induced influx of lung neutrophils, CD8 T cells, NK cells, recruited monocyte-macrophages, monocytes, and tissue expression of CCR2 monocytes-macrophages, MPO neutrophils, vimentin, CIT, and MAA. IL-10 reduced LPS-induced airway hyperresponsiveness and improved lung compliance. Micro-CT imaging confirmed the reduction in LPS-induced lung density by IL-10. Lung-delivered IL-10 therapy administered after daily repeated endotoxin exposures strikingly reduces lung inflammatory and wound repair processes to decrease lung pathologic changes and mitigate airway dysfunction.

摘要

目前缺乏能够解决由高风险职业/环境危害导致的炎症性肺病的疗法。本研究旨在确定在反复接触脂多糖后直接经肺递送白细胞介素(IL)-10的治疗潜力。将C57BL/6小鼠经气管内滴注脂多糖(10μg),并用IL-10(1μg)或载体对照处理3天。通过流式细胞术对肺细胞浸润进行计数。对肺切片进行髓过氧化物酶(MPO)、CCR2、波形蛋白以及翻译后蛋白质瓜氨酸化(CIT)和丙二醛-乙醛(MAA)修饰的染色。进行肺功能测试和纵向体内微型计算机断层扫描成像。使用大量RNA测序对整个肺进行分析。IL-10治疗可减轻脂多糖诱导的体重减轻、五聚素-2和IL-6血清水平。IL-10可降低脂多糖诱导的肺促炎和伤口修复介质(即肿瘤坏死因子-α、IL-6、CXCL1、CCL2、基质金属蛋白酶-8、基质金属蛋白酶-9、金属蛋白酶组织抑制因子-1、纤连蛋白)。IL-10减少了脂多糖诱导的肺中性粒细胞、CD8 T细胞、自然杀伤细胞、募集的单核细胞-巨噬细胞、单核细胞的流入以及CCR2单核细胞-巨噬细胞、MPO中性粒细胞、波形蛋白、CIT和MAA的组织表达。IL-10降低了脂多糖诱导的气道高反应性并改善了肺顺应性。微型计算机断层扫描成像证实IL-10降低了脂多糖诱导的肺密度。在每日反复接触内毒素后给予经肺递送的IL-10疗法可显著减少肺部炎症和伤口修复过程,以减少肺部病理变化并减轻气道功能障碍。

https://cdn.ncbi.nlm.nih.gov/pmc/blobs/13ad/11842461/a5c926e81f0a/PHY2-13-e70253-g005.jpg

文献AI研究员

20分钟写一篇综述,助力文献阅读效率提升50倍。

立即体验

用中文搜PubMed

大模型驱动的PubMed中文搜索引擎

马上搜索

文档翻译

学术文献翻译模型,支持多种主流文档格式。

立即体验