Suppr超能文献

一种短链非编码RNA调节基因表达,并影响应激反应和寄生虫分化。

A short ncRNA modulates gene expression and affects stress response and parasite differentiation in .

作者信息

Quilles José C, Espada Caroline R, Orsine Lissur A, Defina Tânia A, Almeida Letícia, Holetz Fabíola, Cruz Angela K

机构信息

Laboratory de Molecular Parasitology, Department of Cell and Molecular Biology, Ribeirão Preto Medical School, FMRP/USP - University of São Paulo, Ribeirão Preto, SP, Brazil.

Laboratory of Gene Expression Regulation, Carlos Chagas Institute, Oswaldo Cruz Foundation, Curitiba, PR, Brazil.

出版信息

Front Cell Infect Microbiol. 2025 Feb 5;15:1513908. doi: 10.3389/fcimb.2025.1513908. eCollection 2025.

Abstract

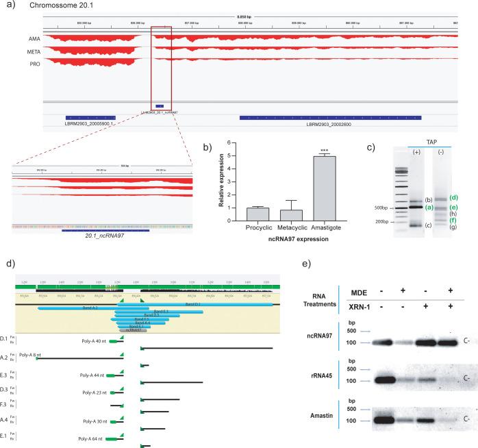
The protozoan parasite spp. is a causative agent of leishmaniasis, a disease that affects millions of people in more than 80 countries worldwide. Apart from its medical relevance, this organism has a genetic organization that is unique among eukaryotes. Studies of the mechanisms regulating gene expression in led us to investigate noncoding RNAs (ncRNAs) as regulatory elements. We previously identified differentially expressed (DE) ncRNAs in with potential roles in the parasite biology and development. Herein, we present a functional analysis of one such DE ncRNA, the 147-nucleotide-long transcript ncRNA97, which is preferentially expressed in amastigotes, the replicative form within mammalian phagocytes. By RT-qPCR the ncRNA97 was detected in greater quantities in the nucleus under physiological conditions and in the cytoplasm under nutritional stress. Interestingly, the transcript is protected at the 5' end but is not processed by the canonical trypanosomatid -splicing mechanism, according to the RNA circularization assay. ncRNA97 knockout () and addback () transfectants were generated and subjected to phenotypic analysis, which revealed that the lack of ncRNA97 impairs the starvation response and differentiation to the infective form. Comparative transcriptomics of ncRNA97 and parental cells revealed that transcripts encoding amastigote-specific proteins were affected. This pioneering work demonstrates that ncRNAs contribute to the developmental regulatory mechanisms of .

摘要

原生动物寄生虫属是利什曼病的病原体,利什曼病在全球80多个国家影响着数百万人。除了其医学相关性外,这种生物体具有真核生物中独特的遗传组织。对调节基因表达机制的研究促使我们研究非编码RNA(ncRNAs)作为调控元件。我们之前在寄生虫中鉴定出差异表达(DE)的ncRNAs,它们在寄生虫生物学和发育中可能发挥作用。在此,我们对一种这样的DE ncRNA——147个核苷酸长的转录本ncRNA97进行功能分析,它在无鞭毛体中优先表达,无鞭毛体是哺乳动物吞噬细胞内的复制形式。通过RT-qPCR检测到,在生理条件下ncRNA97在细胞核中大量存在,在营养应激条件下在细胞质中大量存在。有趣的是,根据RNA环化分析,该转录本在5'端受到保护,但不通过经典的锥虫剪接机制进行加工。我们构建了ncRNA97基因敲除(KO)和回补(addback)转染体并进行表型分析,结果显示缺乏ncRNA97会损害饥饿反应以及向感染形式的分化。对ncRNA97转染体和亲本细胞的比较转录组学分析表明,编码无鞭毛体特异性蛋白的转录本受到了影响。这项开创性工作表明ncRNAs有助于寄生虫的发育调控机制。

https://cdn.ncbi.nlm.nih.gov/pmc/blobs/183e/11841412/d175df3fc20e/fcimb-15-1513908-g001.jpg

文献AI研究员

20分钟写一篇综述,助力文献阅读效率提升50倍。

立即体验

用中文搜PubMed

大模型驱动的PubMed中文搜索引擎

马上搜索

文档翻译

学术文献翻译模型,支持多种主流文档格式。

立即体验