Suppr超能文献

阳离子通道TMEM63A在早期自主促进少突胶质细胞分化。

Cation Channel TMEM63A Autonomously Facilitates Oligodendrocyte Differentiation at an Early Stage.

作者信息

Wang Yue-Ying, Wu Dan, Zhan Yongkun, Li Fei, Zang Yan-Yu, Teng Xiao-Yu, Zhang Linlin, Duan Gui-Fang, Wang He, Xu Rong, Chen Guiquan, Xu Yun, Yang Jian-Jun, Yu Yongguo, Shi Yun Stone

机构信息

Ministry of Education Key Laboratory of Model Animal for Disease Study, Model Animal Research Center, Department of Neurology, Nanjing Drum Tower Hospital, Medical School, Nanjing University, Nanjing, 210032, China.

Department of Anesthesiology, Pain and Perioperative Medicine, First Affiliated Hospital of Zhengzhou University, Zhengzhou, 450052, China.

出版信息

Neurosci Bull. 2025 Apr;41(4):615-632. doi: 10.1007/s12264-024-01338-4. Epub 2025 Feb 21.

Abstract

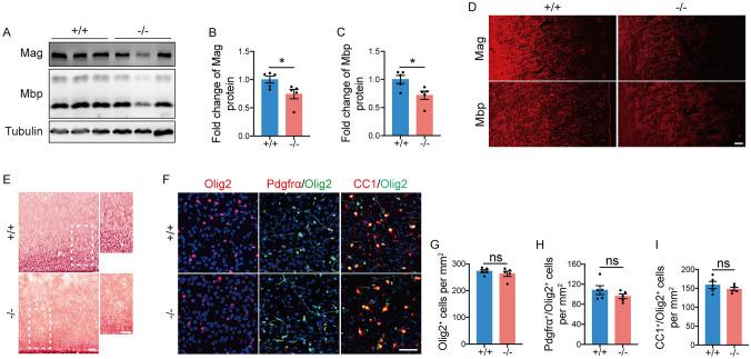
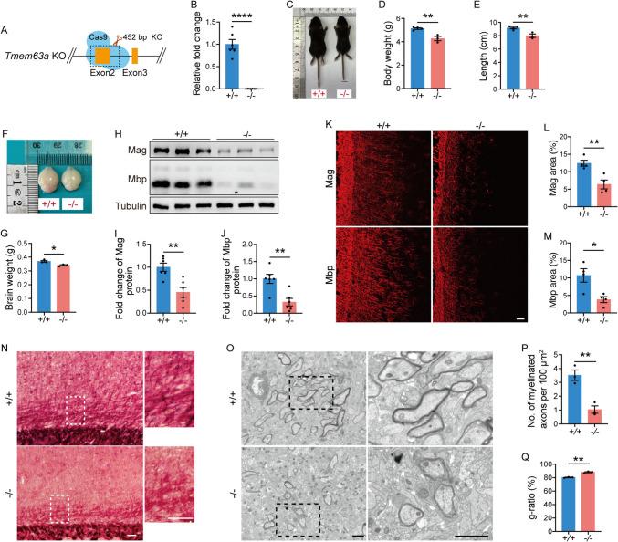
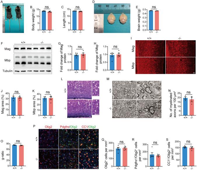
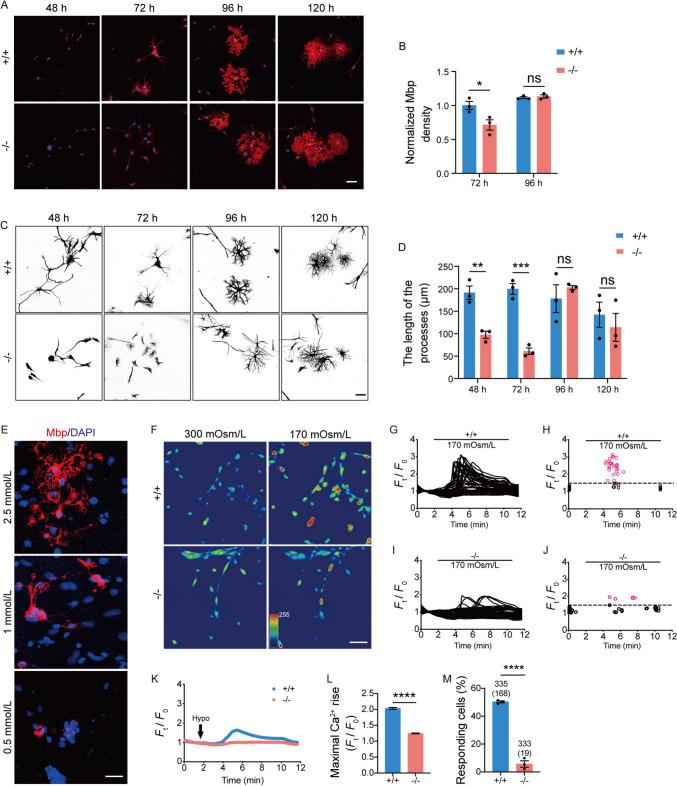
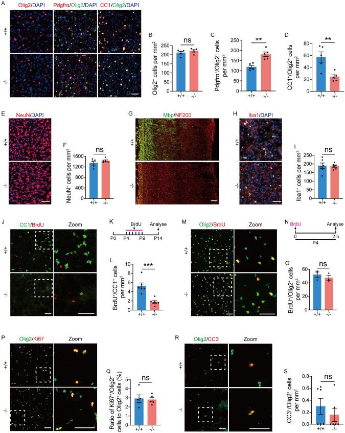
Accurate timing of myelination is crucial for the proper functioning of the central nervous system. Here, we identified a de novo heterozygous mutation in TMEM63A (c.1894G>A; p. Ala632Thr) in a 7-year-old boy exhibiting hypomyelination. A Ca influx assay suggested that this is a loss-of-function mutation. To explore how TMEM63A deficiency causes hypomyelination, we generated Tmem63a knockout mice. Genetic deletion of TMEM63A resulted in hypomyelination at postnatal day 14 (P14) arising from impaired differentiation of oligodendrocyte precursor cells (OPCs). Notably, the myelin dysplasia was transient, returning to normal levels by P28. Primary cultures of Tmem63a OPCs presented delayed differentiation. Lentivirus-based expression of TMEM63A but not TMEM63A_A632T rescued the differentiation of Tmem63a OPCs in vitro and myelination in Tmem63a mice. These data thus support the conclusion that the mutation in TMEM63A is the pathogenesis of the hypomyelination in the patient. Our study further demonstrated that TMEM63A-mediated Ca influx plays critical roles in the early development of myelin and oligodendrocyte differentiation.

摘要

髓鞘形成的精确时间对于中枢神经系统的正常功能至关重要。在此,我们在一名表现出髓鞘形成不足的7岁男孩中鉴定出TMEM63A基因的一个新生杂合突变(c.1894G>A;p.Ala632Thr)。钙离子内流测定表明这是一个功能丧失性突变。为了探究TMEM63A缺乏如何导致髓鞘形成不足,我们构建了Tmem63a基因敲除小鼠。TMEM63A基因的缺失导致出生后第14天(P14)出现髓鞘形成不足,这是由于少突胶质前体细胞(OPC)分化受损所致。值得注意的是,髓鞘发育异常是短暂的,到P28时恢复到正常水平。Tmem63a OPC的原代培养显示分化延迟。基于慢病毒的TMEM63A表达而非TMEM63A_A632T表达挽救了Tmem63a OPC在体外的分化以及Tmem63a小鼠的髓鞘形成。因此,这些数据支持TMEM63A突变是该患者髓鞘形成不足的发病机制这一结论。我们的研究进一步证明,TMEM63A介导的钙离子内流在髓鞘早期发育和少突胶质细胞分化中起关键作用。

https://cdn.ncbi.nlm.nih.gov/pmc/blobs/532b/11978589/90eab54099e6/12264_2024_1338_Fig1_HTML.jpg

文献AI研究员

20分钟写一篇综述,助力文献阅读效率提升50倍。

立即体验

用中文搜PubMed

大模型驱动的PubMed中文搜索引擎

马上搜索

文档翻译

学术文献翻译模型,支持多种主流文档格式。

立即体验