Suppr超能文献

利用人诱导多能干细胞衍生的肌管建立包涵体肌炎模型。

Human induced pluripotent stem cell-derived myotubes to model inclusion body myositis.

作者信息

Cantó-Santos Judith, Valls-Roca Laura, Tobías Ester, García-García Francesc Josep, Guitart-Mampel Mariona, Andújar-Sánchez Félix, Vilaseca-Capel Adrià, Esteve-Codina Anna, Martín-Mur Beatriz, Padrosa Joan, Peruga Emma, Madrigal Irene, Segalés Paula, García-Ruiz Carmen, Fernández-Checa José Carlos, Moreno-Lozano Pedro J, O'Callaghan Albert Selva, Sevilla Ana, Milisenda José César, Garrabou Glòria

机构信息

Inherited Metabolic Diseases and Muscular Disorders Research Group, Department of Internal Medicine, Faculty of Medicine and Health Sciences, Institut d'Investigacions Biomèdiques August Pi i Sunyer (IDIBAPS), Hospital Clinic of Barcelona, University of Barcelona, Barcelona, Spain.

CIBERER- Spanish Biomedical Research Centre in Rare Diseases - ISCIII, Madrid, Spain.

出版信息

Acta Neuropathol Commun. 2025 Feb 21;13(1):38. doi: 10.1186/s40478-025-01933-0.

Abstract

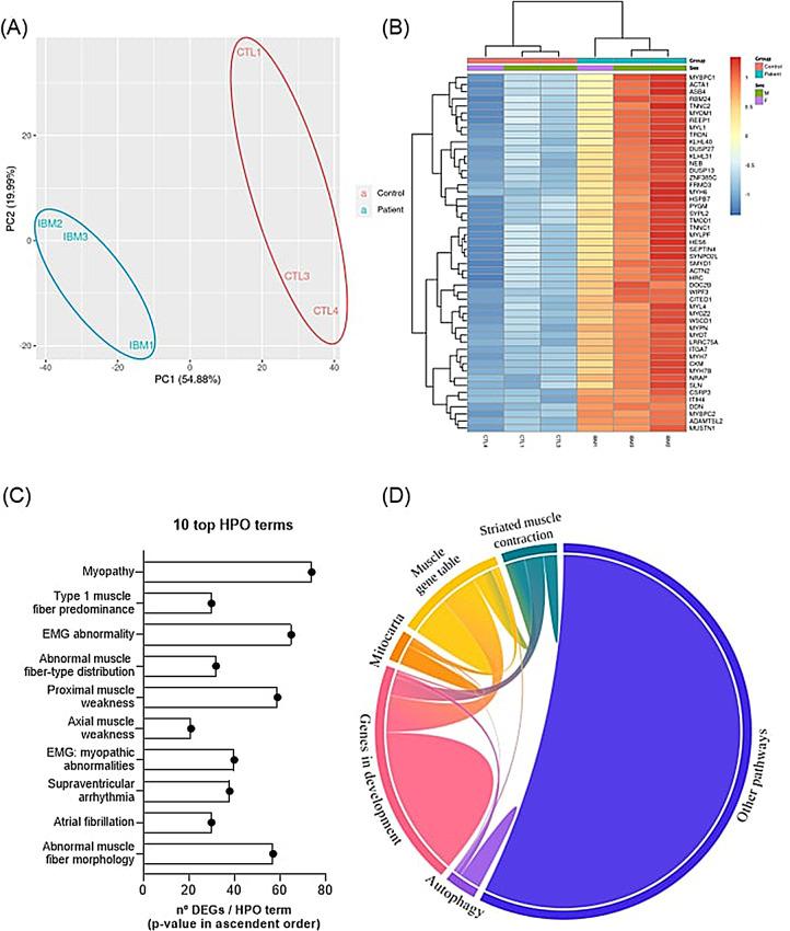
Inclusion body myositis (IBM) is an inflammatory myopathy that displays proximal and distal muscle weakness. At the histopathological level, the muscles of IBM patients show inflammatory infiltrates, rimmed vacuoles and mitochondrial changes. The etiology of IBM remains unknown, and there is a lack of validated disease models, biomarkers and effective treatments. To contribute to unveil disease underpins we developed a cell model based on myotubes derived from induced pluripotent stem cells (iPSC-myotubes) from IBM patients and compared the molecular phenotype vs. age and sex-paired controls (n = 3 IBM and 4 CTL). We evaluated protein histological findings and the gene expression profile by mRNA-seq, alongside functional analysis of inflammation, degeneration and mitochondrial function. Briefly, IBM iPSC-myotubes replicated relevant muscle histopathology features of IBM, including aberrant expression of HLA, TDP-43 and COX markers. mRNA seq analysis identified 1007 differentially expressed genes (DEGs) (p-value adj < 0.01; 789 upregulated and 218 downregulated), associated with myopathy, muscle structure and developmental changes. Among these, 1 DEG was related to inflammation, 28 to autophagy and 28 to mitochondria. At the functional level, inflammation was similar between the IBM and CTL groups under basal conditions (mean cytokine expression in IBM 4.6 ± 1.4 vs. 6.7 ± 3.4 in CTL), but increased in IBM iPSC-myotubes after lipopolysaccharide treatment (72.5 ± 21.8 in IBM vs. 13.0 ± 6.7 in CTL). Additionally, autophagy was disturbed, with 40.14% reduction in autophagy mediators. Mitochondrial dysfunction was strongly manifested, showing a conserved respiratory profile and antioxidant capacity, but a 56.33% lower cytochrome c oxidase/citrate synthase ratio and a 66.59% increase in lactate secretion. Overall, these findings support patient-derived iPSC-myotubes as a relevant model for IBM, reflecting the main muscle hallmarks, including inflammation, autophagy dysfunction and mitochondrial alterations at transcriptomic, protein and functional levels.

摘要

包涵体肌炎(IBM)是一种表现为近端和远端肌肉无力的炎性肌病。在组织病理学水平上,IBM患者的肌肉显示出炎性浸润、镶边空泡和线粒体变化。IBM的病因仍然未知,并且缺乏经过验证的疾病模型、生物标志物和有效治疗方法。为了有助于揭示疾病的潜在机制,我们基于来自IBM患者的诱导多能干细胞(iPSC-肌管)构建了一个细胞模型,并将其分子表型与年龄和性别匹配的对照组(n = 3例IBM患者和4例对照)进行了比较。我们通过mRNA测序评估了蛋白质组织学发现和基因表达谱,同时对炎症、变性和线粒体功能进行了功能分析。简而言之,IBM的iPSC-肌管复制了IBM相关的肌肉组织病理学特征,包括HLA、TDP-43和COX标志物的异常表达。mRNA测序分析鉴定出1007个差异表达基因(DEG)(校正p值<0.01;789个上调和218个下调),这些基因与肌病、肌肉结构和发育变化相关。其中,1个DEG与炎症相关,28个与自噬相关,28个与线粒体相关。在功能水平上,在基础条件下,IBM组和对照组的炎症相似(IBM组平均细胞因子表达为4.6±1.4,而对照组为6.7±3.4),但在脂多糖处理后,IBM的iPSC-肌管中的炎症增加(IBM组为72.5±21.8,而对照组为13.0±6.7)。此外,自噬受到干扰,自噬介质减少了40.14%。线粒体功能障碍表现强烈,显示出保守的呼吸谱和抗氧化能力,但细胞色素c氧化酶/柠檬酸合酶比值降低了56.3%,乳酸分泌增加了66.59%。总体而言,这些发现支持患者来源的iPSC-肌管作为IBM的相关模型,反映了主要的肌肉特征,包括在转录组学、蛋白质和功能水平上的炎症、自噬功能障碍和线粒体改变。

https://cdn.ncbi.nlm.nih.gov/pmc/blobs/de89/11844183/14574962b243/40478_2025_1933_Fig1_HTML.jpg

文献AI研究员

20分钟写一篇综述,助力文献阅读效率提升50倍。

立即体验

用中文搜PubMed

大模型驱动的PubMed中文搜索引擎

马上搜索

文档翻译

学术文献翻译模型,支持多种主流文档格式。

立即体验