Suppr超能文献

Chchd10:一种调节脂肪组织稳态的新型代谢传感器。

Chchd10: A Novel Metabolic Sensor Modulating Adipose Tissue Homeostasis.

作者信息

Wu Xiaoping, Zhang Zixuan, Li Jingjing, Zong Jiuyu, Yuan Lufengzi, Shu Lingling, Cheong Lai Yee, Huang Xiaowen, Jiang Mengxue, Ping Zhihui, Xu Aimin, Hoo Ruby L C

机构信息

State Key Laboratory of Pharmaceutical Biotechnology, The University of Hong Kong, Hong Kong SAR, China.

Department of Pharmacology and Pharmacy, The University of Hong Kong, Hong Kong SAR, China.

出版信息

Adv Sci (Weinh). 2025 Apr;12(15):e2408763. doi: 10.1002/advs.202408763. Epub 2025 Feb 22.

Abstract

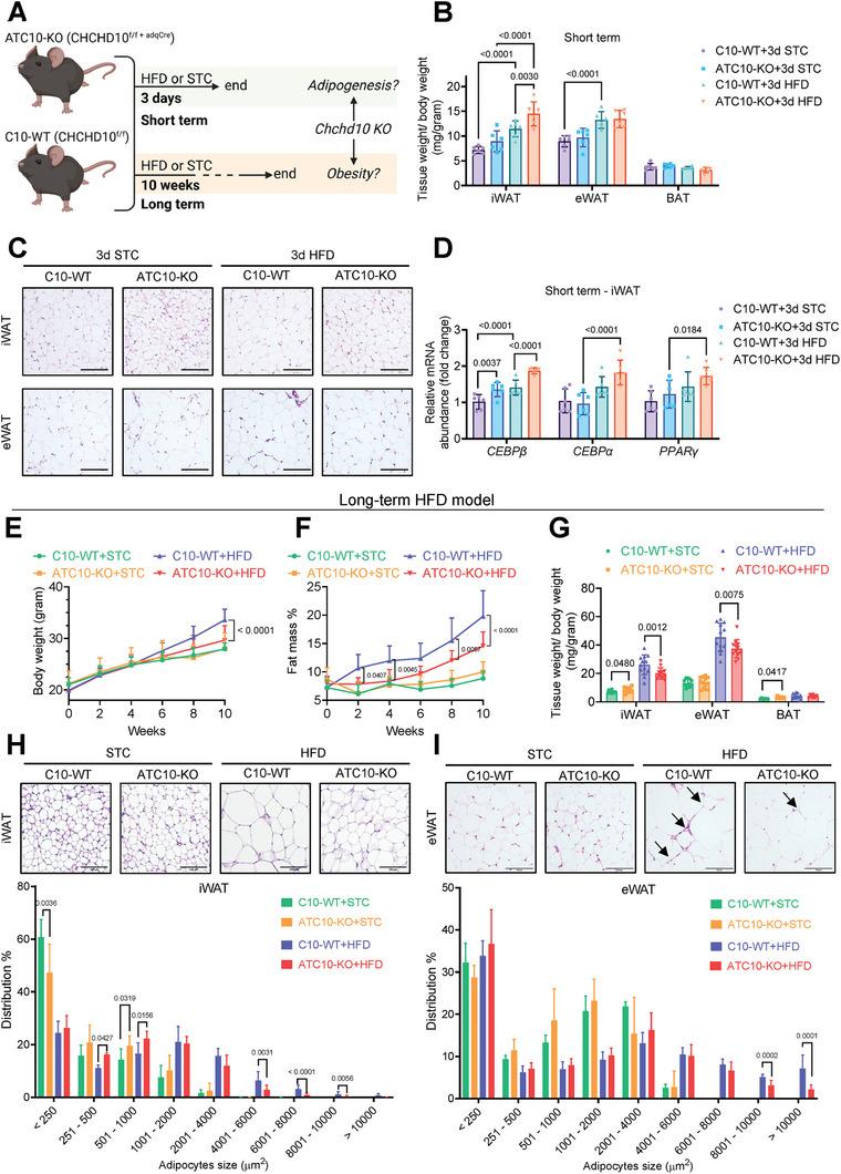
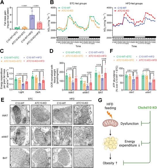
Dysregulation of adipose tissue (AT) homeostasis in obesity contributes to metabolic stress and disorders. Here, we identified that Coiled-coil-helix-coiled-coil-helix domain containing 10 (Chchd10) is a novel regulator of AT remodeling upon excess energy intake. Chchd10 is significantly reduced in the white adipose tissue (WAT) of mice in response to high-fat diet (HFD) feeding. AT-Chchd10 deficiency accelerates adipogenesis predominantly in subcutaneous AT of mice to store excess energy in response to short-term HFD feeding while upregulates glutathione S-transferase A4 (GSTA4) to facilitate 4-HNE clearance mainly in visceral AT to prevent protein carbonylation-induced cell dysfunction after long-term HFD feeding. Hence, Chchd10 deficiency attenuates diet-induced obesity and related metabolic disorders in mice. Mechanistically, Chchd10 deficiency enhances adipogenesis and GSTA4 expression by activating TDP43/Raptor/p62/Keap1/NRF2 axis. Notably, the beneficial effect of Chchd10 deficiency is eliminated in hypertrophic adipocytes, where p62 is strikingly reduced. Collectively, Chchd10 is a metabolic sensor maintaining AT homeostasis, and the loss of p62 in adipose tissue under obese conditions impairs Chchd10-mediated AT remodeling.

摘要

肥胖状态下脂肪组织(AT)稳态的失调会导致代谢应激和紊乱。在此,我们发现卷曲螺旋-螺旋-卷曲螺旋-螺旋结构域包含蛋白10(Chchd10)是能量摄入过多时AT重塑的一种新型调节因子。高脂饮食(HFD)喂养后,小鼠白色脂肪组织(WAT)中的Chchd10显著减少。AT-Chchd10缺乏主要在小鼠皮下AT中加速脂肪生成,以在短期HFD喂养时储存多余能量,而在长期HFD喂养后上调谷胱甘肽S-转移酶A4(GSTA4),主要在内脏AT中促进4-羟基壬烯醛(4-HNE)清除,以防止蛋白质羰基化诱导的细胞功能障碍。因此,Chchd10缺乏减轻了小鼠饮食诱导的肥胖和相关代谢紊乱。机制上,Chchd10缺乏通过激活TDP43/Raptor/p62/Keap1/NRF2轴增强脂肪生成和GSTA4表达。值得注意的是,在肥大脂肪细胞中,p62显著减少,Chchd10缺乏的有益作用被消除。总的来说,Chchd10是维持AT稳态的代谢传感器,肥胖条件下脂肪组织中p62的缺失会损害Chchd10介导的AT重塑。

https://cdn.ncbi.nlm.nih.gov/pmc/blobs/1ed7/12005791/336c3ecde753/ADVS-12-2408763-g002.jpg

文献AI研究员

20分钟写一篇综述,助力文献阅读效率提升50倍。

立即体验

用中文搜PubMed

大模型驱动的PubMed中文搜索引擎

马上搜索

文档翻译

学术文献翻译模型,支持多种主流文档格式。

立即体验