Suppr超能文献

寨卡病毒NS2B-NS3蛋白酶的晶体学片段筛选和深度突变扫描助力开发抗耐药性抑制剂。

Crystallographic fragment screening and deep mutational scanning of Zika virus NS2B-NS3 protease enable development of resistance-resilient inhibitors.

作者信息

von Delft Frank, Ni Xiaomin, Richardson R, Godoy Andre, Ferla Matteo, Kikawa Caroline, Scheen Jenke, Hannon William, Capkin Eda, Lahav Noa, Balcomb Blake, Marples Peter, Fairhead Michael, Wang SiYi, Williams Eleanor, Tomlinson Charles, Aschenbrenner Jasmin, Lithgo Ryan, Winokan Max, Giroud Charline, Chandran Anu, Walsh Martin, Thompson Warren, Bloom Jesse, Barr Haim, Kirkegaard Karla, Koekemoer Lizbé, Fearon Daren, Evans Matthew

机构信息

Diamond Light Source.

University of Oxford.

出版信息

Res Sq. 2025 Feb 13:rs.3.rs-5876218. doi: 10.21203/rs.3.rs-5876218/v1.

Abstract

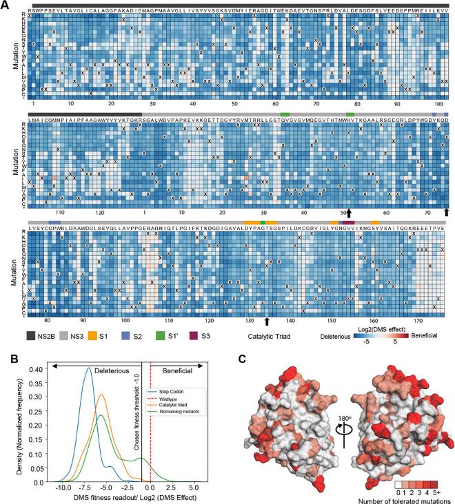
The Zika viral protease NS2B-NS3 is essential for the cleavage of viral polyprotein precursor into individual structural and non-structural (NS) proteins and is therefore an attractive drug target. Generation of a robust crystal system of co-expressed NS2B-NS3 protease has enabled us to perform a crystallographic fragment screening campaign with 1076 fragments. 47 fragments with diverse scaffolds were identified to bind in the active site of the protease, with another 6 fragments observed in a potential allosteric site. To identify binding sites that are intolerant to mutation and thus suppress the outgrowth of viruses resistant to inhibitors developed from bound fragments, we performed deep mutational scanning of NS2B-NS3 protease. Merging fragment hits yields an extensive set of 'mergers', defined as synthetically accessible compounds that recapitulate constellations of observed fragment-protein interactions. In addition, the highly sociable fragment hits enable rapid exploration of chemical space via algorithmic calculation and thus yield diverse possible starting points that maximally explore the binding opportunities to NS2B-NS3 protease, facilitating its resistance-resilient antiviral development.

摘要

寨卡病毒蛋白酶NS2B-NS3对于将病毒多蛋白前体切割成单个结构蛋白和非结构(NS)蛋白至关重要,因此是一个有吸引力的药物靶点。共表达的NS2B-NS3蛋白酶强大晶体系统的产生,使我们能够用1076个片段开展晶体学片段筛选活动。已鉴定出47个具有不同支架的片段结合在蛋白酶的活性位点,另外在一个潜在的变构位点观察到6个片段。为了确定对突变不耐受从而抑制对由结合片段开发的抑制剂产生抗性的病毒生长的结合位点,我们对NS2B-NS3蛋白酶进行了深度突变扫描。合并片段命中物产生了大量的“合并物”,定义为能够重现观察到的片段-蛋白质相互作用组合的可合成获得的化合物。此外,高度易结合的片段命中物能够通过算法计算快速探索化学空间,从而产生多样化的可能起始点,最大程度地探索与NS2B-NS3蛋白酶的结合机会,促进其抗耐药性抗病毒药物的开发。

https://cdn.ncbi.nlm.nih.gov/pmc/blobs/72da/11844641/9343acf45db1/nihpp-rs5876218v1-f0001.jpg

文献AI研究员

20分钟写一篇综述,助力文献阅读效率提升50倍。

立即体验

用中文搜PubMed

大模型驱动的PubMed中文搜索引擎

马上搜索

文档翻译

学术文献翻译模型,支持多种主流文档格式。

立即体验