Suppr超能文献

SEC61G通过拮抗非小细胞肺癌中PGAM1的泛素化和免疫微环境重塑促进脑转移。

SEC61G Facilitates Brain Metastases via Antagonizing PGAM1 Ubiquitination and Immune Microenvironment Remodeling in Non-Small Cell Lung Cancer.

作者信息

Zhou Changshuai, Yang Yuechao, Cui Huanhuan, Li Sen, Wang Zhisu, Chen Lei, Feng Mingtao, Li Deheng, Chen Xin, Hao Bin, Wu Xiaojun, Gao Yang, Li Liangdong, Chen Jiayan, Cao Yiqun

机构信息

Department of Neurosurgery, Fudan University Shanghai Cancer Center, Shanghai 200032, China.

Department of Oncology, Shanghai Medical College, Fudan University, Shanghai 200032, China.

出版信息

Int J Biol Sci. 2025 Jan 27;21(4):1436-1458. doi: 10.7150/ijbs.109187. eCollection 2025.

Abstract

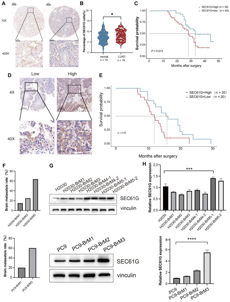
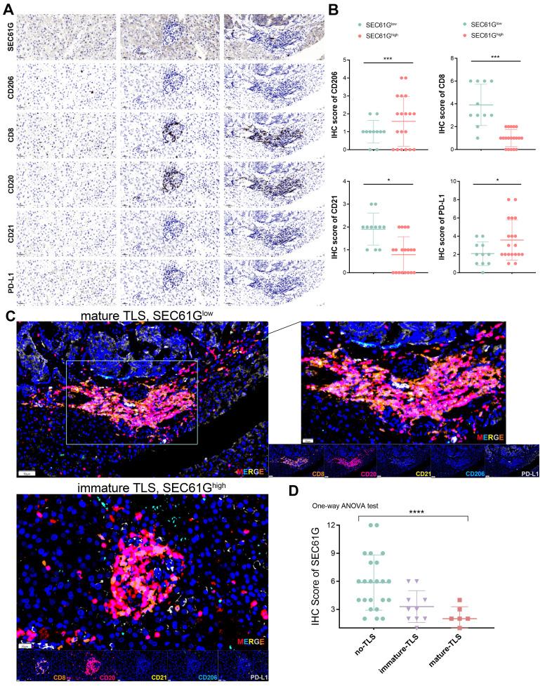
Brain metastases are a leading cause of mortality in non-small cell lung cancer (NSCLC), yet their molecular mechanisms remain unclear. SEC61G, a subunit of the SEC61 translocon, has been implicated in tumor progression but its role in brain metastases is unknown. This study explores how SEC61G contributes to brain metastases by driving metabolic reprogramming and immune microenvironment remodeling. Brain-metastatic NSCLC cell lines were established through selection in a mouse model. SEC61G expression was analyzed via transcriptomics, immunohistochemistry, multiplex immunofluorescence, and patient datasets. Functional assays were used to assess SEC61G's role in glycolysis, TLS formation, and immune interactions, with a focus on the SEC61G-PGAM1 axis. Pharmacological inhibitors and co-culture systems were employed to validate findings. SEC61G was identified as a key upregulated gene in brain metastases based on transcriptomic data from patient-derived samples and mouse models. Higher SEC61G expression in brain metastases correlated with advanced tumor stages and poor survival in NSCLC patients. Mechanistically, SEC61G promoted brain metastasis by stabilizing the key glycolytic enzyme PGAM1. This occurred through a novel mechanism of competitive inhibition of PGAM1 ubiquitination: SEC61G directly antagonized the E3 ubiquitin ligase UBE3C, preventing PGAM1 degradation via the proteasome pathway. Stabilized PGAM1 enhanced glycolysis and regulated oxidative phosphorylation, driving metabolic reprogramming that supported brain metastatic colonization. Moreover, SEC61G reshaped the tumor immune microenvironment by promoting microglial M2 polarization and suppressing M1 polarization, accompanied by increased secretion of IL-6 and IL-10. These immune effects were dependent on PGAM1, as its pharmacological inhibition reversed SEC61G-induced M2 polarization and restored CD8 T cell infiltration. and clinical studies confirmed that high SEC61G expression in brain metastases correlated with excessive M2 microglia, reduced immune surveillance, and poor patient outcomes. Immunoprofiling revealed a striking gradient of SEC61G expression across tertiary lymphoid structures (TLS) maturation stages: SEC61G levels were highest in TLS-absent samples and CD206 microglia infiltration, intermediate in samples with immature TLS, and lowest in those with mature TLS. In conclusion, this study identifies a novel mechanism in which SEC61G drives NSCLC brain metastases by competitively inhibiting UBE3C-mediated ubiquitination of PGAM1, stabilizing PGAM1 and enhancing glycolysis. In addition to metabolic reprogramming, SEC61G impairs TLS maturation, suppresses adaptive immune responses, and facilitates immune evasion, contributing to brain metastatic colonization. These findings highlight SEC61G as a key regulator of brain metastasis and a promising therapeutic target for NSCLC patients with brain metastases.

摘要

脑转移是非小细胞肺癌(NSCLC)患者死亡的主要原因,但其分子机制仍不清楚。SEC61G是SEC61转运体的一个亚基,与肿瘤进展有关,但其在脑转移中的作用尚不清楚。本研究探讨SEC61G如何通过驱动代谢重编程和免疫微环境重塑来促进脑转移。通过在小鼠模型中筛选建立了脑转移NSCLC细胞系。通过转录组学、免疫组织化学、多重免疫荧光和患者数据集分析SEC61G的表达。使用功能测定法评估SEC61G在糖酵解、三级淋巴结构(TLS)形成和免疫相互作用中的作用,重点关注SEC61G-PGAM1轴。采用药理抑制剂和共培养系统验证研究结果。基于来自患者样本和小鼠模型的转录组数据,SEC61G被确定为脑转移中一个关键的上调基因。脑转移中较高的SEC61G表达与NSCLC患者的晚期肿瘤分期和较差的生存率相关。从机制上讲,SEC61G通过稳定关键糖酵解酶PGAM1促进脑转移。这是通过一种竞争性抑制PGAM1泛素化的新机制发生的:SEC61G直接拮抗E3泛素连接酶UBE3C,阻止PGAM1通过蛋白酶体途径降解。稳定的PGAM1增强糖酵解并调节氧化磷酸化,驱动支持脑转移定植的代谢重编程。此外,SEC61G通过促进小胶质细胞M2极化和抑制M1极化重塑肿瘤免疫微环境,同时伴随着IL-6和IL-10分泌增加。这些免疫效应依赖于PGAM1,因为其药理抑制作用逆转了SEC61G诱导的M2极化并恢复了CD8 T细胞浸润。临床研究证实,脑转移中高SEC61G表达与过量的M2小胶质细胞、免疫监视降低和患者预后不良相关。免疫分析揭示了SEC61G表达在TLS成熟阶段的显著梯度:SEC61G水平在无TLS的样本和CD206小胶质细胞浸润中最高,在TLS不成熟的样本中居中,在TLS成熟的样本中最低。总之,本研究确定了一种新机制,即SEC61G通过竞争性抑制UBE3C介导的PGAM1泛素化、稳定PGAM1和增强糖酵解来驱动NSCLC脑转移。除了代谢重编程外,SEC61G还损害TLS成熟、抑制适应性免疫反应并促进免疫逃逸,有助于脑转移定植。这些发现突出了SEC61G作为脑转移的关键调节因子以及NSCLC脑转移患者有前景的治疗靶点。

https://cdn.ncbi.nlm.nih.gov/pmc/blobs/dd24/11844280/8f613537d686/ijbsv21p1436g001.jpg

文献AI研究员

20分钟写一篇综述,助力文献阅读效率提升50倍。

立即体验

用中文搜PubMed

大模型驱动的PubMed中文搜索引擎

马上搜索

文档翻译

学术文献翻译模型,支持多种主流文档格式。

立即体验