Suppr超能文献

巨噬细胞对可生物降解钼植入物降解产物的相关炎症反应。

Macrophage-related inflammatory responses to degradation products of biodegradable molybdenum implants.

作者信息

Liu Danyang, Chen Jiahao, Zhou Jiannan, Dai Jingtao, Qin Haotian, Wan Guojiang, Qian Junyu, Li Ping, Li Jiang

机构信息

School and Hospital of Stomatology, Guangdong Engineering Research Center of Oral Restoration and Reconstruction, Guangzhou Medical University, Guangzhou, 510182, PR China.

Guangzhou Key Laboratory of Basic and Applied Research of Oral Regenerative Medicine, Guangzhou, 510182, PR China.

出版信息

Mater Today Bio. 2025 Jan 23;31:101519. doi: 10.1016/j.mtbio.2025.101519. eCollection 2025 Apr.

Abstract

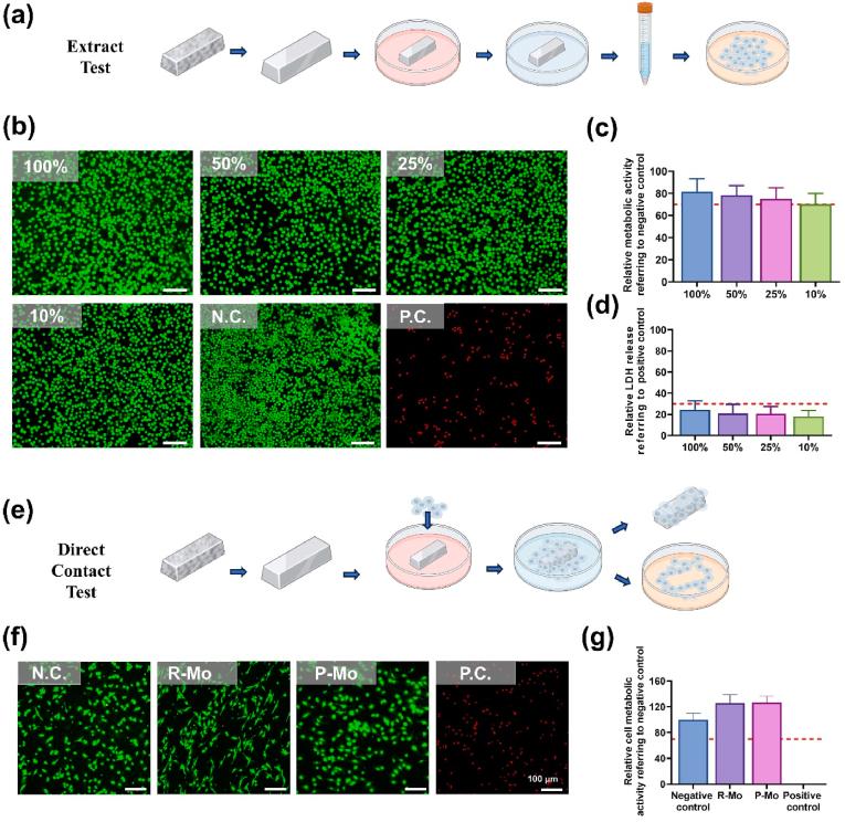
Metallic molybdenum (Mo) has been increasingly recognized as a potential biodegradable metal for biomedical implants. However, the macrophage-mediated inflammatory responses to Mo-based implants remain underexplored. This study examined the inflammatory reactions of macrophages to the degradation products of biodegradable Mo implants. The short-term and long-term biodegradation behavior and the subsequent impact on cytotoxicity, metabolism, and macrophage polarization were assessed. Both Mo and its degradation products were shown to be non-toxic within macrophage tolerance limits. Nevertheless, morphological changes and pro-inflammatory polarization were observed in cells around Mo-based specimen. Notably, matrix metalloproteinase 9 ( was identified as a key gene influencing macrophage polarization in proximity to Mo. Additionally, pre-treating the Mo specimens in culture medium for 24 h significantly mitigated its stimulatory effects on cells. These results demonstrated the significance of optimizing Mo pre-treatment methods to prevent localized inflammation associated with its degradation. Specifically, pre-treatment of Mo can effectively mitigate the adverse impacts of its early degradation on macrophages and the surrounding immune environment. Our research into these early degradation phases introduces new avenues for studying molybdenum's immunomodulatory properties, potentially through precise control of its release and the targeted expression of pivotal genes.

摘要

金属钼(Mo)已越来越被认为是一种用于生物医学植入物的潜在可生物降解金属。然而,巨噬细胞对钼基植入物介导的炎症反应仍未得到充分研究。本研究检测了巨噬细胞对可生物降解钼植入物降解产物的炎症反应。评估了短期和长期的生物降解行为以及随后对细胞毒性、代谢和巨噬细胞极化的影响。结果表明,钼及其降解产物在巨噬细胞耐受范围内均无毒。然而,在钼基标本周围的细胞中观察到了形态变化和促炎极化。值得注意的是,基质金属蛋白酶9被确定为影响钼附近巨噬细胞极化的关键基因。此外,将钼标本在培养基中预处理24小时可显著减轻其对细胞的刺激作用。这些结果证明了优化钼预处理方法以预防与其降解相关的局部炎症的重要性。具体而言,钼的预处理可有效减轻其早期降解对巨噬细胞和周围免疫环境的不利影响。我们对这些早期降解阶段的研究为研究钼的免疫调节特性开辟了新途径,可能是通过精确控制其释放和关键基因的靶向表达来实现。

https://cdn.ncbi.nlm.nih.gov/pmc/blobs/09e2/11846932/991ae846b306/ga1.jpg

文献AI研究员

20分钟写一篇综述,助力文献阅读效率提升50倍。

立即体验

用中文搜PubMed

大模型驱动的PubMed中文搜索引擎

马上搜索

文档翻译

学术文献翻译模型,支持多种主流文档格式。

立即体验