Suppr超能文献

长链非编码RNA C2orf27A通过吸附miR-610并提高NOX4表达促进胃癌发生。

LncRNA C2orf27A Promotes Gastric Cancer by Sponging MiR-610 and Elevating NOX4 Expression.

作者信息

Zhuang Mingkai, Guo Xiaoxiong, Lin Dan, Lin Na, Wang Xiaozhong, Chen Fenglin

机构信息

Department of Gastroenterology and Fujian Institute of Digestive Disease, Fujian Medical University Union Hospital, Fuzhou, Fujian 350001, China.

Fujian Medical University Cancer Center, Fujian Medical University, Fujian 350001, China.

出版信息

J Cancer. 2025 Jan 27;16(5):1504-1518. doi: 10.7150/jca.100621. eCollection 2025.

Abstract

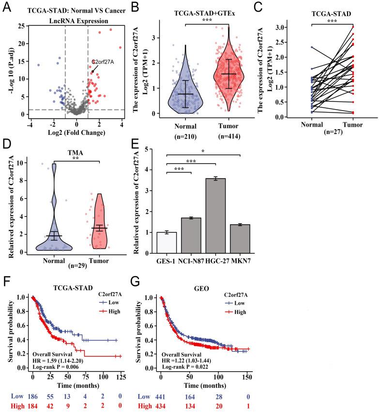
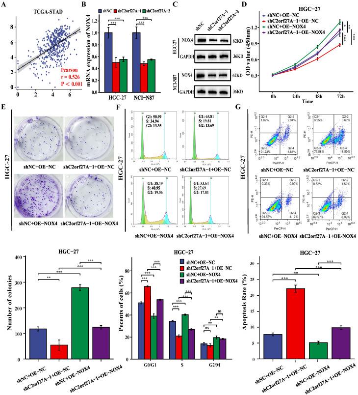
Long non-coding RNAs (lncRNAs) are crucial for gastric cancer (GC) progression. In this study, we aimed to investigate the function and molecular pathways of lncRNA C2orf27A in GC development. Bioinformatics databases, tissue cDNA microarrays, and cell lines were used to assess the expression of C2orf27A in GC. Cell proliferation was assessed using Cell Counting Kit-8, colony formation, cell cycle assays, whereas cell death using the Annexin V-APC/7-AAD assay. Subcutaneous xenograft mouse models were used to assess the effects of the C2orf27A knockdown on GC growth . The subcellular localization of C2orf27A in GC cells was verified using nucleocytoplasmic separation. Bioinformatics analysis predicted the binding of C2orf27A, miR-610, and NADPH oxidase 4 (NOX4), which was validated using dual luciferase reporter gene assay. We found that C2orf27A expression increased in GC tissues and cells. Furthermore, GC patients with increased C2orf27A expression levels had worse survival rates. Silencing of C2orf27A suppressed GC cell growth and induced GC cell death and . Further investigations into underlying mechanisms showed that C2orf27A functions as a competitive endogenous RNA against miR-610, leading to increased NOX4 expression levels in GC cells. Notably, blocking miR-610 and increasing NOX4 expression levels reversed the anticancer effects of reduced C2orf27A levels in GC cells. In summary, C2orf27A promotes cell proliferation and reduces cell death through the miR-610/NOX4 pathway in GC, which may provide a new perspective for further elucidation of the molecular mechanism underlying GC progression.

摘要

长链非编码RNA(lncRNAs)对胃癌(GC)进展至关重要。在本研究中,我们旨在探究lncRNA C2orf27A在GC发生发展中的功能及分子途径。利用生物信息学数据库、组织cDNA微阵列和细胞系评估C2orf27A在GC中的表达。使用细胞计数试剂盒-8、集落形成、细胞周期分析评估细胞增殖,而使用膜联蛋白V-APC/7-AAD分析评估细胞死亡。采用皮下异种移植小鼠模型评估敲低C2orf27A对GC生长的影响。利用核质分离验证C2orf27A在GC细胞中的亚细胞定位。生物信息学分析预测了C2orf27A、miR-610和NADPH氧化酶4(NOX4)的结合,并用双荧光素酶报告基因分析进行了验证。我们发现C2orf27A在GC组织和细胞中表达增加。此外,C2orf27A表达水平升高的GC患者生存率较差。沉默C2orf27A可抑制GC细胞生长并诱导GC细胞死亡。对潜在机制的进一步研究表明,C2orf27A作为一种竞争性内源性RNA与miR-610竞争,导致GC细胞中NOX4表达水平升高。值得注意的是,阻断miR-610并提高NOX4表达水平可逆转GC细胞中C2orf27A水平降低的抗癌作用。总之,C2orf27A通过miR-610/NOX4途径促进GC细胞增殖并减少细胞死亡,这可能为进一步阐明GC进展的分子机制提供新的视角。

https://cdn.ncbi.nlm.nih.gov/pmc/blobs/7415/11843226/8d71a70daf8d/jcav16p1504g001.jpg

文献AI研究员

20分钟写一篇综述,助力文献阅读效率提升50倍。

立即体验

用中文搜PubMed

大模型驱动的PubMed中文搜索引擎

马上搜索

文档翻译

学术文献翻译模型,支持多种主流文档格式。

立即体验