Suppr超能文献

HIV-1 gp120与尼古丁的相互作用调节小胶质细胞中的线粒体网络特性和淀粉样蛋白释放。

HIV-1 gp120 Interactions with Nicotine Modulate Mitochondrial Network Properties and Amyloid Release in Microglia.

作者信息

Graur Alexandru, Erickson Natalie, Sinclair Patricia, Nusir Aya, Kabbani Nadine

机构信息

School of Systems Biology, George Mason University, Fairfax, VA, 22030, USA.

Interdiscplinary Program in Neuroscience, George Mason University, 4400 University Drive, Fairfax, VA, 22030, USA.

出版信息

Neurochem Res. 2025 Feb 24;50(2):103. doi: 10.1007/s11064-025-04357-3.

Abstract

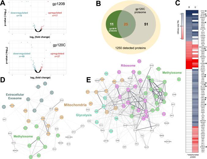
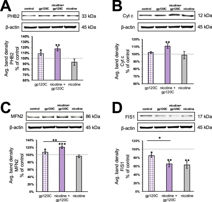
Human immunodeficiency virus (HIV) infections remain a significant public health burden globally with infected individuals at high risk for cognitive decline and memory loss even on combination antiretroviral therapy. Almost half of HIV infected individuals smoke, which drives poorer health outcomes including a higher dementia rate. Microglia are the brain's immune cells that serve as a persistent HIV reservoir contributing to neuroinflammatory signaling. We examined interactions between the HIV envelope glycoprotein gp120 and nicotine within human microglia cells (HMC3) that endogenously express chemokine receptor 5 (CCR5) and nicotinic acetylcholine receptors (nAChRs). Liquid chromatography coupled to electrospray ionization mass spectrometry (LC-ESI/MS) shows that gp120 alters mitochondria proteins within HMC3 cells. In the presence of nicotine, gp120 increased the expression of mitochondrial prohibitin 2 (PHB2), cytochrome c (cyt c), and mitofusin 2 (MFN2) but decreased fission 1 (FIS1) levels. An analysis of mito-YFP expression confirms that interaction between nicotine and gp120 increases the size and branching of mitochondrial networks. Interaction between nicotine and gp120 is also surprisingly found to promote the release of amyloid precursor protein (APP) peptides from microglia. This was accompanied by visualization of amyloid containing vesicles that colocalized with the autophagy protein LC3B-II in the cell. Taken together, our findings show that interaction between nicotine and gp120 impact microglia in a manner that regulates mitochondrial proteins and network properties and impacts amyloid protein management and release within microglia. These mechanisms may contribute to understanding neuroinflammatory signaling in smokers with HIV.

摘要

人类免疫缺陷病毒(HIV)感染仍是全球一项重大的公共卫生负担,即使接受联合抗逆转录病毒治疗,感染者仍面临认知能力下降和记忆丧失的高风险。几乎一半的HIV感染者吸烟,这导致了更差的健康结果,包括更高的痴呆症发病率。小胶质细胞是大脑的免疫细胞,是持续存在的HIV储存库,会导致神经炎症信号传导。我们研究了HIV包膜糖蛋白gp120与尼古丁在人类小胶质细胞(HMC3)内的相互作用,这些细胞内源性表达趋化因子受体5(CCR5)和烟碱型乙酰胆碱受体(nAChRs)。液相色谱-电喷雾电离质谱联用(LC-ESI/MS)显示,gp120会改变HMC3细胞内的线粒体蛋白。在尼古丁存在的情况下,gp120增加了线粒体抑制素2(PHB2)、细胞色素c(cyt c)和线粒体融合蛋白2(MFN2)的表达,但降低了裂变蛋白1(FIS1)的水平。对线粒体黄色荧光蛋白(mito-YFP)表达的分析证实,尼古丁与gp120之间的相互作用增加了线粒体网络的大小和分支。令人惊讶的是,还发现尼古丁与gp120之间的相互作用会促进小胶质细胞释放淀粉样前体蛋白(APP)肽。这伴随着细胞内与自噬蛋白LC3B-II共定位的含淀粉样蛋白囊泡的可视化。综上所述,我们的研究结果表明,尼古丁与gp120之间的相互作用以调节线粒体蛋白和网络特性的方式影响小胶质细胞,并影响小胶质细胞内淀粉样蛋白的管理和释放。这些机制可能有助于理解HIV感染者吸烟者的神经炎症信号传导。

https://cdn.ncbi.nlm.nih.gov/pmc/blobs/efeb/11850467/504e93d1eee5/11064_2025_4357_Fig1_HTML.jpg

文献AI研究员

20分钟写一篇综述,助力文献阅读效率提升50倍。

立即体验

用中文搜PubMed

大模型驱动的PubMed中文搜索引擎

马上搜索

文档翻译

学术文献翻译模型,支持多种主流文档格式。

立即体验