Suppr超能文献

一种新型蜘蛛毒素,通过门控调节作用作为电压门控钾通道Kv1亚家族的选择性拮抗剂。

A novel spider toxin as a selective antagonist of the Kv1 subfamily of voltage-gated potassium channels through gating modulation.

作者信息

Xiao Zhen, You Xia, Chen Minzhi, Li Huazhen, Chen Bo, Hu Zhaotun, You Qian, Liu Hongrong, Zhao Piao, Zhou Xi, Liu Zhonghua

机构信息

The National and Local Joint Engineering Laboratory of Animal Peptide Drug Development, College of Life Sciences, Hunan Normal University, Changsha, China; Peptide and small Molecule Drug R&D Platform, Furong Laboratory, Hunan Normal University, Changsha, China; Institute of Interdisciplinary Studies, Hunan Normal University, Changsha, China; Key Laboratory for Matter Microstructure and Function of Hunan Province, Key Laboratory of Low-dimensional Quantum Structures and Quantum Control, School of Physics and Electronics, Hunan Normal University, Changsha, China.

The National and Local Joint Engineering Laboratory of Animal Peptide Drug Development, College of Life Sciences, Hunan Normal University, Changsha, China; Peptide and small Molecule Drug R&D Platform, Furong Laboratory, Hunan Normal University, Changsha, China; Institute of Interdisciplinary Studies, Hunan Normal University, Changsha, China.

出版信息

J Biol Chem. 2025 Apr;301(4):108341. doi: 10.1016/j.jbc.2025.108341. Epub 2025 Feb 22.

Abstract

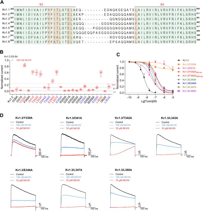
Members of the voltage-gated potassium channel subfamily (Kv1) are essential for the nervous and immune systems, necessitating novel modulators and deeper insights into their structure-function relationships. While all known peptide inhibitors targeting Kv1 channels are pore blockers, we identified MrVIII (κ-HxTx-MrVIII), a novel peptide toxin from the venom of spider Macrothele raveni, as the first voltage-gating modifier antagonist with selective activity against Kv1 channels. MrVIII exhibits high-affinity inhibition of Kv1.2, Kv1.3, Kv1.5, and Kv1.6, completely suppressing their currents. By contrast, it selectively inhibits the initial activation phase of Kv1.1, Kv1.4, and Kv1.7 with lower affinity, reflecting its differential subtype modulation. Gating current analyses revealed that MrVIII stabilizes the voltage sensor of Kv1 channels in its resting state, thereby preventing activation upon depolarization. The interaction between MrVIII and Kv1.1, Kv1.4, and Kv1.7 is unstable, with the voltage sensor of Kv1.7, initially stabilized in the resting state by the toxin, potentially transitioning back to an activated state, influenced by the strength and duration of depolarization. Alanine-scanning mutagenesis identified the S3-S4 region as the critical interaction region, with the conserved residue Y339 (in Kv1.3) serving as a key binding site across subtypes. Additionally, the contribution of E283 and T286 in Kv1.1 and A256 in Kv1.7 are key residues in defining channel's pattern in inhibition by MrVIII, compared to Kv1.3. These findings establish MrVIII as a valuable molecular tool for studying Kv1 channels, offering potential pathways for drug development and therapeutic applications.

摘要

电压门控钾离子通道亚家族(Kv1)的成员对神经系统和免疫系统至关重要,因此需要新型调节剂并更深入地了解其结构-功能关系。虽然所有已知的靶向Kv1通道的肽抑制剂都是孔道阻滞剂,但我们鉴定出了MrVIII(κ-HxTx-MrVIIIIIIVIII),这是一种来自雷氏大疣蛛毒液的新型肽毒素,是首个对Kv1通道具有选择性活性的电压门控修饰拮抗剂。MrVIII对Kv1.2、Kv1.3、Kv1.5和Kv1.6表现出高亲和力抑制作用,能完全抑制它们的电流。相比之下,它以较低的亲和力选择性抑制Kv1.1、Kv1.4和Kv1.7的初始激活阶段,反映出其对不同亚型的调节差异。门控电流分析表明,MrVIII使Kv1通道的电压传感器在静息状态下稳定,从而防止去极化时激活。MrVIII与Kv1.1、Kv1.4和Kv1.7之间的相互作用不稳定,Kv1.7的电压传感器最初由毒素稳定在静息状态,可能会受去极化的强度和持续时间影响而转变回激活状态。丙氨酸扫描诱变确定S3-S4区域为关键相互作用区域,保守残基Y339(在Kv1.3中)是各亚型的关键结合位点。此外,与Kv1.3相比,Kv1.1中的E283和T286以及Kv1.7中的A256在定义MrVIII抑制通道模式方面是关键残基。这些发现确立了MrVIII作为研究Kv1通道的有价值分子工具,为药物开发和治疗应用提供了潜在途径。

https://cdn.ncbi.nlm.nih.gov/pmc/blobs/0726/11984586/61aabe4806a3/gr1.jpg

文献AI研究员

20分钟写一篇综述,助力文献阅读效率提升50倍。

立即体验

用中文搜PubMed

大模型驱动的PubMed中文搜索引擎

马上搜索

文档翻译

学术文献翻译模型,支持多种主流文档格式。

立即体验