Suppr超能文献

在日益复杂的体外肠道细胞模型中聚苯乙烯纳米塑料和微塑料的暴露情况

Exposure of Polystyrene Nano- and Microplastics in Increasingly Complex In Vitro Intestinal Cell Models.

作者信息

Marcellus Kristen A, Prescott David, Scur Michal, Ross Nikia, Gill Santokh S

机构信息

Regulatory Toxicology Research Division, Bureau of Chemical Safety, Health Products and Food Branch, Health Canada, Ottawa, ON K1A 0K9, Canada.

出版信息

Nanomaterials (Basel). 2025 Feb 11;15(4):267. doi: 10.3390/nano15040267.

Abstract

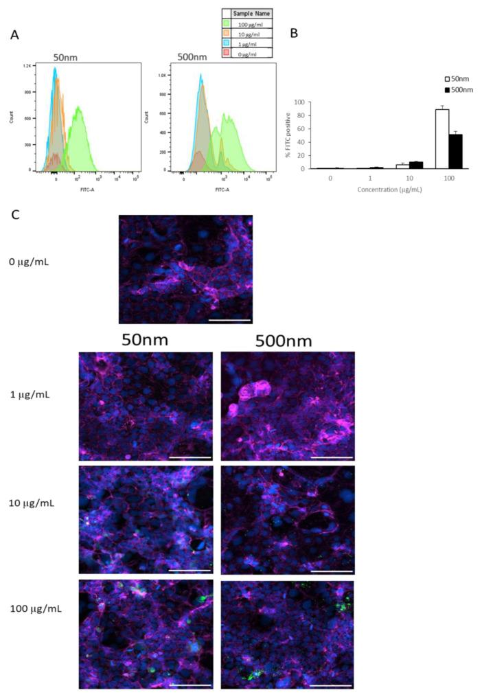
With the rise in global plastic production and the presence of plastic waste in the environment, microplastics are considered an emerging environmental contaminant. Human exposure and the impact of microplastics on human health are not well studied. Recent studies have observed the presence of microplastics in human tissues and several studies have noted toxicity in in vitro and in vivo mammalian models. We examined the impact of polystyrene nano- and microplastics in increasingly complex intestinal cell models. Using an undifferentiated Caco-2 mono-culture model, we assessed particle association, cytotoxicity, and particle clearance/retention, whereas in differentiated mono- and tri-culture transwell models, we assessed membrane integrity and particle translocation. Only 50 nm and 500 nm particles were internalized in the undifferentiated cells; however, no signs of cellular toxicity were observed at any concentrations tested. Additionally, polystyrene particles had no impact on barrier integrity, but the 50 nm particles were able to cross to the basolateral side, albeit attenuated in the tri-culture model that had a mucus layer. This study reduced some of the variability common to MNPL testing across various in vitro models, but further testing is needed to fully understand the potential effects of human MNPL exposure.

摘要

随着全球塑料产量的增加以及环境中塑料废弃物的存在,微塑料被视为一种新兴的环境污染物。人类对微塑料的暴露及其对人类健康的影响尚未得到充分研究。最近的研究已观察到人体组织中存在微塑料,并且有多项研究指出了微塑料在体外和体内哺乳动物模型中的毒性。我们在日益复杂的肠道细胞模型中研究了聚苯乙烯纳米塑料和微塑料的影响。使用未分化的Caco-2单培养模型,我们评估了颗粒结合、细胞毒性以及颗粒清除/滞留情况,而在分化的单培养和三培养Transwell模型中,我们评估了膜完整性和颗粒转运。在未分化细胞中,仅50纳米和500纳米的颗粒被内化;然而,在任何测试浓度下均未观察到细胞毒性迹象。此外,聚苯乙烯颗粒对屏障完整性没有影响,但50纳米的颗粒能够穿过至基底外侧,尽管在具有黏液层的三培养模型中这种情况有所减弱。本研究减少了各种体外模型中微塑料纳米颗粒测试常见的一些变异性,但仍需要进一步测试以充分了解人类暴露于微塑料纳米颗粒的潜在影响。

https://cdn.ncbi.nlm.nih.gov/pmc/blobs/b2d3/11858616/b3a8853848bc/nanomaterials-15-00267-g0A1.jpg

文献AI研究员

20分钟写一篇综述,助力文献阅读效率提升50倍。

立即体验

用中文搜PubMed

大模型驱动的PubMed中文搜索引擎

马上搜索

文档翻译

学术文献翻译模型,支持多种主流文档格式。

立即体验