Suppr超能文献

钆喷酸葡胺-前列腺特异性膜抗原作为用于前列腺癌靶向钆中子俘获治疗的诊疗一体化生物钆剂

Gd-DOTA-PSMA as theranostic bio-gadolinium agent for prostate cancer targeted gadolinium neutron capture therapy.

作者信息

Xie Liang, Qin Jialin, Song Cuiping, Yin Jianchun, Wu Ruixue, Chen Hong, Dong Yujie, Wang Nianfei, Chen Lei, Hong Bing, Chen Ni, Lu Peng, Li Fei, Pang Xiaoxi

机构信息

Department of Nuclear Medicine, The Second Affiliated Hospital of Anhui Medical University, Hefei, 230601, Anhui, China.

School of Basic Medical Sciences, Anhui Medical University, Hefei, 230032, Anhui, China.

出版信息

J Cancer Res Clin Oncol. 2025 Feb 25;151(2):93. doi: 10.1007/s00432-025-06136-7.

Abstract

PURPOSE

Gadolinium-neutron capture therapy (Gd-NCT) employs isotopically enriched Gadolinium (Gd) and thermal neutrons to selectively target cancer cells. This study investigated the targeting efficacy of Gd-DOTA-PSMA (Prostate-Specific Membrane Antigen) in prostate cancer and explored its potential applications in Gd-NCT.

METHODS AND RESULTS

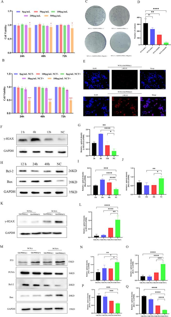
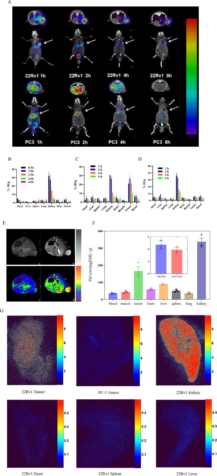
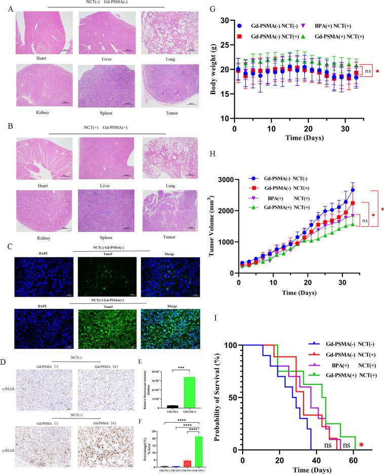
We developed Gd-DOTA-PSMA, a novel theranostic bio-gadolinium agent specifically designed for magnetic resonance imaging (MRI)-guided Gd-NCT.  Ga-DOTA-PSMA positron emission tomography-computed tomography (PET/CT) imaging showed peak radiotracer uptake at 2 h post-injection, with a tumor-to-non-tumor (T/NT) ratio of 6.95 ± 0.60. MRI analysis confirmed a stable T signal enhancement 2 h post-injection. Time-of-flight inductively coupled plasma mass spectrometry (TOF-ICP-MS) revealed significantly elevated Gd concentrations in 22Rv1 tumor compared to PC-3 tumor and other healthy organs. ICP-MS analysis showed Gd concentrations of 165.69 μg [Gd]/g in 22Rv1 tumors and 35.25 μg [Gd]/g in blood, yielding a tumor-to-blood (T/B) ratio of 4.65 ± 0.54 and a T/NT ratio of 3.65 ± 0.49. Neutron irradiation with Gd-DOTA-PSMA reduced cell viability, inhibited colony formation, and induced DNA damage and apoptosis in 22Rv1 cells. In 22Rv1 mice, γ-H2AX levels peaked at 6 h post-irradiation, accompanied by an increase in pro-apoptotic proteins and a decrease in anti-apoptotic proteins over 24 h. In the NCT group following the injection of Gd-DOTA-PSMA, there was effective suppression of tumor growth without a loss of body weight, resulting in a 1.7-fold increase in median survival compared to control group.

CONCLUSIONS

Gd-DOTA-PSMA, as a theranostic bio-gadolinium agent designed for targeted Gd-NCT in prostate cancer, represents a novel therapeutic approach and broadens the scope of potential applications of neutron capture therapy.

摘要

目的

钆中子俘获疗法(Gd-NCT)利用同位素富集的钆(Gd)和热中子来选择性地靶向癌细胞。本研究调查了Gd-DOTA-PSMA(前列腺特异性膜抗原)在前列腺癌中的靶向疗效,并探索了其在Gd-NCT中的潜在应用。

方法与结果

我们开发了Gd-DOTA-PSMA,这是一种专门为磁共振成像(MRI)引导的Gd-NCT设计的新型诊疗一体化生物钆剂。Ga-DOTA-PSMA正电子发射断层扫描-计算机断层扫描(PET/CT)成像显示,注射后2小时放射性示踪剂摄取达到峰值,肿瘤与非肿瘤(T/NT)比值为6.95±0.60。MRI分析证实注射后2小时T信号增强稳定。飞行时间电感耦合等离子体质谱(TOF-ICP-MS)显示,与PC-3肿瘤和其他健康器官相比,22Rv1肿瘤中的Gd浓度显著升高。ICP-MS分析显示,22Rv1肿瘤中的Gd浓度为165.69μg[Gd]/g,血液中的Gd浓度为35.25μg[Gd]/g,肿瘤与血液(T/B)比值为4.65±0.54,T/NT比值为3.65±0.49。用Gd-DOTA-PSMA进行中子照射可降低22Rv1细胞的活力,抑制集落形成,并诱导DNA损伤和凋亡。在22Rv1小鼠中,γ-H2AX水平在照射后6小时达到峰值,同时促凋亡蛋白增加,抗凋亡蛋白在24小时内减少。在注射Gd-DOTA-PSMA后的NCT组中,肿瘤生长得到有效抑制,体重没有减轻,与对照组相比,中位生存期增加了1.7倍。

结论

Gd-DOTA-PSMA作为一种设计用于前列腺癌靶向Gd-NCT的诊疗一体化生物钆剂,代表了一种新的治疗方法,拓宽了中子俘获疗法的潜在应用范围。

https://cdn.ncbi.nlm.nih.gov/pmc/blobs/1bae/11861226/e577b457960c/432_2025_6136_Fig1_HTML.jpg

文献AI研究员

20分钟写一篇综述,助力文献阅读效率提升50倍。

立即体验

用中文搜PubMed

大模型驱动的PubMed中文搜索引擎

马上搜索

文档翻译

学术文献翻译模型,支持多种主流文档格式。

立即体验