Suppr超能文献

多组学数据整合揭示了与猪体型分化相关的选择特征。

Integration of Multiomics Data Reveals Selection Characteristics of That Are Associated with Size Differentiation in Pigs.

作者信息

Wu Guandong, Yu Miao, Liu Tianxin, Zhang Dongjie, Chang Yang, Liu Zhonghua, Liu Di, Xu Chunzhu

机构信息

Key Laboratory of Animal Cellular and Genetics Engineering of Heilongjiang Province, Engineering Research Center of Intelligent Breeding and Farming of Pig in Northern Cold Region, College of Life Science, Northeast Agricultural University, Harbin 150030, China.

Institute of Animal Husbandry, Heilongjiang Academy of Agricultural Sciences, Harbin 150086, China.

出版信息

Int J Mol Sci. 2025 Feb 13;26(4):1569. doi: 10.3390/ijms26041569.

Abstract

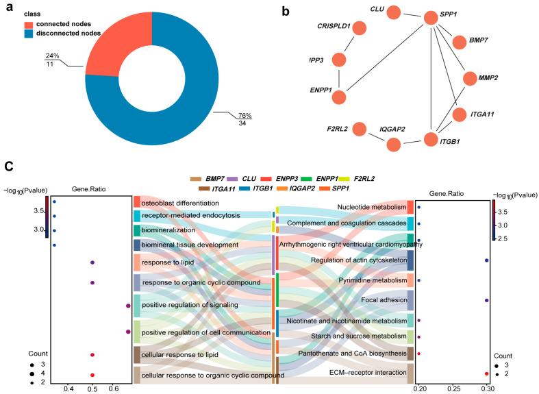
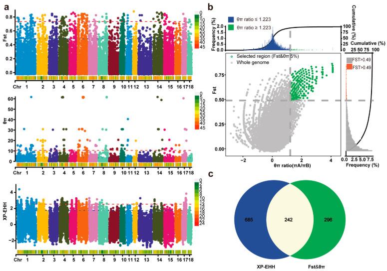
Min pigs, a prominent local breed from Northeast China, have diverged into two distinct breeds, Ermin (EM) pigs and Hebao (HB) pigs, through prolonged natural and artificial selection. Although these two breeds exhibit distinct differences in body size, the genetic mechanisms underlying this variation remain poorly understood. In this study, we performed whole-genome resequencing and transcriptome analysis on EM and HB pigs to elucidate the genetic basis of body size variation in Min pigs through genome-wide selection signal analysis and the identification of differentially expressed genes (DEGs). The analysis of genetic diversity and population genetic structure across 14 pig breeds revealed that, compared with other breeds, Min pigs present relatively high genetic diversity and a unique genetic structure. Notably, EM pigs exhibited significant genetic differentiation from HB pigs. Integrated analysis of whole-genome resequencing and transcriptome data revealed candidate genes associated with body size variation in Min pigs, including , , , , , , , , and . These genes are enriched primarily in pathways related to ECM-receptor interactions; pantothenate and CoA biosynthesis; starch and sucrose metabolism; nicotinate and nicotinamide metabolism; pyrimidine metabolism; nucleotide metabolism; cellular responses to lipids; biomineral tissue development; biomineralization; and other pathways related to cell signaling, metabolic responses, lipid deposition, and skeletal development. Notably, on chromosome 10 showed strong positive selection in EM pigs, with an SNP locus exhibiting a significant G/A allele frequency difference between EM pigs (G = 52.94%, A = 47.06%) and HB pigs (G = 0%, A = 100%). Our findings suggest that Min pigs potentially modulate lipid metabolism efficiency in adipose tissue through variations in the expression of the gene, potentially contributing to body size differences. These results provide new insights into the genetic mechanisms underlying body size variation in domestic pigs and serve as a valuable reference for identifying and breeding pig breeds with distinct body sizes.

摘要

民猪是中国东北地区的一个著名地方品种,经过长期的自然和人工选择,已分化为两个不同的品种,即二民猪(EM)和荷包猪(HB)。尽管这两个品种在体型上表现出明显差异,但其体型变异背后的遗传机制仍知之甚少。在本研究中,我们对EM猪和HB猪进行了全基因组重测序和转录组分析,通过全基因组选择信号分析和差异表达基因(DEG)的鉴定,阐明民猪体型变异的遗传基础。对14个猪品种的遗传多样性和群体遗传结构分析表明,与其他品种相比,民猪具有相对较高的遗传多样性和独特的遗传结构。值得注意的是,EM猪与HB猪表现出显著的遗传分化。全基因组重测序和转录组数据的综合分析揭示了与民猪体型变异相关的候选基因,包括 , , , , , , , , 和 。这些基因主要富集在与细胞外基质-受体相互作用、泛酸和辅酶A生物合成、淀粉和蔗糖代谢、烟酸和烟酰胺代谢、嘧啶代谢、核苷酸代谢、细胞对脂质的反应、生物矿化组织发育、生物矿化以及与细胞信号传导、代谢反应、脂质沉积和骨骼发育相关的其他途径中。值得注意的是,10号染色体上的 在EM猪中表现出强烈的正选择,一个单核苷酸多态性(SNP)位点在EM猪(G = 52.94%,A = 47.06%)和HB猪(G = 0%,A = 100%)之间表现出显著的G/A等位基因频率差异。我们的研究结果表明,民猪可能通过 基因表达的变化调节脂肪组织中的脂质代谢效率,这可能导致体型差异。这些结果为家猪体型变异的遗传机制提供了新的见解,并为鉴定和培育具有不同体型的猪品种提供了有价值的参考。

https://cdn.ncbi.nlm.nih.gov/pmc/blobs/fda9/11855449/588e8c2537ed/ijms-26-01569-g001.jpg

文献AI研究员

20分钟写一篇综述,助力文献阅读效率提升50倍。

立即体验

用中文搜PubMed

大模型驱动的PubMed中文搜索引擎

马上搜索

文档翻译

学术文献翻译模型,支持多种主流文档格式。

立即体验