Suppr超能文献

通过丝裂原活化蛋白激酶信号通路和乙烯信号通路调控水稻耐寒性。

Regulates Rice Cold Tolerance by MAPK Signaling Pathway and Ethylene Signaling Pathway.

作者信息

Wu Jiacheng, Cao Xufeng, Sun Xingzhuo, Chen Yulin, Zhang Peng, Li Yanting, Ma Chuan, Wu Lingli, Liang Xin, Fu Qiuping, Li Lihua, Zhu Jianqing, Jia Xiaomei, Ye Xiaoying, Zhu Jun, Chen Rongjun

机构信息

State Key Laboratory of Crop Gene Exploration and Utilization in Southwest China, Rice Research Institute of Sichuan Agricultural University, Chengdu 611130, China.

Demonstration Base for International Science & Technology Cooperation of Sichuan Province, Sichuan Agricultural University, Chengdu 611130, China.

出版信息

Int J Mol Sci. 2025 Feb 14;26(4):1633. doi: 10.3390/ijms26041633.

Abstract

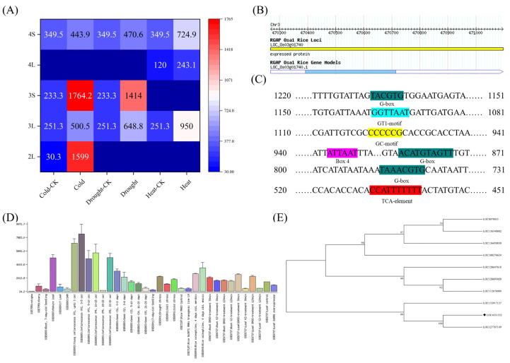
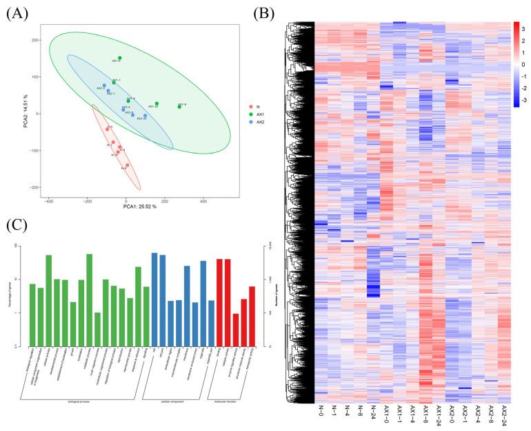
Low temperature stress represents a significant abiotic stress factor affecting rice yields. While the structure and some of the functions of cell cycle protein-dependent protein kinase inhibitor (CKI) family proteins have been the subject of study, their relevance to cold tolerance in rice has been less investigated. In this study, we cloned () and constructed anti-expression lines of this gene. The resulting lines exhibited significant cold sensitivity and displayed greater oxidative damage than wild type Nippobare (Nip). However, the activities of antioxidant enzymes, such as catalase (CAT), were significantly elevated in -AX plants in comparison to Nip following exposure to 4 °C stress. RNA sequencing revealed the presence of 18,822 differential genes, with the majority of them being expressed with temporal specificity. The Kyoto Encyclopedia of Genes and Genomes (KEGG) pathway enrichment analysis revealed that a considerable number of differentially expressed genes (DEGs) are involved in the metabolism of amino acids, lipids, and terpenoids. Weighted gene co-expression network analysis (WGCNA) revealed a close relationship between the genes in the turquoise and light green modules and rice cold tolerance traits. These genes were predominantly enriched in terpene metabolism and the metabolism of various plant secondary metabolites, suggesting that influences rice cold tolerance through the metabolism of these two classes of substances. An analysis of the genes within these two modules using transcription factor (TF) enrichment and KEGG enrichment revealed that they are predominantly regulated by mitogen-activated protein kinase (MAPK) and ethylene signaling pathways. Furthermore, we found that tryptophan metabolism, phenylalanine metabolism, and monoterpene synthesis were enriched in down-regulated pathway enrichment analysis. In addition, we also found that the MAPK signaling pathway was enriched in the KEGG enrichment analysis of AX2 with Nip. The results demonstrate that anti-expression of is associated with a notable decline in rice tolerance to cold stress.

摘要

低温胁迫是影响水稻产量的一个重要非生物胁迫因素。虽然细胞周期蛋白依赖性蛋白激酶抑制剂(CKI)家族蛋白的结构和一些功能已成为研究对象,但其与水稻耐寒性的相关性研究较少。在本研究中,我们克隆了()并构建了该基因的反义表达株系。所得株系表现出显著的冷敏感性,并且比野生型日本晴(Nip)表现出更大的氧化损伤。然而,与暴露于4℃胁迫后的Nip相比,过氧化氢酶(CAT)等抗氧化酶的活性在-AX植株中显著升高。RNA测序显示存在18822个差异基因,其中大多数基因具有时间特异性表达。京都基因与基因组百科全书(KEGG)通路富集分析表明,相当数量的差异表达基因(DEG)参与氨基酸、脂质和萜类化合物的代谢。加权基因共表达网络分析(WGCNA)显示,绿松石色和浅绿色模块中的基因与水稻耐寒性状密切相关。这些基因主要富集在萜类代谢和各种植物次生代谢产物的代谢中,表明()通过这两类物质的代谢影响水稻耐寒性。使用转录因子(TF)富集和KEGG富集对这两个模块内的基因进行分析表明,它们主要受丝裂原活化蛋白激酶(MAPK)和乙烯信号通路调控。此外,我们发现色氨酸代谢、苯丙氨酸代谢和单萜合成在下调通路富集分析中富集。此外,我们还发现MAPK信号通路在AX2与Nip的KEGG富集分析中富集。结果表明,()的反义表达与水稻对冷胁迫耐受性的显著下降有关。

https://cdn.ncbi.nlm.nih.gov/pmc/blobs/62ff/11855578/0daa8d42072d/ijms-26-01633-g001.jpg

文献AI研究员

20分钟写一篇综述,助力文献阅读效率提升50倍。

立即体验

用中文搜PubMed

大模型驱动的PubMed中文搜索引擎

马上搜索

文档翻译

学术文献翻译模型,支持多种主流文档格式。

立即体验