Suppr超能文献

人胎盘间充质干细胞衍生的DNA片段通过A2A受体在皮肤伤口模型中发挥治疗作用。

Human Placenta MSC-Derived DNA Fragments Exert Therapeutic Effects in a Skin Wound Model via the A2A Receptor.

作者信息

Lee Hankyu, Lee Hyun-Jung, Jang Hyeon-Jun, Park Hyeri, Kim Gi Jin

机构信息

Department of Bioinspired Science, CHA University, Seongnam-si 13488, Republic of Korea.

PLABiologics Co., Ltd., Seongnam-si 13522, Republic of Korea.

出版信息

Int J Mol Sci. 2025 Feb 19;26(4):1769. doi: 10.3390/ijms26041769.

Abstract

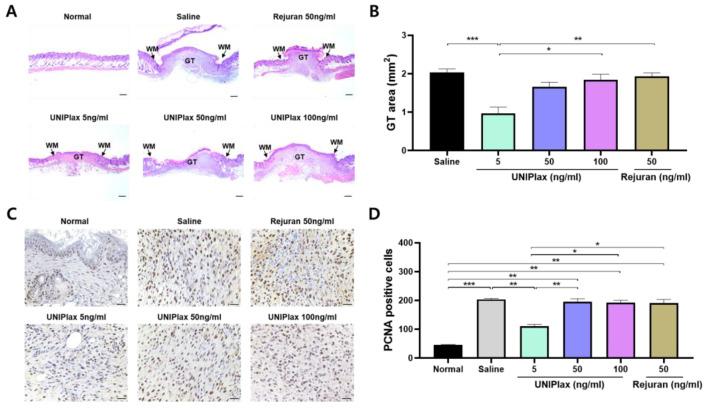
PDRN, polydeoxyribonucleotide, which is used as a tissue-regeneration material, is present in human cells under physiological conditions and stimulates regeneration and metabolic activity. PDRN can be used as a biomaterial for several types of regeneration, including wound healing, to promote cell growth and growth-factor production. The aims of this study were to determine the effect of PDRN derived from human placenta-derived mesenchymal stem cells (hPD-MSCs) on cellular regeneration through A2A receptor signaling and to investigate its therapeutic effects in a mouse model of wound healing. Human PDRN (UNIPlax) was extracted from hPD-MSCs fragmented via a sonication system and evaluated for its effect on the migration of HaCaT cells in an in vitro system and in a wound-healing mouse model in vivo. Compared with the sham treatment, UNIPlax treatment significantly increased the migration of injured HaCaT cells ( < 0.05). Additionally, the tube formation of human umbilical vein endothelial cells (HUVECs) was greater than that of the sham group ( < 0.05), and the effects of this treatment were mediated through the A2A receptor. Furthermore, UNIPlax treatment led to a decrease in wound size; in addition, the area of granulation and the rate of collagen formation at the wound site were significantly greater than those in the sham group in the wound-healing mouse model ( < 0.001). We also confirmed that UNIPlax promoted tissue regeneration and the expression of VEGF through the A2A receptor. Taken together, these findings indicate that UNIPlax has potential for regeneration of damaged tissues, including during wound healing.

摘要

多聚脱氧核糖核苷酸(PDRN)用作组织再生材料,在生理条件下存在于人体细胞中,可刺激再生和代谢活性。PDRN可用作多种类型再生的生物材料,包括伤口愈合,以促进细胞生长和生长因子产生。本研究的目的是确定源自人胎盘间充质干细胞(hPD-MSCs)的PDRN通过A2A受体信号传导对细胞再生的影响,并研究其在伤口愈合小鼠模型中的治疗效果。人PDRN(UNIPlax)从经超声处理系统破碎的hPD-MSCs中提取,并在体外系统和体内伤口愈合小鼠模型中评估其对HaCaT细胞迁移的影响。与假处理相比,UNIPlax处理显著增加了受损HaCaT细胞的迁移(<0.05)。此外,人脐静脉内皮细胞(HUVECs)的管形成大于假处理组(<0.05),且该处理的效果通过A2A受体介导。此外,UNIPlax处理导致伤口大小减小;在伤口愈合小鼠模型中,伤口部位的肉芽面积和胶原蛋白形成率也显著大于假处理组(<0.001)。我们还证实,UNIPlax通过A2A受体促进组织再生和VEGF表达。综上所述,这些发现表明UNIPlax在包括伤口愈合期间的受损组织再生方面具有潜力。

https://cdn.ncbi.nlm.nih.gov/pmc/blobs/286b/11855862/e457c84125ee/ijms-26-01769-g005.jpg

文献AI研究员

20分钟写一篇综述,助力文献阅读效率提升50倍。

立即体验

用中文搜PubMed

大模型驱动的PubMed中文搜索引擎

马上搜索

文档翻译

学术文献翻译模型,支持多种主流文档格式。

立即体验