Suppr超能文献

多组学分析揭示了在伴有突变的醛固酮瘤中具有临床相关性的细胞生态系统。

Multiomics analysis unveils the cellular ecosystem with clinical relevance in aldosterone-producing adenomas with mutations.

作者信息

Yokomoto-Umakoshi Maki, Fujita Masamichi, Umakoshi Hironobu, Ogasawara Tatsuki, Iwahashi Norifusa, Nakatani Kohta, Kaneko Hiroki, Fukumoto Tazuru, Nakao Hiroshi, Haji Shojiro, Kawamura Namiko, Shimma Shuichi, Seki Masahide, Suzuki Yutaka, Izumi Yoshihiro, Oda Yoshinao, Eto Masatoshi, Ogawa Seishi, Bamba Takeshi, Ogawa Yoshihiro

机构信息

Department of Medicine and Bioregulatory Science, Graduate School of Medical Sciences, Kyushu University, Fukuoka 812-8582, Japan.

Division of Metabolomics, Medical Research Center for High Depth Omics, Medical Institute of Bioregulation, Kyushu University, Fukuoka 812-8582, Japan.

出版信息

Proc Natl Acad Sci U S A. 2025 Mar 4;122(9):e2421489122. doi: 10.1073/pnas.2421489122. Epub 2025 Feb 26.

Abstract

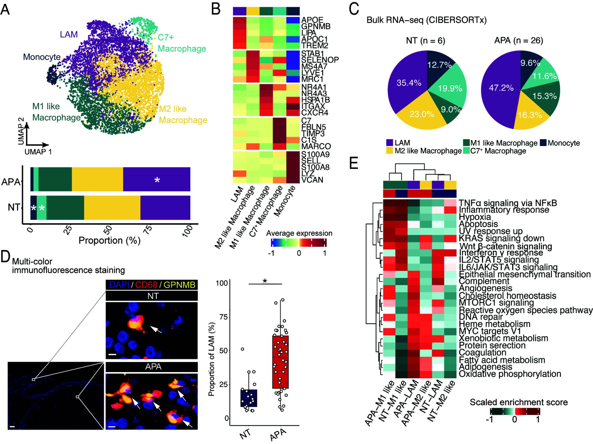
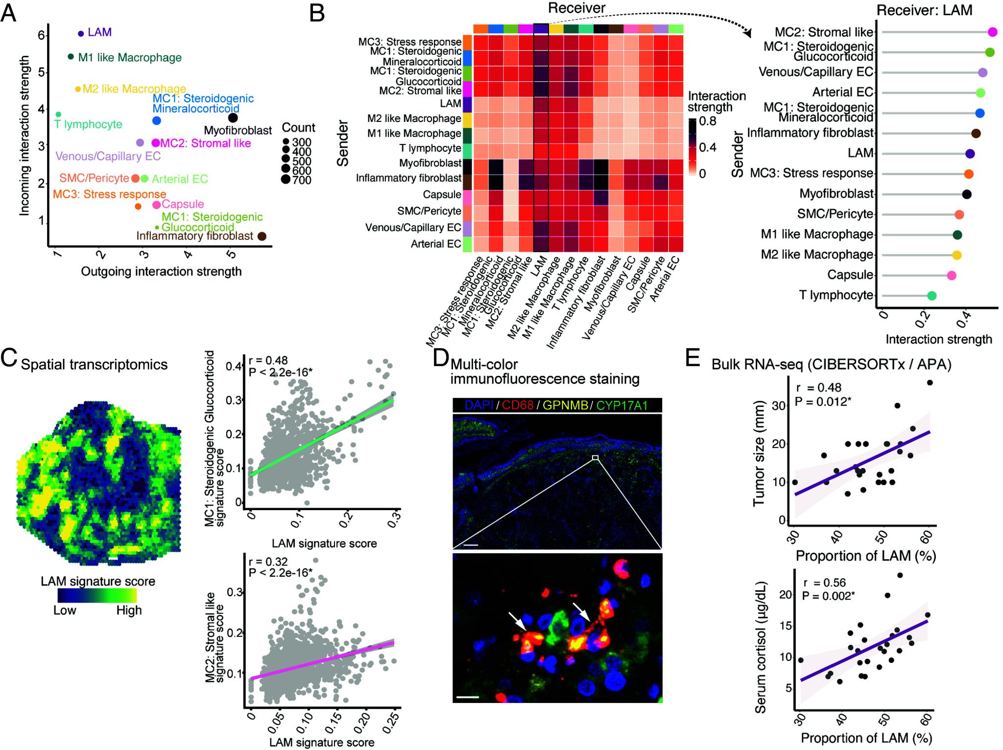
Aldosterone-producing adenomas (APA), a major endocrine tumor and leading subtype of primary aldosteronism, cause secondary hypertension with high cardiometabolic risks. Despite potentially producing multiple steroid hormones, detailed cellular mechanisms in APA remain insufficiently studied. Our multiomics analysis focusing on APA with mutations, which represent the most common genetic form, revealed marked cellular heterogeneity. Tumor cell reprogramming initiated from stress-responsive cells to aldosterone-producing or cortisol-producing cells, with the latter progressing to proliferative stromal-like cells. These cell subtypes showed spatial segregation, and APA exhibited genomic intratumor heterogeneity. Among the nonparenchymal cells, lipid-associated macrophages, which were abundant in APA, might promote the progression of cortisol-producing and stromal-like cells, suggesting their role in the tumor microenvironment. Intratumor cortisol synthesis was correlated with increased blood cortisol levels, which were associated with the development of vertebral fractures, a hallmark of osteoporosis. This study unveils the complex cellular ecosystem with clinical relevance in APA with mutations, providing insights into tumor biology that could inform future clinical approaches.

摘要

醛固酮瘤(APA)是一种主要的内分泌肿瘤,也是原发性醛固酮增多症的主要亚型,可导致具有高心脏代谢风险的继发性高血压。尽管APA可能产生多种甾体激素,但其详细的细胞机制仍研究不足。我们针对具有最常见基因形式的突变型APA进行的多组学分析揭示了明显的细胞异质性。肿瘤细胞重编程从应激反应细胞开始,转变为产生醛固酮或皮质醇的细胞,后者进一步发展为增殖性基质样细胞。这些细胞亚型表现出空间分隔,且APA呈现出基因组肿瘤内异质性。在非实质细胞中,APA中丰富的脂质相关巨噬细胞可能促进产生皮质醇的细胞和基质样细胞的进展,表明它们在肿瘤微环境中的作用。肿瘤内皮质醇合成与血液皮质醇水平升高相关,而血液皮质醇水平升高与椎体骨折的发生有关,椎体骨折是骨质疏松症的一个标志。本研究揭示了具有临床相关性的突变型APA复杂的细胞生态系统,为肿瘤生物学提供了见解,可为未来的临床治疗方法提供参考。

https://cdn.ncbi.nlm.nih.gov/pmc/blobs/61d6/11892633/5f6df58b9a66/pnas.2421489122fig01.jpg

文献AI研究员

20分钟写一篇综述,助力文献阅读效率提升50倍。

立即体验

用中文搜PubMed

大模型驱动的PubMed中文搜索引擎

马上搜索

文档翻译

学术文献翻译模型,支持多种主流文档格式。

立即体验