Suppr超能文献

严重急性呼吸综合征冠状病毒2(SARS-CoV-2)IgG4增加会因Fc功能、Fc受体多态性和病毒变体而产生不同后果。

Increased SARS-CoV-2 IgG4 has variable consequences dependent upon Fc function, Fc receptor polymorphism, and viral variant.

作者信息

Aurelia L Carissa, Purcell Ruth A, Theisen Robert M, Kelly Andrew, Esterbauer Robyn, Ramanathan Pradhipa, Lee Wen Shi, Wines Bruce D, Hogarth P Mark, Juno Jennifer A, Allen Lilith F, Bond Katherine A, Williamson Deborah A, Trevillyan Janine M, Trubiano Jason A, Nguyen Thi Ho, Kedzierska Katherine, Wheatley Adam K, Kent Stephen J, Arnold Kelly B, Selva Kevin John, Chung Amy W

机构信息

Department of Microbiology and Immunology, Peter Doherty Institute for Infection and Immunity, University of Melbourne, Melbourne, VIC, Australia.

Department of Biomedical Engineering, University of Michigan, Ann Arbor, MI, United States.

出版信息

Sci Adv. 2025 Feb 28;11(9):eads1482. doi: 10.1126/sciadv.ads1482. Epub 2025 Feb 26.

Abstract

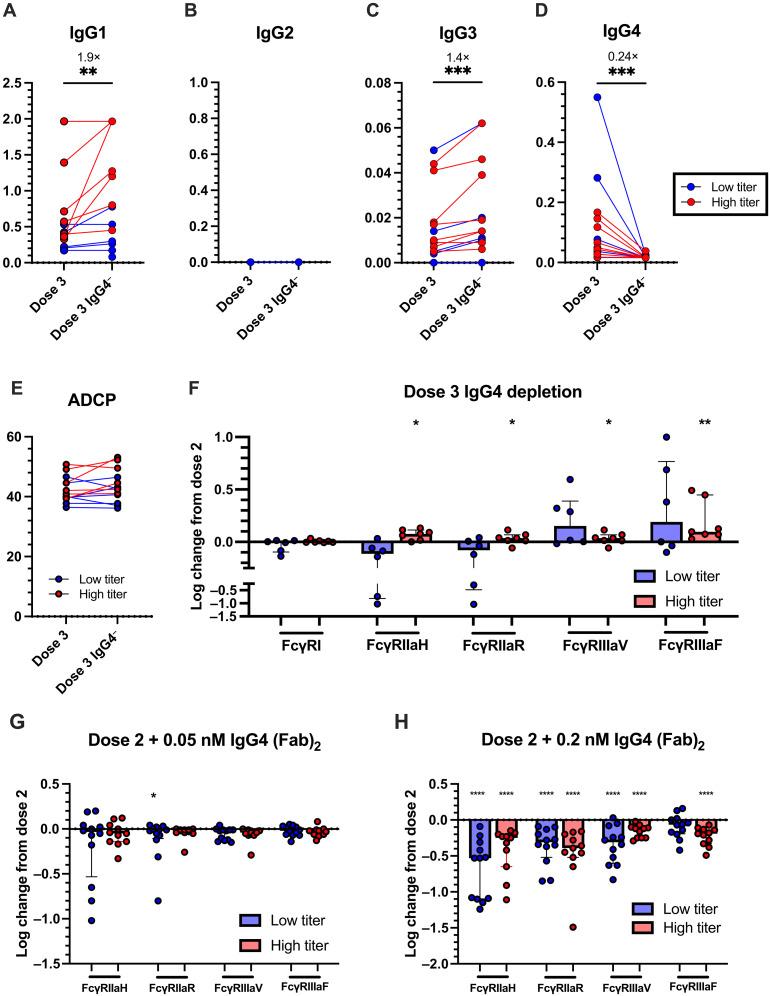
Repeated mRNA COVID-19 vaccination increases spike-specific immunoglobulin G4 (IgG4) titers. Here, we characterized the influence of increased IgG4 titers on a range of Fc-mediated responses. Elevated spike-specific IgG4 reduced binding to FcγRIIIa and decreased antibody-dependent cellular cytotoxicity. However, in individuals with lower total spike-specific IgG, IgG4 acted in synergy with other IgG subclasses to improve FcγRI and FcγRIIa binding and consequently antibody-dependent cellular phagocytosis. Furthermore, this trend was more pronounced with more recent SARS-CoV-2 variants where vaccination induced comparably lower total spike-specific titers. These observations were further confirmed by in silico modeling where antibody subclass concentrations and FcγR polymorphisms were modulated. Collectively, we illustrate that the impact of elevated IgG4 titers upon Fc functions is dependent on multiple interconnected antibody and antigen factors, which should be taken into consideration when dissecting the mechanisms driving an effective Fc-mediated response following vaccination.

摘要

重复接种新冠病毒mRNA疫苗可提高刺突蛋白特异性免疫球蛋白G4(IgG4)滴度。在此,我们描述了IgG4滴度升高对一系列Fc介导反应的影响。升高的刺突蛋白特异性IgG4减少了与FcγRIIIa的结合,并降低了抗体依赖性细胞毒性。然而,在总刺突蛋白特异性IgG较低的个体中,IgG4与其他IgG亚类协同作用,以改善FcγRI和FcγRIIa的结合,从而增强抗体依赖性细胞吞噬作用。此外,在接种疫苗诱导的总刺突蛋白特异性滴度相对较低的新冠病毒变异株中,这种趋势更为明显。通过计算机模拟进一步证实了这些观察结果,其中对抗体亚类浓度和FcγR多态性进行了调节。总体而言,我们表明IgG4滴度升高对Fc功能的影响取决于多个相互关联的抗体和抗原因素,在剖析疫苗接种后驱动有效Fc介导反应的机制时应考虑这些因素。

https://cdn.ncbi.nlm.nih.gov/pmc/blobs/1054/11864192/bcdfce28264f/sciadv.ads1482-f1.jpg

文献AI研究员

20分钟写一篇综述,助力文献阅读效率提升50倍。

立即体验

用中文搜PubMed

大模型驱动的PubMed中文搜索引擎

马上搜索

文档翻译

学术文献翻译模型,支持多种主流文档格式。

立即体验