Suppr超能文献

具有Fc功能的TIGITx4-1BB双特异性抗体通过增强CD8 T细胞活性和Fcγ受体介导的肿瘤微环境调节,发挥强大而持久的抗肿瘤活性。

Fc-competent TIGITx4-1BB bispecific antibody exerts potent long-lasting antitumor activity by potentiating CD8 T cell activity and Fcγ receptor-mediated modulation of the tumor microenvironment.

作者信息

Son Wonjun, Lee Yangsoon, Park Yelim, Park Kyeong-Su, Kim Sora, Youn Hyunseong, Seo Arim, Sung Byungje, Lee Sang Hoon, Won Jonghwa

机构信息

Oncology Discovery, ABL Bio Inc, Seongnam, Korea (the Republic of).

Quality Control, ABL Bio Inc, Seongnam, Korea (the Republic of).

出版信息

J Immunother Cancer. 2025 Feb 25;13(2):e010728. doi: 10.1136/jitc-2024-010728.

Abstract

BACKGROUND

TIGIT was identified as a target immune checkpoint for overcoming resistance to PD-(L)1-blocking antibodies. However, the clinical efficacies of TIGIT antibodies were moderate in monotherapy and mixed in combination with PD-(L)1 antibodies. 4-1BB, a strong inducible costimulatory receptor, is another attractive target in antitumor therapeutics. This study investigated whether ABL112, an Fc-competent bispecific antibody targeting TIGIT and 4-1BB (TIGITx4-1BB), would enhance antitumor activity via Fcγ receptor (FcγR)-mediated macrophage activation and antibody-dependent cell-mediated functions.

METHODS

TIGIT-dependent 4-1BB activation and TIGIT-blocking activity were assessed using reporter Jurkat T cell lines expressing 4-1BB and TIGIT, respectively. In vivo antitumor activity was confirmed in h4-1BB knock-in mice. The main immune cell subsets associated with the antitumor activity of ABL112 were identified using antibodies for depleting specific immune cell subtypes or FcγR-blocking antibodies. The effects of a combined pembrolizumab or atezolizumab treatment with ABL112 were assessed in two mouse models with different genetic backgrounds. Statistical analysis was performed using one-way or two-way analysis of variance (ANOVA) with Dunnett's multiple-comparison test or one-way ANOVA with Fisher's multiple-comparison test.

RESULTS

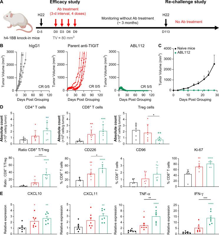
ABL112 restored T cell activity by blocking TIGIT-CD155 interactions, based on a TIGIT blockade reporter assay. ABL112, an Fc-competent TIGITx4-1BB bispecific antibody, showed strong FcγRI-dependent 4-1BB activation along with TIGIT-dependent 4-1BB activation. In H22 tumor models expressing high levels of endogenous CD155, both ABL112 and parent TIGIT single-domain Ab showed potent tumor-suppressive activity; however, only ABL112 exerted long-lasting antitumor activity. ABL112 induced a marked decrease in Treg numbers, while augmenting the absolute number of CD8 T cells and proportion of CD226 CD8 T cells. The expressions of CXCL10, CXCL11, IFN-γ, and TNF-α increased, indicating myeloid cell activation and potential modification of the tumor microenvironment to an inflammatory phenotype. ABL112 not only showed outstanding antitumor activity as a monotherapy, but also showed synergistic effects with PD-(L)1 mAb compared with the combined TIGIT-PD-(L)1 mAb treatments.

CONCLUSIONS

Through multiple mechanisms of action, ABL112 exerted potent tumor-killing activity and immune memory response alone or in combination with anti-PD-(L)1 therapies, representing a promising new cancer treatment strategy.

摘要

背景

TIGIT被确定为克服对PD-(L)1阻断抗体耐药性的一种免疫检查点靶点。然而,TIGIT抗体单药治疗的临床疗效中等,与PD-(L)1抗体联合使用时效果不一。4-1BB是一种强诱导性共刺激受体,是抗肿瘤治疗中另一个有吸引力的靶点。本研究调查了ABL112,一种靶向TIGIT和4-1BB的具有Fc活性的双特异性抗体(TIGITx4-1BB),是否会通过Fcγ受体(FcγR)介导的巨噬细胞激活和抗体依赖性细胞介导功能增强抗肿瘤活性。

方法

分别使用表达4-1BB和TIGIT的报告基因Jurkat T细胞系评估TIGIT依赖性4-1BB激活和TIGIT阻断活性。在h4-1BB基因敲入小鼠中证实了体内抗肿瘤活性。使用用于耗尽特定免疫细胞亚型的抗体或FcγR阻断抗体鉴定与ABL112抗肿瘤活性相关的主要免疫细胞亚群。在两种具有不同遗传背景的小鼠模型中评估了派姆单抗或阿替利珠单抗与ABL112联合治疗的效果。使用带有Dunnett多重比较检验的单向或双向方差分析(ANOVA)或带有Fisher多重比较检验的单向ANOVA进行统计分析。

结果

基于TIGIT阻断报告基因检测,ABL112通过阻断TIGIT-CD155相互作用恢复了T细胞活性。ABL112,一种具有Fc活性的TIGITx4-1BB双特异性抗体,显示出强烈的FcγRI依赖性4-1BB激活以及TIGIT依赖性4-1BB激活。在表达高水平内源性CD155的H22肿瘤模型中,ABL112和亲本TIGIT单域抗体均显示出强大的肿瘤抑制活性;然而,只有ABL112发挥了持久的抗肿瘤活性。ABL112导致调节性T细胞数量显著减少,同时增加了CD8 T细胞的绝对数量和CD226⁺ CD8 T细胞的比例。CXCL10、CXCL11、IFN-γ和TNF-α的表达增加,表明髓样细胞激活以及肿瘤微环境可能向炎症表型转变。ABL112不仅作为单药治疗显示出出色的抗肿瘤活性,而且与PD-(L)1单克隆抗体联合使用时与TIGIT-PD-(L)1单克隆抗体联合治疗相比显示出协同作用。

结论

通过多种作用机制,ABL112单独或与抗PD-(L)1疗法联合使用时发挥了强大的肿瘤杀伤活性和免疫记忆反应,代表了一种有前景的新型癌症治疗策略。

https://cdn.ncbi.nlm.nih.gov/pmc/blobs/49bd/12083285/1a2a91bc51a5/jitc-13-2-g001.jpg

文献AI研究员

20分钟写一篇综述,助力文献阅读效率提升50倍。

立即体验

用中文搜PubMed

大模型驱动的PubMed中文搜索引擎

马上搜索

文档翻译

学术文献翻译模型,支持多种主流文档格式。

立即体验