Suppr超能文献

靶向焦亡可逆转KIAA1199介导的结直肠癌免疫治疗耐药性。

Targeting pyroptosis reverses KIAA1199-mediated immunotherapy resistance in colorectal cancer.

作者信息

Li Lisha, Zhao Lei, Zhou Diwei, Yu Yuanhang, Zhang Peiyi, Zheng Jinge, Lin Zhenyu, Yu Dandan, Ren Jinghua, Zhang Jing, Zhou Pengfei, Zhang Dejun, Zhang Tao

机构信息

Cancer Center, Union Hospital, Tongji Medical College, Huazhong University of Science and Technology, Wuhan, China.

Institute of Radiation Oncology, Union Hospital, Tongji Medical College, Huazhong University of Science and Technology, Wuhan, China.

出版信息

J Immunother Cancer. 2025 Feb 25;13(2):e010000. doi: 10.1136/jitc-2024-010000.

Abstract

BACKGROUND

Despite advancements in treatment modalities, several patients with colorectal cancer (CRC) remain unresponsive to immune checkpoint inhibitor therapy. Pyroptosis, an inflammatory programmed cell death process, holds substantial promise for tumor immunotherapy. In this study, we explored the use of pyroptosis to overcome immunotherapy resistance in CRC.

METHODS

We used a pyroptosis-related gene panel to construct an immunotherapy efficacy evaluation model and validated its performance by immunohistochemical staining of CRC patient samples. Pyroptosis and its underlying mechanisms were examined both in vitro and in vivo using PCR, western blotting, lactate dehydrogenase release assay, ELISA, co-immunoprecipitation, immunohistochemistry, fluorescence cell assays, microscopic imaging, flow cytometry analysis and bioinformatics approaches.

RESULTS

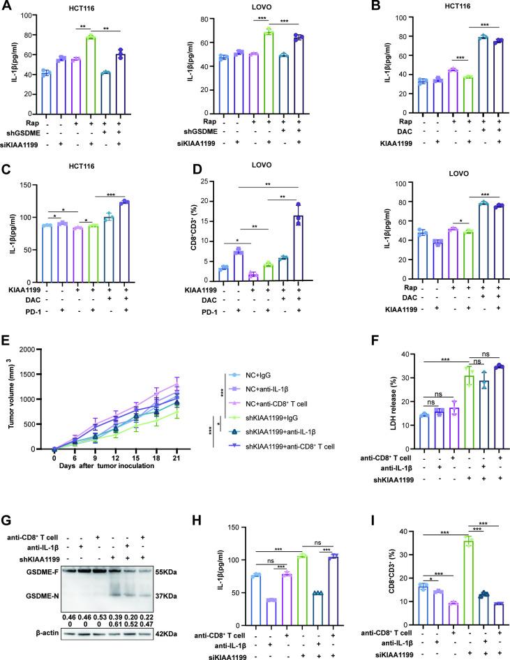
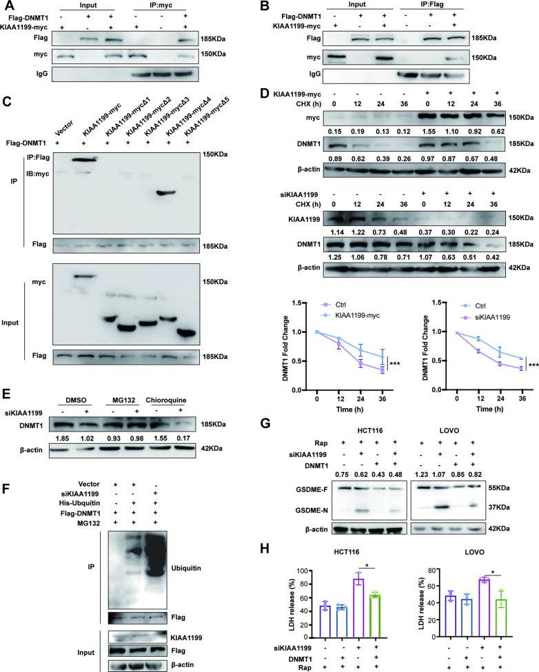
We established a model to define high or low levels of pyroptosis in CRC, revealed that low pyroptosis led to immunotherapy resistance, and identified KIAA1199 as a characteristic protein of low pyroptosis CRC. We further demonstrated that KIAA1199 contributes to low pyroptosis, resulting in resistance to immunotherapy. Mechanistically, KIAA1199 bound to and stabilized DNA methyltransferase-1 (DNMT1), thereby inhibiting GSDME-mediated pyroptosis. Importantly, our study highlighted that decitabine reversed KIAA1199-mediated immunotherapy resistance by enhancing pyroptosis to restore IL-1B release and CD8 T cell infiltration.

CONCLUSIONS

We found a critical role of KIAA1199 in promoting immunotherapy resistance by suppressing pyroptosis via the DNMT1/GSDME pathway in CRC. Decitabine has emerged as a promising therapeutic agent for reversing KIAA1199-mediated immunotherapy resistance by enhancing pyroptosis. Our findings provide valuable insights for enhancing the efficacy of immunotherapy in patients with CRC who exhibit resistance to conventional immunotherapy approaches.

摘要

背景

尽管治疗方式有所进步,但仍有部分结直肠癌(CRC)患者对免疫检查点抑制剂治疗无反应。细胞焦亡是一种炎症性程序性细胞死亡过程,在肿瘤免疫治疗中具有巨大潜力。在本研究中,我们探索利用细胞焦亡来克服CRC中的免疫治疗耐药性。

方法

我们使用细胞焦亡相关基因面板构建免疫治疗疗效评估模型,并通过对CRC患者样本进行免疫组化染色来验证其性能。利用PCR、蛋白质免疫印迹法、乳酸脱氢酶释放试验、酶联免疫吸附测定、免疫共沉淀、免疫组化、荧光细胞试验、显微镜成像、流式细胞术分析和生物信息学方法,在体外和体内研究细胞焦亡及其潜在机制。

结果

我们建立了一个模型来定义CRC中细胞焦亡的高或低水平,发现低细胞焦亡导致免疫治疗耐药,并将KIAA1199鉴定为低细胞焦亡CRC的特征性蛋白。我们进一步证明,KIAA1199导致细胞焦亡水平降低,从而产生免疫治疗耐药性。机制上,KIAA1199与DNA甲基转移酶-1(DNMT1)结合并使其稳定,从而抑制GSDME介导的细胞焦亡。重要的是,我们的研究强调,地西他滨通过增强细胞焦亡以恢复IL-1B释放和CD8 T细胞浸润,逆转了KIAA1199介导的免疫治疗耐药性。

结论

我们发现KIAA1199在CRC中通过DNMT1/GSDME途径抑制细胞焦亡,从而促进免疫治疗耐药方面发挥关键作用。地西他滨已成为一种有前景的治疗药物,可通过增强细胞焦亡来逆转KIAA1199介导的免疫治疗耐药性。我们的研究结果为提高对传统免疫治疗方法耐药的CRC患者的免疫治疗疗效提供了有价值的见解。

https://cdn.ncbi.nlm.nih.gov/pmc/blobs/a1ed/11865760/cc8c9d029741/jitc-13-2-g001.jpg

文献AI研究员

20分钟写一篇综述,助力文献阅读效率提升50倍。

立即体验

用中文搜PubMed

大模型驱动的PubMed中文搜索引擎

马上搜索

文档翻译

学术文献翻译模型,支持多种主流文档格式。

立即体验