Suppr超能文献

FSTL1通过激活TGF-β介导的Smad2/3磷酸化来加速椎间盘退变中髓核来源的间充质干细胞凋亡。

FSTL1 accelerates nucleus pulposus-derived mesenchymal stem cell apoptosis in intervertebral disc degeneration by activating TGF-β-mediated Smad2/3 phosphorylation.

作者信息

Yan Xu, Ding Jing-Yu, Zhang Ren-Jie, Wang Yan-Xin, Zhou Lu-Ping, Zhang Hua-Qing, Kang Liang, Jia Chong-Yu, Liu Xiao-Ying, Shen Cai-Liang

机构信息

Department of Orthopedics and Spine Surgery, The First Affiliated Hospital of Anhui Medical University, 218 Jixi Road, Hefei, Anhui, 230022, China.

Laboratory of Spinal and Spinal Cord Injury Regeneration and Repair, The First Affiliated Hospital of Anhui Medical University, 218 Jixi Road, Hefei, Anhui, 230022, China.

出版信息

J Transl Med. 2025 Feb 26;23(1):232. doi: 10.1186/s12967-025-06231-w.

Abstract

BACKGROUND

Intervertebral disc degeneration (IVDD) is the leading cause of low back pain, and repair using nucleus pulposus-derived mesenchymal stem cells (NP-MSCs) represents a promising therapeutic approach. However, both endogenous and transplanted NP-MSCs demonstrate limited proliferative capacity, increased apoptosis, and reduced resilience to the harsh microenvironment within the degenerative intervertebral disc (IVD).

METHODS

RNA sequencing (RNA-seq) was utilized to identify genes and associated mechanisms that mediate the responses of NP-MSCs to acidic conditions. Western blotting, qPCR, and immunofluorescence were used to evaluate follistatin-like 1 (FSTL1) expression in NP-MSCs. Apoptosis and extracellular matrix (ECM) anabolism were assessed via flow cytometry, TUNEL staining and Western blotting, while the TGF-β/Smad2/3 pathway was analyzed using Western blotting and immunofluorescence. FSTL1 knockdown with small interfering RNA (siRNA) was performed to determine its role in apoptosis and ECM regulation. The FSTL1 siRNA pretreatment was assessed in a puncture-induced rat IVDD model using MRI and histological staining.

RESULTS

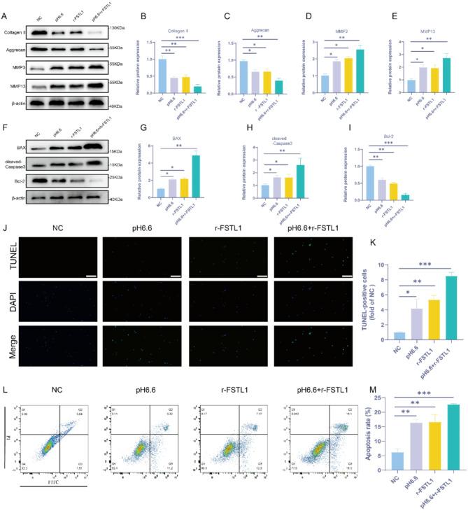
Using RNA-seq, we identified FSTL1 as the primary acid-responsive gene in NP-MSCs. We further observed elevated FSTL1 expression in NP-MSCs isolated from degenerative IVDs in both humans and rats compared to normal IVDs. Acidic conditions upregulated FSTL1 expression in NP-MSCs in a pH-dependent manner. Notably, recombinant FSTL1 was shown to enhance cellular apoptosis and disrupt ECM metabolism. Conversely, silencing FSTL1 with siRNA reduced NP-MSC apoptosis and improved ECM anabolism. Importantly, TGF-β pathway inhibition partially reversed the pro-apoptotic and ECM catabolism effects of FSTL1. In the rat model of IVDD, pretreatment of NP-MSCs with FSTL1 siRNA significantly suppressed IVDD progression.

CONCLUSIONS

This study provides novel insights into the mechanistic role of FSTL1 in acid-induced apoptosis of NP-MSCs and its contribution to the progression of IVDD. These findings offer valuable perspectives for developing targeted therapeutic strategies to mitigate IVDD progression.

摘要

背景

椎间盘退变(IVDD)是腰痛的主要原因,使用髓核来源的间充质干细胞(NP-MSCs)进行修复是一种很有前景的治疗方法。然而,内源性和移植的NP-MSCs均表现出增殖能力有限、凋亡增加以及对退变椎间盘(IVD)内恶劣微环境的抵抗力降低。

方法

利用RNA测序(RNA-seq)来鉴定介导NP-MSCs对酸性条件反应的基因及相关机制。采用蛋白质免疫印迹法、qPCR和免疫荧光法评估NP-MSCs中卵泡抑素样蛋白1(FSTL1)的表达。通过流式细胞术、TUNEL染色和蛋白质免疫印迹法评估细胞凋亡和细胞外基质(ECM)合成代谢,同时使用蛋白质免疫印迹法和免疫荧光法分析TGF-β/Smad2/3信号通路。采用小干扰RNA(siRNA)敲低FSTL1以确定其在细胞凋亡和ECM调节中的作用。在穿刺诱导的大鼠IVDD模型中,使用MRI和组织学染色评估FSTL1 siRNA预处理情况。

结果

通过RNA-seq,我们确定FSTL1是NP-MSCs中主要的酸反应基因。我们进一步观察到,与正常IVD相比,从人类和大鼠退变IVD中分离出的NP-MSCs中FSTL1表达升高。酸性条件以pH依赖的方式上调NP-MSCs中FSTL1的表达。值得注意的是,重组FSTL1可增强细胞凋亡并破坏ECM代谢。相反,用siRNA沉默FSTL1可减少NP-MSC凋亡并改善ECM合成代谢。重要的是,TGF-β信号通路抑制部分逆转了FSTL1的促凋亡和ECM分解代谢作用。在IVDD大鼠模型中,用FSTL1 siRNA预处理NP-MSCs可显著抑制IVDD进展。

结论

本研究为FSTL1在酸诱导的NP-MSCs凋亡中的机制作用及其对IVDD进展的贡献提供了新的见解。这些发现为制定减轻IVDD进展的靶向治疗策略提供了有价值的观点。

https://cdn.ncbi.nlm.nih.gov/pmc/blobs/436e/11863476/1e265bbf22ca/12967_2025_6231_Fig1_HTML.jpg

文献AI研究员

20分钟写一篇综述,助力文献阅读效率提升50倍。

立即体验

用中文搜PubMed

大模型驱动的PubMed中文搜索引擎

马上搜索

文档翻译

学术文献翻译模型,支持多种主流文档格式。

立即体验