Suppr超能文献

天然产物作为抑制癌细胞线粒体呼吸的先导物。

Natural product as a lead for impairing mitochondrial respiration in cancer cells.

作者信息

Pyrczak-Felczykowska Agnieszka, Kaczorowska Anna-Karina, Giełdoń Artur, Braczko Alicja, Smoleński Ryszard T, Antosiewicz Jędrzej, Reekie Tristan A, Herman-Antosiewicz Anna

机构信息

Department of Physiology, Medical University of Gdańsk, Gdańsk, Poland.

Faculty of Biology, Collection of Plasmids and Microorganisms, University of Gdańsk, Gdańsk, Poland.

出版信息

J Enzyme Inhib Med Chem. 2025 Dec;40(1):2465575. doi: 10.1080/14756366.2025.2465575. Epub 2025 Feb 27.

Abstract

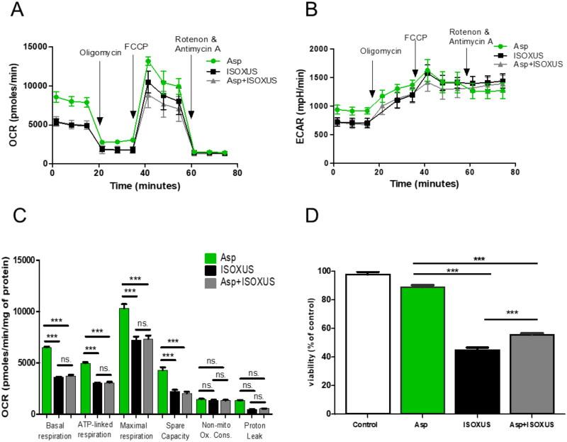
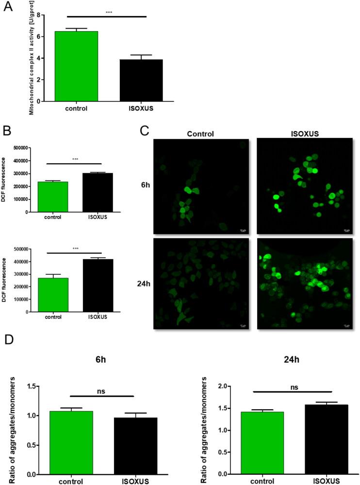
The impact of the isoxazole derivative of usnic acid, (formerly known as 2b) on cancer and non-cancerous cell metabolism was investigated. significantly reduced the utilisation of most metabolic substrates that produce NADH or FADH2, mitochondrial electron flow and oxygen consumption rate (OCR) in MCF-7 breast cancer cells in contrast to HB2 normal epithelial cells. Molecular docking revealed that inhibits mitochondrial respiratory chain complex II, which was confirmed experimentally. Disturbance of electron flow in MCF-7 cells resulted in increased reactive oxygen species (ROS) production. They appeared crucial for -induced cancer cell vacuolization and a drop in survival as an antioxidant, α-tocopherol, protected against these processes. These findings indicate that is a metabolic inhibitor that targets mitochondrial complex II in breast cancer cells resulting in diminished ATP production and increased ROS formation which translates into reduced cell viability.

摘要

研究了松萝酸异恶唑衍生物(以前称为2b)对癌细胞和非癌细胞代谢的影响。与HB2正常上皮细胞相比,它显著降低了MCF-7乳腺癌细胞中大多数产生NADH或FADH2的代谢底物的利用率、线粒体电子流和氧消耗率(OCR)。分子对接显示,它抑制线粒体呼吸链复合物II,这一点得到了实验证实。MCF-7细胞中电子流的紊乱导致活性氧(ROS)生成增加。它们似乎对诱导癌细胞空泡化和存活率下降至关重要,因为抗氧化剂α-生育酚可防止这些过程。这些发现表明,它是一种代谢抑制剂,靶向乳腺癌细胞中的线粒体复合物II,导致ATP生成减少和ROS形成增加,进而导致细胞活力降低。

https://cdn.ncbi.nlm.nih.gov/pmc/blobs/c864/11869345/1274208ad159/IENZ_A_2465575_UF0001_C.jpg

文献AI研究员

20分钟写一篇综述,助力文献阅读效率提升50倍。

立即体验

用中文搜PubMed

大模型驱动的PubMed中文搜索引擎

马上搜索

文档翻译

学术文献翻译模型,支持多种主流文档格式。

立即体验