Suppr超能文献

一条不依赖Lgr5的发育谱系参与小鼠肠道再生。

A Lgr5-independent developmental lineage is involved in mouse intestinal regeneration.

作者信息

Marefati Maryam, Fernandez-Vallone Valeria, Leprovots Morgane, Vasile Gabriella, Libert Frédérick, Lefort Anne, Dinsart Gilles, Weber Achim, Jetzer Jasna, Garcia Marie-Isabelle, Vassart Gilbert

机构信息

Institute of Interdisciplinary Research in Molecular Human Biology (IRIBHM, https://iribhm.org/), Université Libre de Bruxelles (ULB), 1070 Brussels, Belgium.

Institute of Pathology and Molecular Pathology, University Hospital Zurich, University of Zurich, CH-8091 Zurich, Switzerland.

出版信息

Development. 2025 Apr 1;152(7). doi: 10.1242/dev.204654. Epub 2025 Apr 10.

Abstract

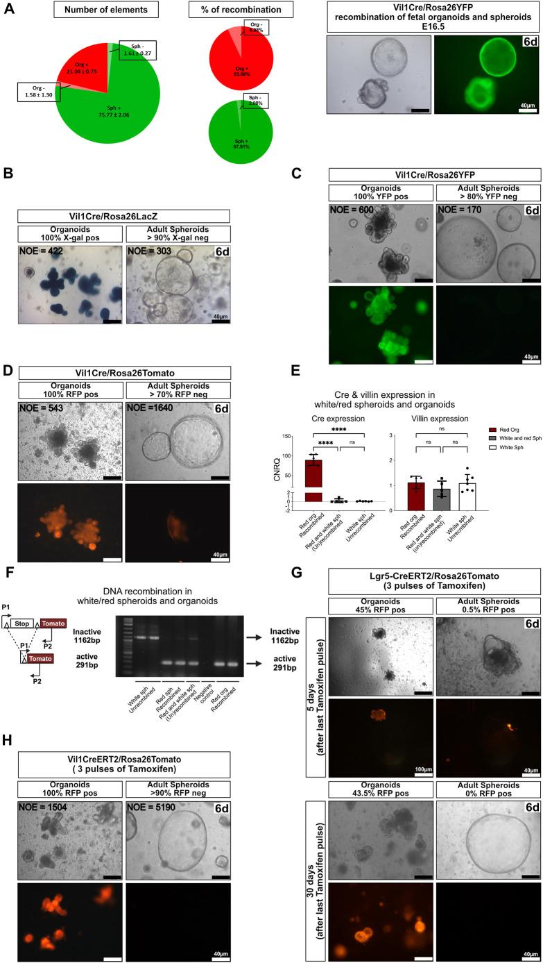
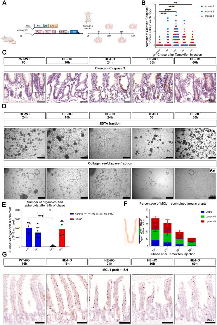
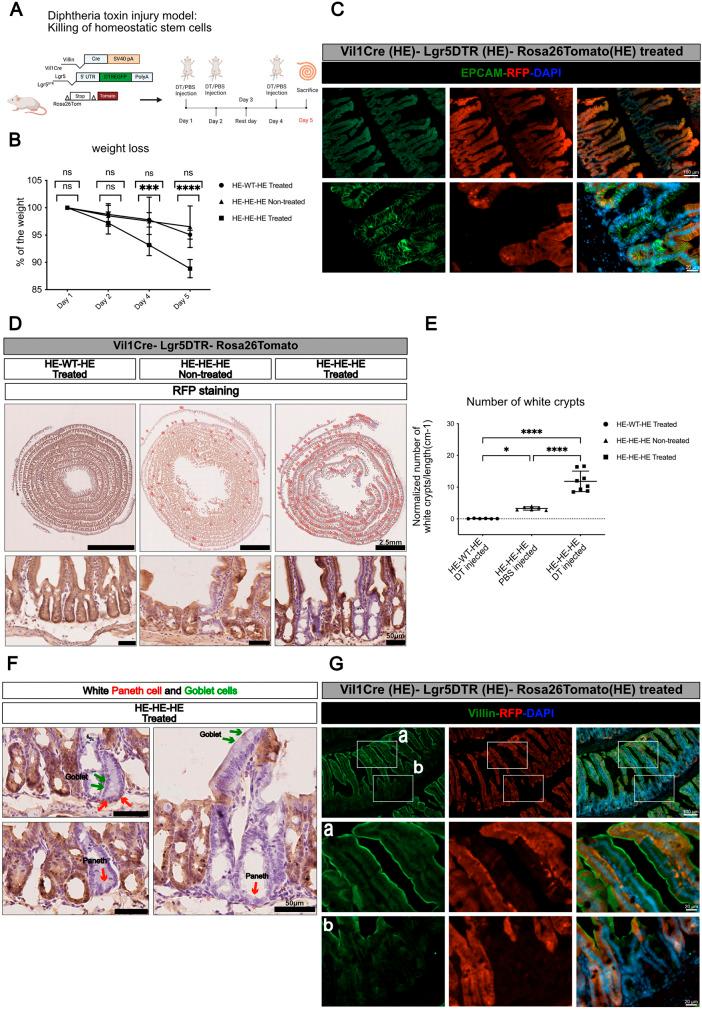
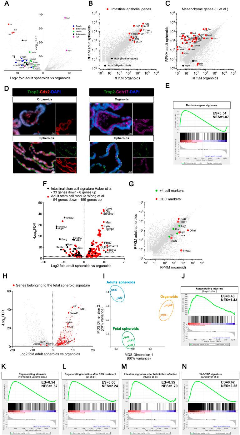
Collagenase and dispase treatment of intestinal tissue from adult mice generates cells growing in matrigel as stably replatable cystic spheroids, in addition to differentiated organoids. Contrary to classical EDTA-derived organoids, these spheroids display poor intestinal differentiation and grow independently of Rspondin, noggin and EGF. Their transcriptome strikingly resembles that of fetal intestinal spheroids, with downregulation of crypt base columnar cell (CBC) markers (Lgr5, Ascl2, Smoc2 and Olfm4). In addition, they display upregulation of inflammatory and mesenchymal genetic programs, together with robust expression of YAP target genes. Lineage tracing, cell-sorting and single cell RNA sequencing experiments demonstrate that adult spheroid-generating cells belong to a hitherto undescribed developmental lineage, independent of Lgr5-positive CBCs, and are involved in regeneration of the epithelium following CBC ablation.

摘要

用胶原酶和分散酶处理成年小鼠的肠道组织,除了能产生分化的类器官外,还能生成在基质胶中生长的细胞,这些细胞可作为稳定可复制的囊性球体。与经典的EDTA衍生的类器官相反,这些球体显示出较差的肠道分化能力,并且独立于Rspondin、头蛋白和表皮生长因子(EGF)生长。它们的转录组与胎儿肠道球体的转录组惊人地相似,隐窝基部柱状细胞(CBC)标志物(Lgr5、Ascl2、Smoc2和Olfm4)下调。此外,它们还表现出炎症和间充质基因程序的上调,以及YAP靶基因的强烈表达。谱系追踪、细胞分选和单细胞RNA测序实验表明,成年球体生成细胞属于迄今为止未描述的发育谱系,独立于Lgr5阳性CBC,并参与CBC消融后上皮的再生。

https://cdn.ncbi.nlm.nih.gov/pmc/blobs/d9f5/12045596/2dd01edce93e/develop-152-204654-g1.jpg

文献AI研究员

20分钟写一篇综述,助力文献阅读效率提升50倍。

立即体验

用中文搜PubMed

大模型驱动的PubMed中文搜索引擎

马上搜索

文档翻译

学术文献翻译模型,支持多种主流文档格式。

立即体验